记者12月25日从区政务服务和行政审批局获悉,自2026年1月1日起,龙泉驿区将全面推行电子证照核发服务,对护士执业证照等6类高频政务服务证照,将不再发放纸质版本,电子证照与纸质证照具有同等法律效力。
该局相关负责人介绍,为深化“放管服”改革、优化营商环境,进一步提升政务服务便利化水平,根据《中华人民共和国电子签名法》《成都市电子证照管理暂行办法》有关规定,自2026年1月1日起,龙泉驿区将对护士执业证书、中华人民共和国道路运输证及道路运输经营许可证、代理记账许可证书、取水许可证、成都市建筑垃圾处置(排放)证共6类高频政务服务证照全面核发电子证照,不再发放纸质证照。
申请人可通过官方指定渠道便捷查询、下载电子证照,实现“随时用、随地取”,并且电子证照与纸质证照具有同等法律效力。该项政务服务改革,将进一步实现“数据多跑路、群众少跑腿”,大幅减少办事时间成本与奔波之劳。
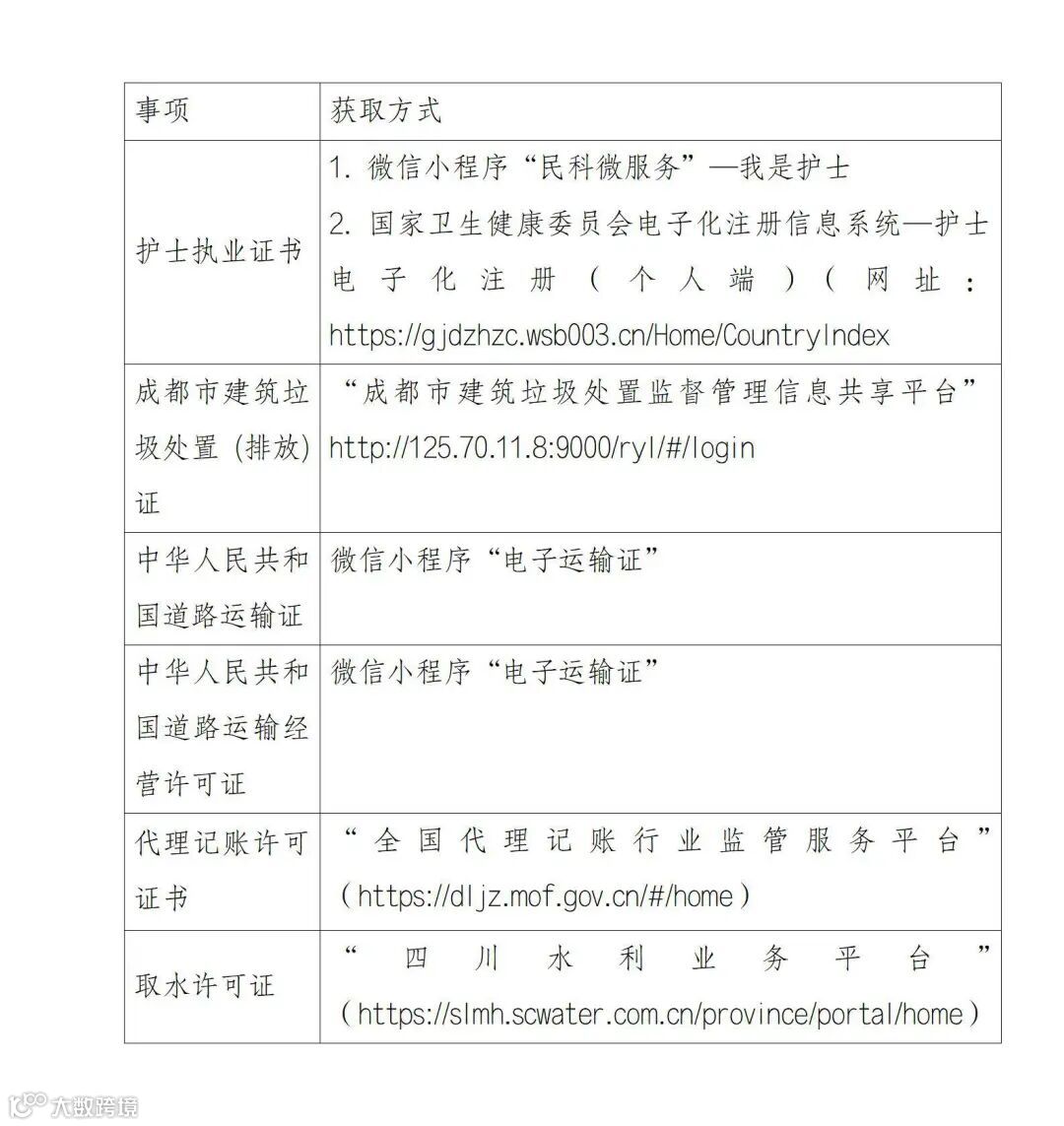
具体而言,办事群众获取护士执业证书电子证照,可进入微信小程序“民科微服务”或国家卫生健康委员会电子化注册信息系统;获取中华人民共和国道路运输证、中华人民共和国道路运输经营许可证,可进入微信小程序“电子运输证”;获取代理记账许可证书,可上网登录“全国代理记账行业监管服务平台”;获取成都市建筑垃圾处置(排放)证,可上网登录“成都市建筑垃圾处置监督管理信息共享平台”;获取取水许可证,可上网登录“四川水利业务平台”。
区政务服务和行政审批局相关负责人提醒,确有纸质证照需求的群众,可前往北泉路777号政务大厅三楼窗口申请打印。
电子证照获取方式
▼▼▼

来源:龙泉驿区融媒体中心
声明:除原创内容及特别说明之外,推送稿件文字及图片均来自网络及各大主流媒体,版权归原作者所有。如内容侵权,请联系删除。
往期推荐:
跨越千里的“双向奔赴”!欧洲企业与成都经开区相约鹭岛共谋合作
全国百强名单发布!龙泉驿区上榜


