
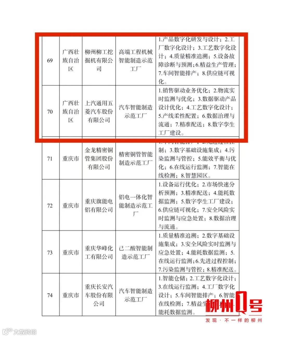
1月9日,记者从市工信局获悉,工业和信息化部、国家发展和改革委员会、财政部、国家市场监督管理总局四部门公布2022年度智能制造示范工厂揭榜单位和优秀场景名单,其中广西5家企业的智能制造示范工厂揭榜单位上榜,两家来自柳州,分别是柳工的高端工程机械智能制造示范工厂和上汽通用五菱的汽车智能制造示范工厂。
部分名单
据悉,上榜此名单的均为国家级重大项目,也是2022年国家智能制造试点示范行动的重要组成部分,具有智能化数字化程度高、科技水平领先、行业产业发展引领带动作用强等特点。此次全国共有99家工厂入选“智能制造示范工厂”。
柳工集团相关负责人介绍,柳工挖掘机高端工程机械智能制造示范工厂以“研发-仿真-制造”进行产品全生命周期的研发设计。“该工厂打造了智能化、节能化、柔性化、数字化及连接生产全要素、贯穿制造全流程的智能互联体系,生产效率提高了20%。”
柳工的高端工程机械智能制造示范工厂
在上汽通用五菱的汽车智能制造示范工厂中,一辆辆新能源汽车驶下生产线。据悉,该工厂通过区块链技术打通与供应商的物流交易、配置通道,效率大大提升,成本大大降低,上汽通用五菱也是唯一上榜国家区块链创新应用试点的车企。此外,智慧化和数字化还应用于示范工厂的全流程,示范工厂还建设了数字孪生工厂。
在制造业转型升级过程中,我市一直走在全区前列。市工信局信息化科相关负责人介绍,目前我市拥有广西智能工厂、数字化车间达到89家,约占全区1/4,数量居全区第一。
来 源:柳州1号


