大数跨境

柳州又有8个项目上榜“双百双新”!涉及机器人、发动机、帐篷等产品

柳州又有8个项目上榜“双百双新”!涉及机器人、发动机、帐篷等产品 柳州市投资促进局
2023-09-07
0



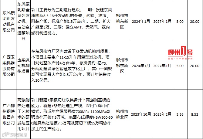
6日,自治区工业和信息化厅发布2023年第二批广西“双百双新”产业项目,共75项。在这些项目中,我市上榜8个,总投资87.21亿元,主要涉及新能源汽车、钢铁和旅游装备产业。今年以来,我市上榜“双百双新”产业项目已达到27个,展现了新兴产业旺盛生长的生命力。


“双百双新”产业项目都是优中选优,对全区经济发展具有重要支撑和带动作用,有利于加快新旧动能转换。据悉,我市将大力支持项目建设,积极协调落实项目建设条件,推动项目早开工早投产早达效。


名单如下:



来 源:柳州1号




【声明】内容源于网络
0
0
柳州市投资促进局
促进柳州经济社会发展,引进优质企业、资金、技术,开展投资促进服务。
内容 2526
粉丝 0
柳州市投资促进局 促进柳州经济社会发展,引进优质企业、资金、技术,开展投资促进服务。
总阅读3.4k
粉丝0
内容2.5k