
新华社
受权于3月13日全文播发
《中华人民共和国国民经济和社会发展
第十五个五年规划纲要》
十四届全国人大四次会议
3月12日表决通过了
关于国民经济和社会发展
第十五个五年规划纲要的决议
决定批准这个规划纲要
纲要共分为18篇:“奋力开创中国式现代化建设新局面”“建设现代化产业体系 巩固壮大实体经济根基”“加快高水平科技自立自强 引领发展新质生产力”“深入推进数字中国建设 提升数智化发展水平”“建设强大国内市场 加快构建新发展格局”“加快构建高水平社会主义市场经济体制 增强高质量发展动力”“扩大高水平对外开放 开创合作共赢新局面”“加快农业农村现代化 扎实推进乡村全面振兴”“优化区域经济布局 促进区域协调发展”“激发全民族文化创新创造活力 繁荣发展社会主义文化”“完善人口发展战略 促进人口高质量发展”“加大保障和改善民生力度 扎实推进全体人民共同富裕”“加快经济社会发展全面绿色转型 建设美丽中国”“推进国家安全体系和能力现代化 建设更高水平平安中国”“如期实现建军一百年奋斗目标 高质量推进国防和军队现代化”“发展全过程人民民主 完善中国特色社会主义法治体系”“坚持和完善‘一国两制’ 推进祖国统一”“加强规划实施保障”。
其中
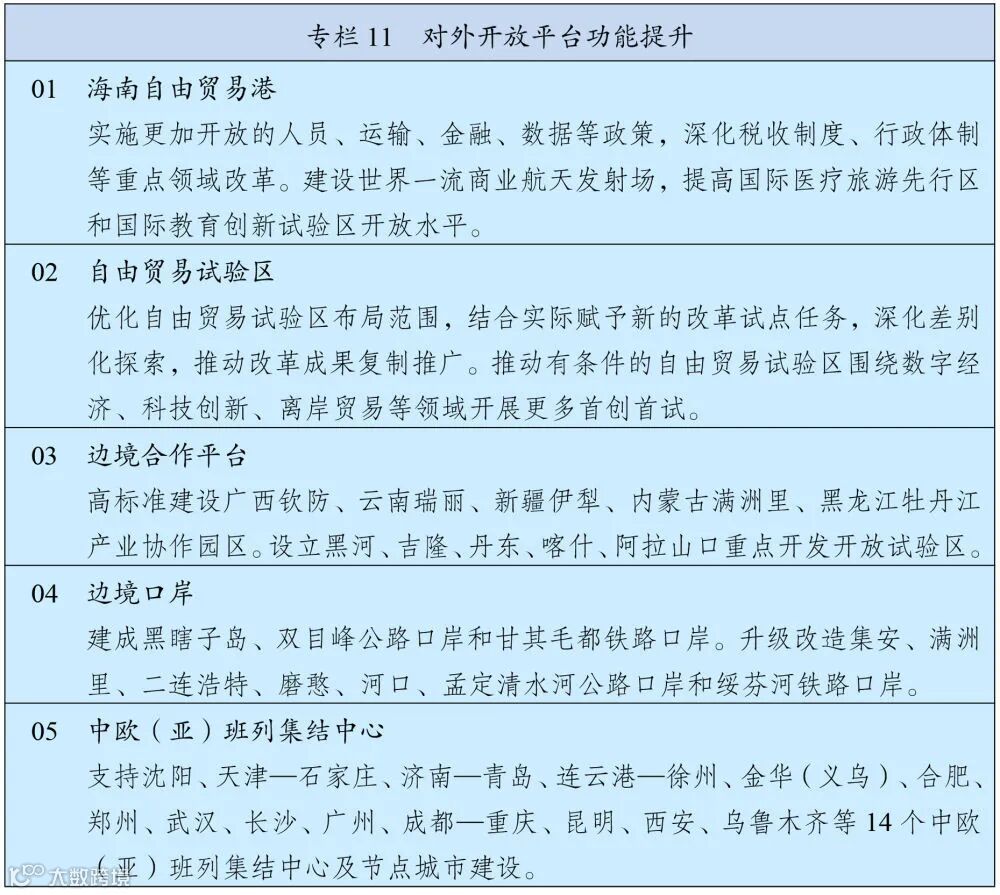
第七篇:扩大高水平对外开放
开创合作共赢新局面
第二十一章:积极扩大自主开放
第三节:优化区域开放布局
提到高标准建设海南自贸港
↓↓↓
打造形态多样的开放高地,加快形成陆海内外联动、东西双向互济的全面开放格局。高标准建设海南自由贸易港,高水平实施全岛封关运作,持续提升贸易投资和要素流动等重点领域开放水平,逐步构建与高水平自由贸易港相适应的政策制度体系。实施自由贸易试验区提升战略,开展更大力度制度型开放试验,提升创新引领发展能级。统筹布局建设科技创新、服务贸易、产业发展等重大开放合作平台,支持功能相近、区位相邻的平台优化整合,推动国家级新区、开发区管理制度和运营模式创新,促进综合保税区转型升级,推进沿边重点开发开放试验区、产业协作园区、沿边临港产业园区和边(跨)境经济合作区等建设。

点击“阅读原文”,查看“十五五”规划纲要全文
来源:海南发布
编辑:杨惟轶
审核:段勇兵
投 资 海 南 我 们 为 企 业 跑
📞 全球投资服务热线
4008-413-413
📂 全球商务代表处
🗣 多语种服务团队
🇨🇳 中文
魏星妍
🇬🇧 英语
龚卓然
🇷🇺 俄语
鲁斯兰
🇩🇪 德语
赵一凡
🇯🇵 日语
马珞斯
🇫🇷 法语
李霖
🇮🇹 意语
张橦
🇪🇸 西语
乔蕊
⬇️ 扫码咨询更多
分享让全世界看到









