大数跨境

第二批浙江省高能级服务业创新发展区 杭州上榜四家

第二批浙江省高能级服务业创新发展区 杭州上榜四家 杭州市投资促进局
2025-12-11
0
图片

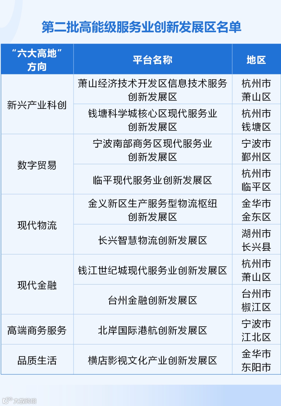
高能级服务业创新发展区是集聚优质项目、整合创新资源、培育新兴产业、打造产业集群的重要载体。近日,全省第二批10家高能级服务业创新发展区名单公布,一起来看看杭州有哪些上榜!

新建PPTX 演示文稿_01.png

萧山经济技术开发区

信息技术服务创新发展区


图片1.png

✦ 地理区位:位于萧山区市北板块,规划面积9.38平方公里。

✦ 特色亮点:重点聚焦信息技术、科技服务、数字贸易三大主导产业,集聚规上服务业企业238家。截至2025年9月,实现服务业营收超1292亿元,税收超27亿元,同比增长30%,发展势头强劲。集聚浙商中拓、长龙航空、无忧传媒等领军企业8家,拥有独角兽企业32家、专精特新“小巨人”和专精特新中小企业72家,形成数字技术创新发展、数实融合全面推进的格局。拥有浙大杭州国际科创中心、西电杭研院、湘湖实验室三大高能级科创孵化平台,创新动能持续释放。

✦ 下步工作:聚焦信息技术主导产业创新转型,着力专精引领、模式创新和平台支撑,全力打造“AI+医疗健康”“AI+直播电商”“AI+数字贸易”“AI+智慧教育”“AI+工业智造”五大生态圈,深入推进以“AI+”为引领的现代服务业高质量发展。

钱塘科学城核心区

现代服务业创新发展区


图片

✦ 地理区位:地处钱塘新区中部核心区,位于国家自主创新示范区、国家检验检测高技术服务业集聚区、国家双创示范基地等多重战略叠加区,规划面积5平方公里。

✦ 特色亮点:聚焦培育壮大信息技术服务、创新发展数字贸易、大力提升科技服务影响力三大产业发展方向,集聚规模以上服务业企业338家,截至2025年9月,实现服务业营收近600亿元、税收超20亿元,吸引人才就业超5万,并成为全省从业人员最年轻区块之一。培育了壹网壹创、宜格、微念、华测检测等一批服务业龙头企业,其中上市企业6家、省级服务业领军企业3家、独角兽准独角兽企业14家、省级以上专精特新企业25家。毗邻全省最大的高教园区,人才总量突破29万,科创力量不断壮大。

✦ 下步工作:聚焦新兴产业科创的主导方向,推进“两新”和“两业”融合发展,深耕人工智能、科技研发等重点赛道,加快推进制造业创新中心等重点高能级平台建设,加快建成“数字赋能、特色鲜明、业态高端、能级突出”的高能级现代服务业创新发展区。

临平现代服务业创新发展区


图片

✦ 地理区位:地处临平新城核心区,规划面积15.7平方公里。

✦ 特色亮点:围绕人工智能核心引擎,建设人工智能产业生态创新空间,构建“AI+”产业融合生态圈,并打造数字时尚和算力科技“2”个百亿级产业集群,拥有中国服装科创研究院、浙江图灵算力研究院、杭州光电智能感知产业研究院等创新平台,集聚伊芙丽、知存科技等优质企业,并培育跨境电商、宠物经济等新消费赛道N个特色产业集群,构建成以数字贸易为主,科技服务、信息技术服务企业集聚的现代服务业产业体系。截至2025年9月,集聚服务业企业14077家,实现营收780.9亿元,其中数字贸易营收483.76亿元。

✦ 下步工作:继续强化数字贸易主导产业体系建设,以优质服务助力企业能级跃升、以项目建设提升空间和配套、以创新平台支撑协同创新赋能,深耕时尚、新消费、算力等行业领域,全力打造杭州东部未来产业发展区。

钱江世纪城现代服务业创新发展区



✦ 地理区位:北至空港高架路,西至钱塘江及七甲河,南至文明路,东至杭甬客运专线。规划面积17.46平方公里。

✦ 特色亮点:作为G20杭州峰会与杭州亚运会举办地,是国务院批复的杭州城市新中心和省委省政府规划的钱塘江金融港湾核心区,成功上榜“2025中国商务区总部经济竞争力”第12位,截至2025年9月,服务业营收超2280亿元、企业总数超2万家,拥有浙商银行、信泰人寿、萧山农商行、瑞峰投资、信达期货、传化财务等金融总部企业超200家。

✦ 下步工作:聚焦“一流中央商务区”建设,强力推进平台能级“攀高”、主体培育“倍增”、服务质效“提振”、产城人文“蝶变”四大行动,力争到2030年,服务业营收达4000亿元,税收总额超250亿元,税收“10亿元楼”达4幢,中央商务区排名进入全国前十。

点击左下角“阅读原文”,即可查看全省首批高能级服务业创新发展区杭州入围情况。


资料 | 浙江发改

往期推荐



国务院批复同意!杭州这个高新区更名
内涵式发展在杭州:超大城市的“绣花功夫”
从CBD到CID,杭州上城区公布中央创新区“生长”计划
十年后,亚马逊为何再次选择杭州?
图片

【声明】内容源于网络
0
0
杭州市投资促进局
以投资视角,与你共话杭城。
内容 2737
粉丝 0
杭州市投资促进局 以投资视角,与你共话杭城。
总阅读11
粉丝0
内容2.7k