
近日,武汉市经信局公示我市2023年数字经济应用场景“揭榜挂帅” 拟揭榜项目名单,10个项目入围,公示期到7月21日。
据介绍,场景是打造创新产品的体验场、试验场,是驱动数字经济发展的重要推动力。丰富的应用场景和庞大的市场是我市数字经济产业发展的独特优势。开展数字经济应用场景“揭榜挂帅”工作,旨在通过培育、丰富应用场景,为数字经济企业提供应用、制造需求、创造机会,复制和推广一批赋能实体经济、推进城市数字化转型、提升民生保障的典型应用,壮大一批具有爆发潜力的高成长性数字经济企业,形成综合展现武汉城市发展魅力和重要创新成果的数字示范,以场景驱动打造数字经济前沿技术最佳试验场和应用孵化器。
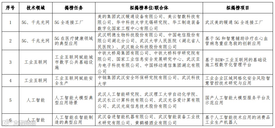
此次经专家评审、项目路演、现场核查及征求各有关单位意见后,初步遴选出符合2023年榜单揭榜要求的10个拟揭榜项目,涉及5G、千兆光网、工业互联网、人工智能、北斗、区块链、元宇宙等技术领域,具体名单如下:
武汉市2023年数字经济应用场景“揭榜挂帅”拟揭榜项目名单
近年来,武汉市着力推进数字新基建、数字产业化、产业数字化、数字化治理和数据要素价值化等工作,数字经济发展取得积极成效。2023年武汉市《政府工作报告》明确指出:增强数字经济驱动力,“力争数字经济核心产业增加值占比提升到11%左右”。
往期推荐
全市重大招商引资项目巡礼——黄陂区
走过长三角大湾区,武汉看准了这四条路
免责声明:所载内容及图片均来自网络及各大主流媒体,版权归原作者所有。如有侵权,请联系我们删除。
文章来源:长江日报



