
为加快培育建设国际消费中心城市,更好服务和融入新发展格局,3月17日,武汉市人民政府发布《市人民政府关于培育建设国际消费中心城市的实施意见》(简称《实施意见》)。《实施意见》围绕“擦亮武汉国际新名片”“培育国际消费新品牌”“布局消费场景新地标”“畅通国际消费新通道”“营造开放交流新环境”等多个方面,制定了一系列规划举措。
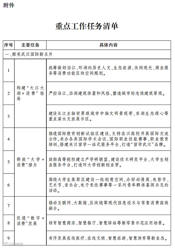
擦亮武汉国际新名片
2025年社消零总额达到9000亿元
《实施意见》明确,将依托滨水之城,构建“大江大湖+消费”格局。建设两江四岸、东湖生态绿心等重点滨水文旅展示区,打造世界闻名的文旅观光、生态旅游目的地。
依托大学之城,释放“大学+消费”活力。激活“青年+消费”潜力,建设一批创意空间,创新培育一批消费业态。
依托创新之城,促进“数字+消费”发展。推动数字转型,加快建设全国数字经济一线城市,推动新一代信息技术与零售消费高效融合。
打造10条知名“夜游江城”线路
大力发展先进制造业、战略性新兴产业,建设世界级产业集群。包括,提升本土汽车品牌知名度,突破性发展新能源汽车;培育光电子行业领军企业,稳步扩大智能终端产量和消费规模;提高生物医药行业知名企业品牌美誉度,创新发展大健康消费。
提升商贸服务品质,增强免税店、自贸区、综保区、跨境电商综试区、国家进口贸易促进创新示范区等开放性平台功能,培育10个以上电商直播基地。
《实施意见》同时提出强化会展服务、设计服务水平,发展零售新业态,鼓励品牌数字化升级,推进便利店均衡发展,打造100个“一刻钟便民生活圈”。
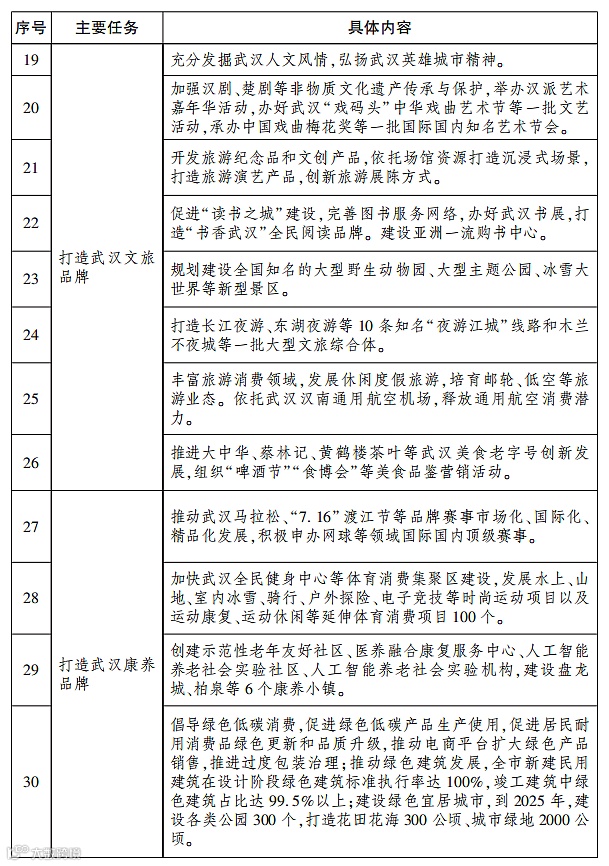
此外,武汉将建设知名景区品牌,打造100个网红打卡地。打响“夜江城”夜游品牌,发展夜游相关消费,打造10条知名“夜游江城”线路和一批大型文旅综合体。
培育体育消费,加快体育消费集聚区建设,发展时尚运动项目和延伸体育消费项目100个。完善养老服务体系,释放银发经济,开发适老化技术和产品,引进高品质养老服务机构,积极创建示范性老年友好社区。
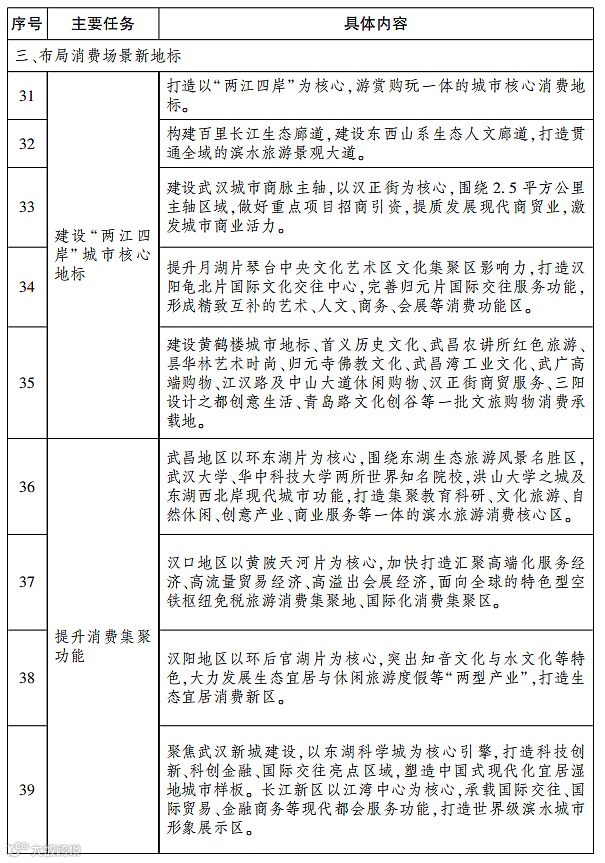
布局消费场景新地标
建设武昌古城等历史人文旅游集聚展示区
以城市“山水十字轴”为核心,构建百里长江生态廊道,建设武昌古城、汉阳古城、汉口历史风貌区,形成世界级历史人文旅游集聚展示区。提升打造月湖片、汉阳龟北片、归元片,建设黄鹤楼城市地标等一批文旅购物消费承载地,形成精致互补的消费功能区。
武昌地区以环东湖片为核心,打造滨水旅游消费核心区。汉口地区以黄陂天河片为核心,加快打造面向全球的特色型空铁枢纽免税旅游消费集聚地、国际化消费集聚区。汉阳地区以环后官湖片为核心,打造生态宜居消费新区。
围绕以武鄂黄黄为核心的武汉都市圈,将武汉新城打造成为引领武汉都市圈高质量发展、支撑长江中游世界级城市群建设的重要极核。支持长江新区打造世界级滨水城市形象展示区。
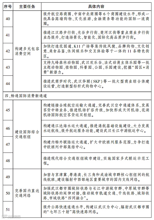
构建多元包容消费空间。提升航空路、中南中北等6个商圈建设水平,形成一批国际一流商圈。推动江汉路步行街、光谷步行街、楚河汉街等重点商业步行街业态提升,打造高品质步行街。加快打造花园道、K11广场等11条特色街区。推进武商梦时代、武汉华联(SKP)等一批大型商业综合体建设运营,打造新型标杆式购物中心。

通讯员供图
畅通国际消费新通道
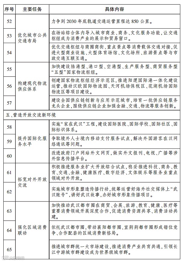
力争2030年底轨道交通运营里程达850公里
建设国际综合交通枢纽。构建链接全球航空运输大通道,完善武汉空中通道体系,发展客货中转业务,推进机场扩容升级,加快形成天河机场、花湖机场国际航空客货运双枢纽。
构建通江达海水运大通道,提升港航基础设施建设水平,提升武汉长江中游航运中心集散能力。构建内畅外联陆运大通道,扩大中欧班列服务范围,力争打造中欧班列中部集结中心。
建设“超米字型”高铁网络,加强都市圈城际铁路延伸对接,加快建设“轨道上的都市圈”。提升公路快速连通水平,推动武汉都市圈出行直联直通直达。打造“世界级地铁城市”,力争到2030年底,轨道交通运营里程达到850公里。
构建现代物流供应体系。全面提升枢纽经济能级,大力发展临港、临空、高铁经济,加快创建“五型”国家物流枢纽,打造国家物流枢纽经济示范区。
营造开放交流新环境
每年举办5场以上重要外事活动
实施外籍人士“家在武汉”工程,完善涉外医疗机构、外籍人员移民事务服务体系配套,规范建设服务场所多语种标识,建设国际化社区,提升武汉国际化服务水平。
积极参与国际双边多边交往,每年举办5场以上重要外事活动。实施“友城常青”工程,每年开展15项友城重点交流项目,拓宽对外开放交流。
强化区域消费联动。深化武汉都市圈城市在重点消费领域合作。推进省域消费联动,形成错位竞争、合作配套的区域消费新格局。推动长江中游城市群产业分工协同,推动消费产业共育共通,支撑长江中游城市群建设世界级城市群。
点击图片看大图
▼








