大数跨境

埃塞俄比亚市场开发的9个方法,外贸人直接开发

埃塞俄比亚市场开发的9个方法,外贸人直接开发 外贸松智
2026-03-17
7
导读:埃塞俄比亚位于非洲东北部,是非洲第六大经济体,人口是非洲第二多的国家的,年轻人很多,中国也是埃塞俄比亚最大的贸
埃塞俄比亚位于非洲东北部,非洲第六大经济体,人口是非洲第二多的国家的,年轻人很多,中国也是埃塞俄比亚最大的贸易伙伴,市场潜力是非常不错的。
下面就给大家分享9个开发埃塞俄比亚市场的方法,建议点赞收藏用起来。
塞尔比亚行政区划:
埃塞俄比亚的客户一般商务沟通用英语比较多,不过埃塞俄比亚的语言特别多,比较杂,聊天软件推荐使用WhatsApp,社媒平台用的最多的是Facebook、linkedinInstagram这些。
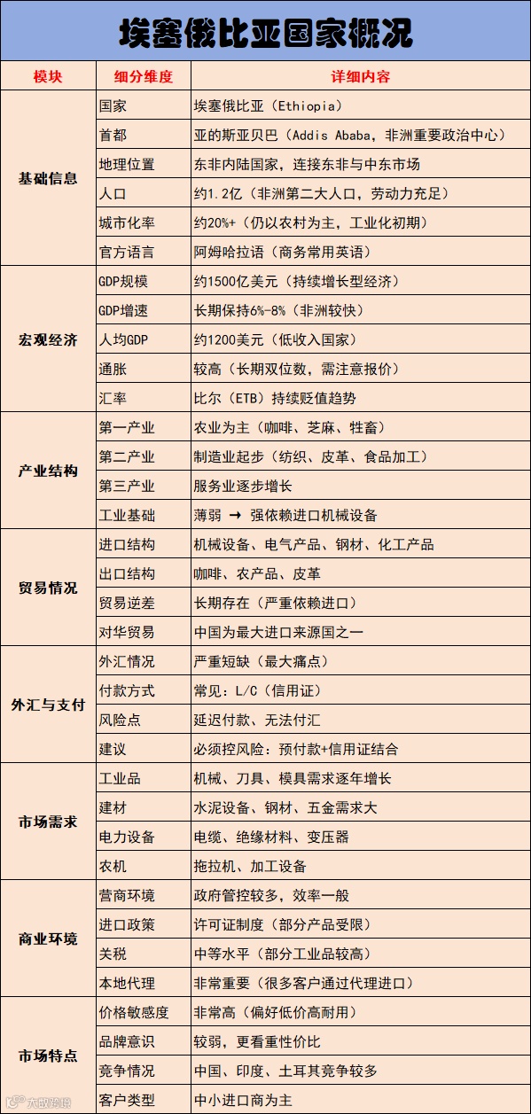
埃塞俄比亚国家概况:
1.搜索引擎开发
搜索埃塞俄比亚的客户,搜索引擎推荐三款,第一个是Google,这个是用的最多的,其实就是YahooBing引擎。
搜索引擎一般都是可以搭配很多的平台一起使用,也算是外贸比较基础的技能之一了,需要熟练掌握。
2.www.google.com/maps
谷歌地图也是非常推荐的开发埃塞俄比亚市场客户的方法,收录的数据也是非常的齐全的,还能直接看到客户的电话以及实景图,非常的不错。
3.https://businessguide.ezega.com
这个是埃塞俄比亚本土的一个企业目录网站,他这个可以按照分类进行开发,也可以用关键词去搜索,可以直接看到客户的电话进行联系。
4.https://ethiopiayponline.com
这个是埃塞俄比亚本土的一个黄页网站,也是可以按照类别去开发,可以看到电话,也可以用邮箱去联系。
5.www.ethiofind.com
这个是埃塞俄比亚的一个黄页网站,可以直接看到客户的电话和邮箱还是不错的,就是数据偏少一些,感兴趣的也可以试试。
6.https://ethiopianyellowpages.com
这个号称是埃塞俄比亚最大的企业目录网站,不过我搜索的数据不太多,感兴趣的也可以试试。
7.https://hg.smtso.com/?i=B33C6A
埃塞俄比亚用海关数据开发是比较推荐的,可以用关键词直接找到有采购需求的客户,然后我们再进行分析和开发,还可以用来分析国外的客户情况,总之非常的不错。
找到客户信息之后,我们点击立即挖掘,就可以直接看到客户的姓名、职位、邮箱等详细的联系方式了。
8.埃塞俄比亚常用跨境电商平台
埃塞俄比亚总体来说,电商行业不是特别发达,不过市场潜力还是有的,如果想要进军埃塞尔比亚的电商市场的话,也是可以的。
埃塞俄比亚跨境电商平台:
9.埃塞俄比亚国际性行业展会
埃塞俄比亚的展会总体上来说不太多,感兴趣的话也可以去参加一下。
埃塞俄比亚行业展会:
好了,关于埃塞俄比亚市场开发的9个方法,就分享到这里,大家有更多相关的技巧的话,欢迎在评论区友好讨论。

顶易云获客系统:顶易云搜+全球搜索引擎搜索客户信息+图灵搜地图搜索客户+社交搜索+海关数据查询+AI决策人挖掘邮箱+广交会数据+品牌商数据库搜索+采购商询盘查看+WhatsApp搜索群发+领英营销+邮件群发+CRM客户管理(客服微信18679138803)


图灵搜系统:谷歌地图搜索客户+贸易情报筛选进出口客户+查看实景图+AI决策人挖掘邮箱+领英营销。免费试用 http://t.smartsousou.com/q/B33C6A

你可能还喜欢
如何成为一个出色的外贸业务
外贸小白如何快速7天入门,外贸流程分享
国外客户怎么找,分享一些外贸客户开发野路子
外贸人不可不知的12个WhatsApp使用技巧,建议收藏
10年外贸老手分享,外贸soho要怎么做
做外贸做到这五个坚持,业绩不会差

【声明】内容源于网络
0
0
外贸松智
内容 860
粉丝 2
外贸松智
总阅读110.6k
粉丝2
内容860