《2024微信内容种草趋势洞察报告》核心发现
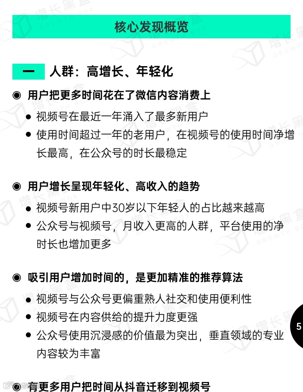
《2024微信内容种草趋势洞察报告》指出:微信视频号与公众号内容消费用户规模快速增长,超半数视频号新用户为近一年内加入;用户结构持续向年轻化、高收入群体倾斜;内容观看时长与记忆深度均优于其他主流平台。
熟人社交是微信种草的核心优势——超80%的用户在看到亲友对种草内容的点赞、评论或转发后,会进一步产生点击、收藏、购买等行为。当前微信生态商业化内容供给存在明显缺口,但其私域沉淀能力突出,正成为社媒营销的重要新增量场域。未来种草将更聚焦情绪价值传递与私域资产运营。
关键启示
品牌对微信种草的商业价值认知仍显不足,平台内容供给尚未匹配用户需求。建议品牌深耕微信内容种草,重点打造高情绪价值内容,依托熟人社交实现破圈传播,并系统化沉淀私域用户资产。


