指导单位
深圳市棋类协会
主办单位
深圳市大鹏新区棋类协会
承办单位
深圳厚势围棋俱乐部有限公司龙岗分公司
协办单位
人大附中深圳学校(九年一贯部)
比赛时间
2026年3月29日
比赛地点
(龙岗区葵涌街道丰树山路5号)
参赛资格
1、凡在深圳工作、学习、生活的围棋爱好者均可报名参赛。
2、报名参赛者须按现有段、级位证书报名,不得跳级上报;
3、报名需在深圳市棋类协会微信公众号完成注册(提交身份证照片、个人证书用照片及原段位级位证书照片等个人资料)。
4、选手注册时所提供的段位证书须为中国围棋协会监制的业余段级位证书。特殊情况需说明原因报主办单位批准。
比赛分组
组委会可根据实际报名情况合理调整组别及人数
比赛轮次及用时
(一)比赛轮次
1-3级组、4-6级组、7-9级组、无级组:
第一轮:09:30-10:30
第二轮:10:35-11:35
第三轮:13:30-14:30
第四轮:14:35-15:35
第五轮:15:40-16:40
第六轮:16:45-17:45
(二)比赛用时
1、级位组(1-3级组、4-6级组、7-9级组、无级组)比赛六轮。每方30分钟包干,单官计时,超时判负。
2、裁判可视比赛情况合理放置棋钟。中途放钟原则上每方不少于10分钟。
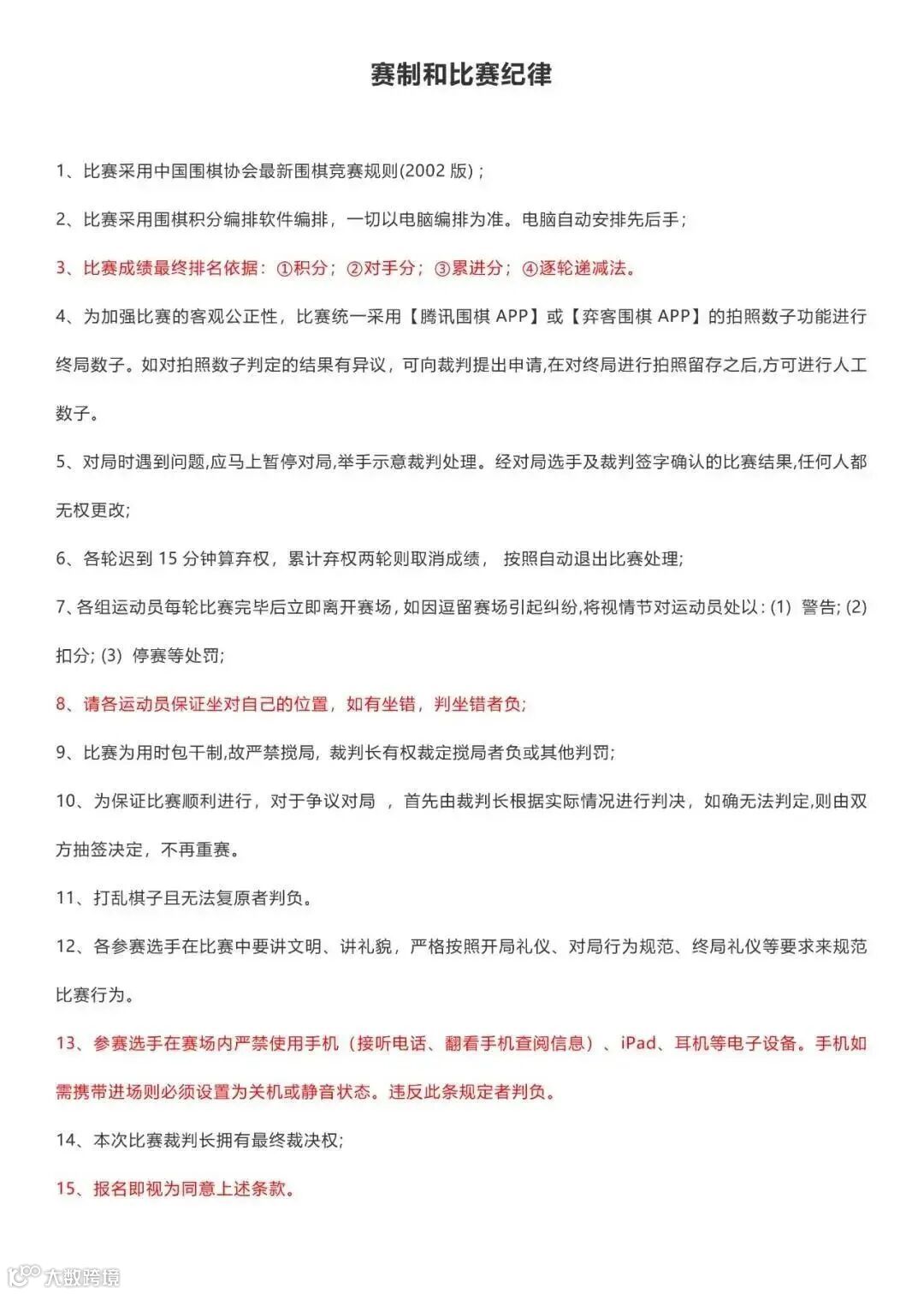
1.赛制和比赛纪律
2.升段(升级)标准
3.证书申请及办理事宜
|
|
|

报名时间及参赛费用
1、报名截止时间:2026年3月24日12:00(中午),名额有限,报满即止。
2、参赛费:260元(本次比赛级位证书认证费和服务费免收;段位证书认证费和服务费需另缴)
3、因个人原因退赛者:
(1)报名截止日前3天及以上退赛,全额退费;
(2)报名截止日前2天内至报名截止日退赛,收取50元手续费;
(3)报名时间截止后,不再接受退费申请。
4、本次赛事的参赛费用由深圳市大鹏新区棋类协会收款。
5、赛事咨询及退费联系电话:
谈老师:136 1294 3979
报名方法
报名前请确认等级认证是否为最新级别,确认后再提交报名。
所有选手统一在“深圳市棋类协会”官方微信公众号报名。
具体操作流程:微信进入“深圳市棋类协会”微信公众号,并关注。点击右下角“管理系统”,点击“进入系统”。点击“选手资料”按照提示完成注册(注册时需要上传“身份证照片(带照片面)”、“个人一寸照片”、“现有最高段级位证书”),(请事先准备好上述照片后再完善个人资料)。
已完成注册的选手,在“管理系统--进入系统--网上报名--围棋”中选择【2026年春季深圳市大鹏新区业余围棋段级位赛】,点击“我要报名”按照提示完成缴费报名。
报名经系统审核通过后,可在“报名公示”中可查阅到的选手姓名,同时在“我的赛事”中显示选手报名成功的比赛。
深圳市棋类协会赛事及证书管理系统免费注册。选手注册之后将可以及时查阅比赛信息、报名和申请证书。系统将完整记录选手的历次比赛成绩和证书的升迁过程。注册选手在比赛中家长也可以随时查阅孩子每轮的对阵和成绩。
温馨提示
为避免占用比赛名额,请勿同时报名多个同等级别的赛事。报名成功后,组委会不接受选手等级更改的申请,如因实际等级与参赛组别不符,一经发现,一律取消其比赛资格和成绩。
其他事项
1、选手有义务参加赛事的开幕式、闭幕式、颁奖仪式等;
2、为保障选手安全,组委会统一整队集体带至家长接送区,以组委会公告为准;
3、各选手应按规定的比赛时间,建议提前30分钟到达比赛场地。赛场停车位稀少且易堵车,建议乘坐公共交通工具前往。
4、凡报名参赛运动员必须详细阅读并同意《个人自愿参赛声明》,遵守声明中的各项规定。报名即视为签署确认《个人自愿参赛声明》。
5、组委会保留对本次赛事规程的解释权和根据实际情况的调整权。
6、未尽事宜,另行通知。
2026年春季深圳市大鹏新区业余围棋段级位赛组委会
2026年3月12日






