AI+工具组合拳:亚马逊美甲胶水关键词全流程优化指南
做亚马逊的卖家都懂,Listing的核心是关键词——选对词、埋好词、提升权重,自然流量才能源源不断。但很多人卡在“不知道怎么找精准词”“埋词没逻辑”“排名上不去”。
本文融合Gemini的AI智能分析与卖家精灵的实战数据能力,系统梳理关键词挖掘、筛选、拓展、埋词、权重提升与效果监控六大关键步骤,让优化更高效、更精准。
第一步:AI赋能搭建初始关键词词库
精准找准流量入口
优质竞品的流量词是经过市场验证的入口。结合卖家精灵ASIN反查能力与Gemini智能整理,可高效构建初始词库,分三步执行:
收集10+同款竞品ASIN:用核心词(如“nail glue”)在亚马逊前台搜索,筛选主图、类目一致的产品;或进入“False Nail Glue”等BSR榜单,批量复制Top100中的同款ASIN。
用卖家精灵【拓展流量词】功能反查ASIN,选择“全部变体”拓词模式(比“畅销变体”多30%词量),获取近30天首页前三页流量词,并查看月搜索量、购买量、SPR(上首页所需单量)等关键指标。
将导出词表输入Gemini,指令:“合并去重,剔除乱码及无效词,按月搜索量从高到低排序,生成纯关键词列表”,1分钟完成人工半小时工作。
Gemini初筛无关词:指令“剔除与美甲胶水无关的词汇(如仅涉及甲片、美甲工具的独立词),保留强相关词”,大幅提升词库相关性,降低后续人工筛选成本。
第二步:Gemini + 卖家精灵双重筛选精准关键词
剔除“无效流量”
初始词库需经数据门槛+语义深度双重过滤,锁定“高流量+高相关+高转化”核心词。
1. 卖家精灵量化筛选(基础门槛)
在【拓展流量词】中设置硬指标:
- 流量门槛:ABA周排名<20万 或 月搜索量>3000(小类目可降至1000);
- 相关度门槛:切换至“产品视图”,查看关键词Top10搜索结果,无同款产品则直接剔除;
- 转化门槛:优先选择“AC推荐词”、购买率>5%的词(购买率=月购买量/月搜索量)。
经此筛选,8447个初始词可压缩至约154个优质候选词。
2. Gemini语义深度筛选:识别“伪相关词”
向Gemini提交154个候选词,指令:“分析用户搜索意图,剔除意图为美甲贴片、美甲工具而非美甲胶水的词汇,并标注每个词的核心需求(如强粘力、刷头款、光疗款)”。
AI精准识别“伪相关词”,最终压缩至约12个高价值核心词,且均附带明确需求标签。
3. Gemini一键生成可视化精准词表
指令:“制作Excel格式词表,列名含关键词、中文翻译、核心搜索需求、月搜索量、是否为AC推荐词,按核心需求分类排序”。AI输出即用格式,免人工整理。
第三步:Gemini智能拓展长尾关键词
不放过任何“小众流量”
长尾词(如“solid nail glue gel”“super strong brush on nail glue”)竞争小、转化高。Gemini基于真实搜索习惯与产品属性拓展,优于传统词根拼接。
01 提炼高频词根,确定拓展方向
从反查词表中提取高频词根(如nail glue、brush on nail glue、gel nail glue),或指令Gemini:“从精准词列表中提取高频核心词根,按出现频率排序”,快速明确拓展路径。
02 Gemini智能拓展贴合用户习惯的长尾词
将高频词根(如“strong nail glue”)输入卖家精灵【关键词挖掘】→“长尾词挖掘”,系统前后补词生成细分词;再指令Gemini:“以strong nail glue、gel nail glue为核心词根,拓展3–5词长的长尾词,覆盖刷头、光疗、快干、无UV灯等属性,每词根生成50个,剔除重复”,产出如“super strong nail glue for press on nails”“gel nail glue no uv lamp needed”等真实有效长尾词。
第四步:Gemini智能规划埋词逻辑
Listing全面埋词更高效
关键词须按亚马逊权重分布科学嵌入:标题>五点描述>Search Term>详情描述>Review/Q&A。Gemini可基于词库分类与板块权重,智能规划埋词结构,甚至生成初稿。
1. Gemini一键完成关键词分类
指令:“将美甲胶水关键词按属性分为核心词、属性词、人群词、长尾词,核心词覆盖最大流量,属性词突出刷头/光疗/强粘力等特性,人群词覆盖美甲爱好者/专业技师,长尾词匹配细分需求,按重要性排序。”
- 核心词:Nail Glue,glue on nails,press on nail glue;
- 属性词:gel nail glue,brush on nail glue,solid nail glue gel,UV/LED nail glue;
- 人群词:nail glue for nail techs,nail glue for beginners,salon grade nail glue;
- 长尾词:super strong nail glue for press on nails,gel nail glue no uv lamp needed。
2. Gemini+人工各板块埋词实操
- 标题(≤200字符):指令:“创作品牌AAA美甲胶水标题,核心词前置,含gel nail glue、brush on、super strong等属性词,手机端前60字符可见核心词”。AI生成初稿,如:
AAA Gel Nail Glue for Press on Nails, Super Strong Brush on Nail Glue, Long Lasting UV LED Nail Adhesive for Acrylic Nails, Professional Fast Drying Fake Nail Glue for Nail Tips & Extensions - 15ml
- 五点描述(前3条优先手机端):指令:“每条开头用大写关键词,融入属性词与长尾词,前3条突出强粘力、刷头设计、光疗适配,每条≤80字符,贴合美国用户习惯”。AI生成关键词前置初稿,人工补充细节即可。
- Search Term(≤250字符):指令:“整理Search Term,包含所有核心词、属性词、高转化长尾词,无堆砌,空格分隔”。AI直接输出合规内容。
- 详情描述(约300字):指令:“创作场景化详情描述,覆盖居家美甲、专业美甲店,自然融入super strong nail glue for press on nails等长尾词,语言流畅不堆砌”。AI生成初稿,人工补充参数即可。
第五步:Gemini分析广告词策略
提升关键词权重冲首页
通过“广告+关联流量”推动自然排名上升,形成正向循环。Gemini结合数据指标与市场竞争分析,优化投放优先级与预算分配。
1. 精选广告词,低成本上首页
设置月搜索量>1000、购买率>10%、SPR<50,筛选出“强转化+低门槛”词,如“strong nail glue for press on nails”(月搜7154,购买率23%,SPR=39),投精准广告1周后自然排名可由第5页升至第2页。
2. Gemini分析广告词投放优先级
指令:“按‘核心大词(精准投放)、高转化中词(词组投放)、低竞争长尾词(广泛投放)’分类,给出预算分配建议(核心大词60%、中词30%、长尾词10%),说明各分类投放理由”。AI输出分层策略与落地建议。
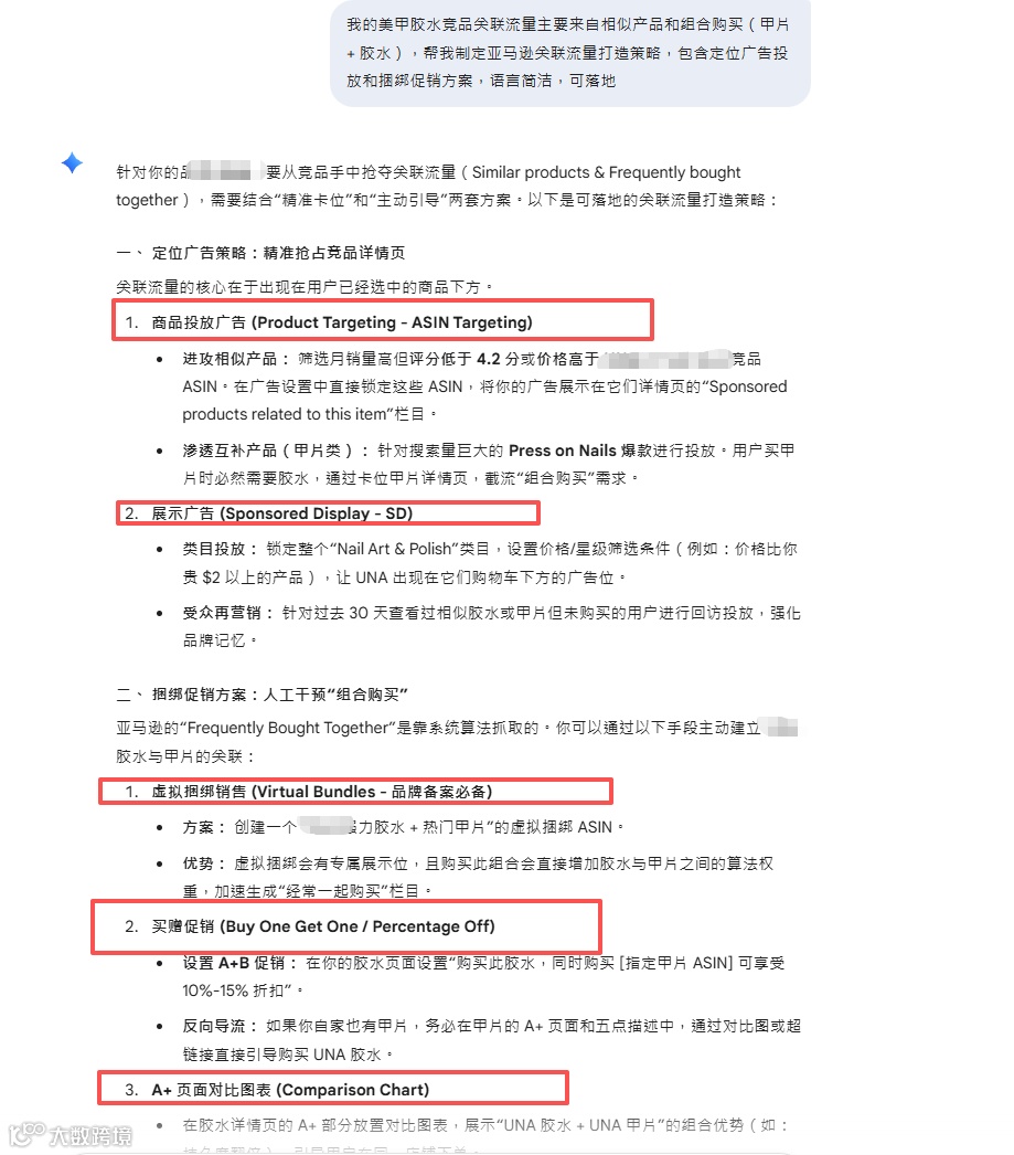
3. Gemini助力关联流量打造
指令:“我的竞品关联流量主要来自相似产品和组合购买(甲片+胶水),制定亚马逊关联流量打造策略,含定位广告投放与捆绑促销方案”。AI生成具体可执行策略,如:在头部竞品详情页投放定位广告;推出“甲片+胶水”组合套装并设专属折扣。
第六步:Gemini智能分析数据
关键词效果评估更精准
定期监控+归因分析是持续优化的关键。Gemini结合卖家精灵监控数据,诊断波动原因并提供调整建议。
01 卖家精灵监控核心数据
- 关键词收录:查实时排名(如“strong nail glue”主ASIN排第13位);
- 关键词监控:跟踪“gel nail glue”“glue on nails”等核心词7天/30天排名变化;
- 流量分析:自查广告是否匹配不相关页面(如“gel nail glue”误投至“nail supplies”);查竞品是否有“品牌推荐”等你未覆盖的流量来源。
02 Gemini诊断问题并给出调整建议
指令:“核心词strong nail glue近7天排名从第2页降至第3页,广告预算未变,Listing新增2条差评(反馈粘力不足),分析下降原因并给出Listing优化、广告调整、差评应对具体策略”。AI输出归因分析与可执行方案。
03 Gemini定期复盘,迭代关键词策略
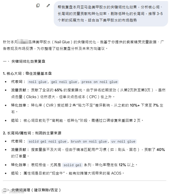
每月汇总排名、流量、转化数据,指令:“复盘本月美甲胶水关键词优化效果,分析核心词与长尾词贡献,剔除低转化长尾词,结合市场趋势推荐3–5个新拓展方向”。AI输出数据洞察与前瞻性策略建议。
结语:AI时代关键词优化的核心逻辑——工具量化 + AI提效
整个流程的本质是:卖家精灵提供真实、精准的市场数据支撑;Gemini完成语义理解、效率提效与策略规划。二者结合,破解了传统优化中“数据整理耗时、语义判断不准、策略依赖经验”的三大痛点。
Gemini将卖家从词表整理、埋词创作、数据复盘等重复劳动中解放,聚焦选品、供应链等核心环节;卖家精灵的数据则确保AI输出始终扎根实际、拒绝空谈。
按照这套AI+工具组合方法,你可从词库搭建起步,一步步完成关键词全流程优化——在亚马逊流量竞争中,精准关键词是地基,而AI提效,是你跑在前面的关键加速器。
Regan跨境:3月深圳线下特训营
Regan跨境:卖家精灵工具粉丝福利



