各设区市工信局、赣江新区经发局,各有关企业:
根据《江西省制造业中试创新发展实施方案》(赣工信科技字〔2025〕203号)要求,省工业和信息化厅开展了江西省制造业中试平台培育工作,经企业申请、主管部门审核推荐、专家评审、行业评分、现场核查等环节,将40个企业主导型中试平台及11个高校、研发机构、政府园区主导型中试平台纳入《2025年江西省制造业中试平台培育名单》,现予以公布。
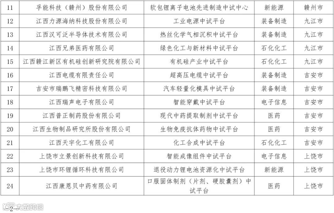
附件:2025年江西省制造业中试平台培育名单
江西省工业和信息化厅
2025年12月3日
赣企邦各设区市工信局、赣江新区经发局,各有关企业:
根据《江西省制造业中试创新发展实施方案》(赣工信科技字〔2025〕203号)要求,省工业和信息化厅开展了江西省制造业中试平台培育工作,经企业申请、主管部门审核推荐、专家评审、行业评分、现场核查等环节,将40个企业主导型中试平台及11个高校、研发机构、政府园区主导型中试平台纳入《2025年江西省制造业中试平台培育名单》,现予以公布。
附件:2025年江西省制造业中试平台培育名单
江西省工业和信息化厅
2025年12月3日