短视频内容创作核心要点
2025年优质短视频需具备清晰人设、强信息密度、高完播率设计、精准口播脚本及适配手机端的视觉节奏。内容需直击用户痛点,5秒内建立认知锚点,30秒内完成价值交付。
剪映高效使用指南
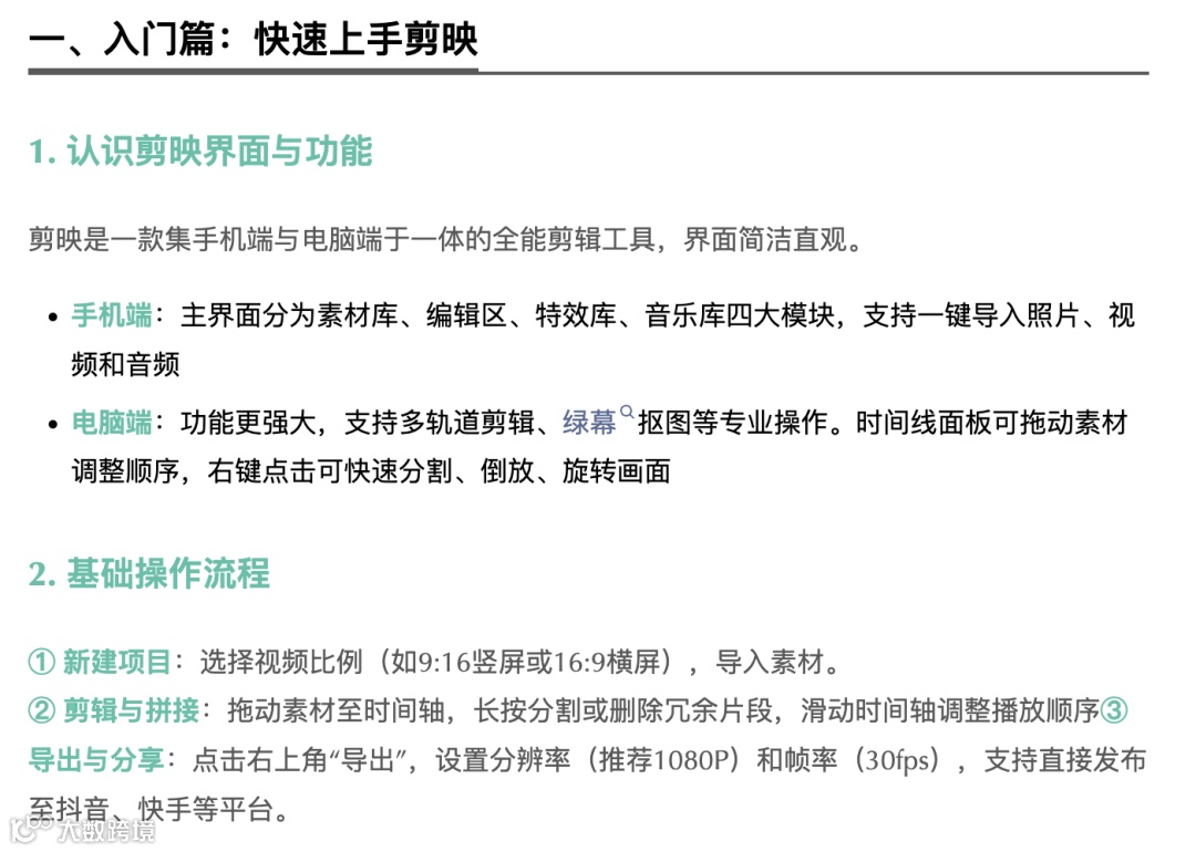
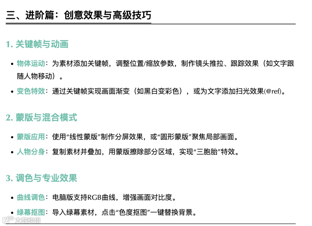
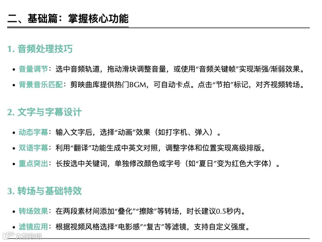
掌握剪映关键功能是提升制作效率的基础。新手应优先熟练24个高频操作:智能抠像、文字成片、自动踩点、AI配音、画面调色、关键帧缩放、蒙版遮罩、动态贴纸、变速曲线、画中画合成等。
短视频拍摄实用技巧
高质量短视频依赖基础拍摄能力:稳定运镜(推拉摇移跟)、合理构图(三分法/中心构图/引导线)、自然布光(顺光+侧光组合)、环境声控制、多角度素材储备。手机拍摄需善用网格线、锁定曝光与聚焦、外接麦克风提升音质。
抖音运营关键认知
抖音已进入“搜索驱动”新阶段,内容需兼顾算法推荐与搜索SEO。企业号运营核心在于账号定位垂直、内容标签统一、关键词布局前置(标题/文案/字幕)、封面信息可读性强、发布时间匹配目标用户活跃周期。
五、总结:持续精进与资源获取
剪映的精通需要持续实践与灵感积累。推荐以下学习资源:
- 系统课程:98节官方教程(涵盖基础界面到高级特效)。
- 实战案例:关注剪映创作者中心,参与官方活动获取模板和素材。
掌握上述技巧后,你不仅能轻松应对日常剪辑,还能创作出媲美专业的视觉作品。


