点击上方蓝字
关注我们
本期看点
48小时注册、1欧元最低资本、可选用的泛欧公司框架——2026年3月18日,欧盟委员会预计将正式公布备受瞩目的“第28套制度”(28th Regime)立法提案——这是一套独立于各国现有公司法的全新泛欧公司框架,旨在让企业“一次注册,通行欧盟”。
哪些制度方向已有公开依据?哪些关键问题仍悬而未决?这套新框架如果落地,究竟能为中国出海企业带来哪些实质性的价值,又会在哪些方面“无能为力”?在提案正式公布前,我们不妨先做好功课,以便届时能快速做出判断和应对。
图源:Pixabay
NO.1
什么是“28th Regime”
根据欧盟委员会2026年工作计划,其将于2026年3月18日左右提出一项立法提案,旨在建立一套全新的、可供企业选用的单一业务框架(俗称“第28套制度”),以帮助创新企业、初创公司和中小企业更便捷地在整个欧盟范围内开展业务和获取融资。
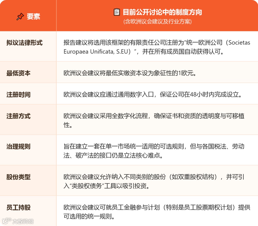
2026年1月,欧洲议会已通过一项立法倡议报告,为委员会的提案提供了详细的政策建议。根据该报告及多家机构解读,目前公开讨论中的制度方向包括:
NO.2
对中国出海企业的核心价值
1
欧盟市场准入的“单一窗口”潜力
目前,中国企业在欧洲扩张时,往往需要在不同国家设立子公司,并应对27套不同的公司法、注册程序和合规要求。如果该框架最终落地,企业有望只注册一次,便能在整个欧盟范围内获得认可和运营,这将显著降低跨境扩张的法律复杂性和行政成本。
2
融资便利性有望提升
统一的治理框架,能让中国背景的欧洲子公司更容易被全球投资者理解和评估。标准化的文件也有望降低跨境尽职调查的成本。此外,欧洲议会建议中提到的标准化“类股权债务”工具,如果被采纳,可能会为跨境早期投资提供一种新的便利选项。
3
人才激励工具可能实现跨区协调
如果关于员工金融参与计划的统一规则能够推出,中国企业在多个欧洲国家招聘人才时,或许就能采用一套更为协调的期权方案框架,从而避免因各国税制和法规差异而需要进行复杂的设计。
4
总部职能有“轻量化”可能
目前,许多中企在欧洲采用“德国控股公司+各国子公司”的结构。如果未来的新框架能真正实现较高程度的治理统一,理论上,只需一个“S.EU”实体,就能承载原本需要多个国家子公司才能完成的职能,从而降低合规成本和管理复杂度。
NO.3
必须注意的“冷思考”与
立法不确定性
01
并非所有领域都将统一
多项关键领域仍存变数
需要认清的现实是:即便新框架得以建立,各成员国的税收、核心劳动法、破产程序以及行业监管(如金融)等领域,仍将继续发挥决定性作用。新框架本身与这些领域的衔接规则,正是本次立法的核心难点,目前尚未明确。
这意味着:即使注册了S.EU,企业依然需要面对27国不同的企业所得税税率和申报规则;员工聘用仍需遵守当地的劳动法;如果从事金融等受监管行业,各国的行业牌照仍然不可或缺。
02
居住地要求可能限制中企直接使用
欧洲议会建议文本提出,设立S.EU的主体应限于在欧盟居住或设立的自然人或法人。虽然这一建议尚在讨论阶段,但如果委员会最终提案采纳了此项限制,中国母公司直接设立S.EU子公司可能会受阻。届时,企业可能需要通过先在欧盟设立中间控股公司的方式来实现间接使用。
03
劳工权益问题高度敏感
欧洲议会报告明确要求,新框架不得削弱现有欧盟及各成员国的劳动法标准。这意味着,员工参与机制和董事会层面的员工代表权(例如德国企业中的“共同决定制度”),很可能仍需按照用工所在国的规则来执行。这对于达到一定规模企业的治理结构,将产生实质性影响。
04
法律形式尚未敲定
委员会最终提案将采用法规(直接适用,统一性强)还是指令(需各成员国转化为国内法,效果取决于执行质量),将是决定这项改革力度的关键观察点。
NO.4
中国企业的行动指南
近期(提案公布前后)
密切关注3月18日左右:提案公布后,建议第一时间重点关注两个核心问题:
法律形式:最终采用的是法规还是指令?这将直接决定新框架的落地效果。
资格限制:提案是否对非欧盟居民或实体设立公司设置了限制?这将直接影响中企能否直接使用。
梳理现有架构,找准痛点:趁此机会,不妨系统梳理一下当前在欧洲的子公司的架构,找出因各国法律碎片化而导致成本最高、流程最繁琐的环节。这能帮你更清晰地判断,新框架未来能否真正解决你的实际问题。
中期(立法谈判阶段)
通过行业组织发声:目前,像欧盟中国商会(CCCEU)这样的组织已经在密切关注相关立法进程。企业可以通过这些行业渠道,将自身对居住地要求、员工持股税务处理等关键条款的关注点和建议反馈上去,让立法者听到中企的声音。
评估适用场景,提前布局:可以提前思考,新框架未来最适用于你的哪些业务。比如,对于泛欧B2B服务、软件、研发中心这类对本地牌照要求不高的业务,新框架可能很快就能派上用场。而对于金融、能源等强监管行业,则仍需等待后续细则出台,不宜操之过急。
长期(立法生效后)
新设业务,试点先行:如果法律允许,对于新设立的欧洲业务,可以优先考虑试用新框架,尤其是在需要快速进入多个国家市场的阶段。通过小范围试点,可以低成本地测试新框架的实际效果和操作流程。
存量架构,审慎评估:对于已在运营的各国子公司,可以评估将其转换为新框架下分支机构的成本与收益。这需要综合考量税务影响、法律程序复杂度、以及未来业务规划的匹配度,做出最适合自己的选择。
👀万企帮观察
关于“28th Regime”的
三点冷思考
欧盟“28th Regime”的本质
在27套方案之外,多了一个备选项
这项提案的核心价值,不在于它能否立刻取代27国公司法,而在于它为中国企业提供了一种全新的“选择权”。对于不同类型的出海企业,这项选择权的意义截然不同:
对于泛欧轻资产企业(SaaS、跨境电商、研发中心):如果立法最终落地,这可能是重构欧洲总部架构的绝佳机会,值得优先关注和试点。
对于重资产或强监管行业(制造、金融、能源):现阶段不必过度关注新框架本身,而应密切关注其与各国行业监管、劳动法的接口规则如何设计——这将是决定能否使用的关键。
对于已在欧洲深耕多年的企业:短期内不建议盲目调整现有架构。待立法尘埃落定、实施细则明确后,再做成本收益评估更为稳妥。
两个需要区分的概念
“存在形式”与“运营环境”
我们在与企业交流时发现,不少出海者容易对新框架产生过高期待,认为“一套制度走遍欧洲”的时代即将到来。
这里需要厘清一个核心逻辑:“28th Regime”改变的是企业的“存在形式”(如何设立、如何治理、如何被认可),但无法改变“运营环境”的底层规则(税收交给谁、员工受哪国法律保护、产品符合谁的标准)。
不确定性中的确定性
提前做功课的企业将占据先机
立法的不确定性固然存在,但有一点是确定的:3月18日提案公布后,留给企业消化信息、调整策略的时间窗口不会太长。建议有欧洲布局规划的企业,现在就可以做两件事:
内部梳理:把当前欧洲各国子公司的设立成本、维护成本、合规痛点拉一张清单。等提案公布后,对照着看——哪些痛点能被新框架解决,哪些不能?
外部连接:通过欧盟中国商会等渠道,保持对立法进程的关注。必要时,可与专业机构一起模拟新框架下的架构方案,做到“提案一出,判断即有据”。
结语
等待提案落地
再做针对性布局
对中国出海企业而言,即将到来的“28th Regime”提案,既是一个有望降低欧洲市场碎片化成本的潜在机遇,也是一项需要理性看待其实际边界与立法不确定性的政策工具。
它最可能改变的是中国企业在欧洲的 “存在形式”——从过去需要应对27套不同的法律要求,到未来有望在一个相对统一的平台上完成设立和运营。但它无法改变的是 “运营环境”的本质:税收要交给各国,员工要遵守当地法律,产品要符合各国行业标准。
因此,对于志在深耕欧洲的中国企业,不妨将这一提案视为 “新选项”,而不是 “能解决所有欧洲问题的万能钥匙”。3月18日提案的正式公布,将为我们揭示更多细节和确定性。届时再结合自身业务布局,做出针对性的判断和决策,也为时不晚。
END

