搜索
首页
大数快讯
大数活动
服务超市
文章专题
出海平台
流量密码
出海蓝图
产业赛道
物流仓储
跨境支付
选品策略
实操手册
报告
跨企查
百科
导航
知识体系
工具箱
更多
找货源
跨境招聘
DeepSeek
首页
>
OpenClaw入门指南-龙虾完整手册
>
OpenClaw入门指南-龙虾完整手册
跨境好家伙
2026-03-13
5
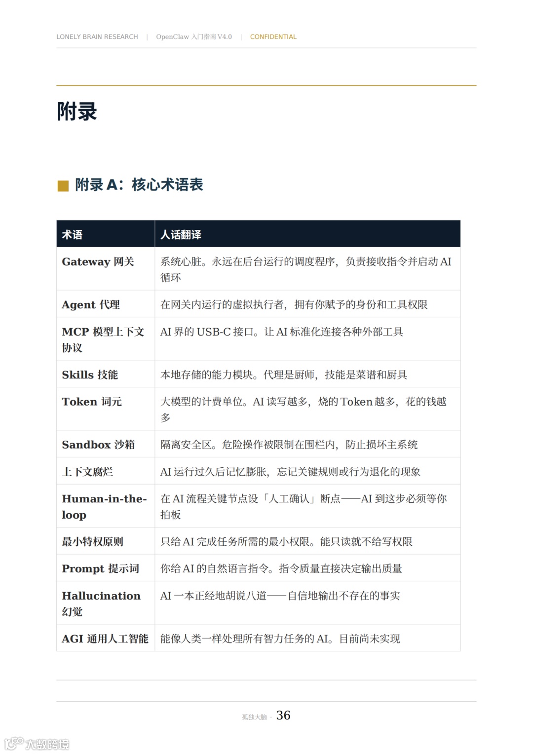
导读:当 AI 长出了手脚:一份给聪明人的理性上手手册
OpenClaw入门指南:龙虾完整手册
#跨境好家伙
#跨境电商
【声明】内容源于网络
0
0
跨境好家伙
跨境好家伙
内容
1711
粉丝
0
关注
在线咨询
跨境好家伙
跨境好家伙
总阅读
15.1k
粉丝
0
内容
1.7k
在线咨询
关注