搜索
首页
大数快讯
大数活动
服务超市
文章专题
出海平台
流量密码
出海蓝图
产业赛道
物流仓储
跨境支付
选品策略
实操手册
报告
跨企查
百科
导航
知识体系
工具箱
更多
找货源
跨境招聘
DeepSeek
首页
>
【高新通知】广州市推动高新技术企业高质量发展扶持办法分工表
>
【高新通知】广州市推动高新技术企业高质量发展扶持办法分工表
泽源科技信息咨询
2021-10-25
4
导读:泽源科技信息从事商标、版权、专利、科技项目申报、科技资质认定的专业咨询服务机构广州市科学技术局关于印发广州市
泽源科技信息
从事
商标
、
版权
、
专利
、
科技项目申报、
科技资质认定的专业咨询
服务
机构
广州
市科学技术局关于印发广州市推动高新技术企业高
质量
发展扶持办法分工表的通知
各区政府、各有关单位:
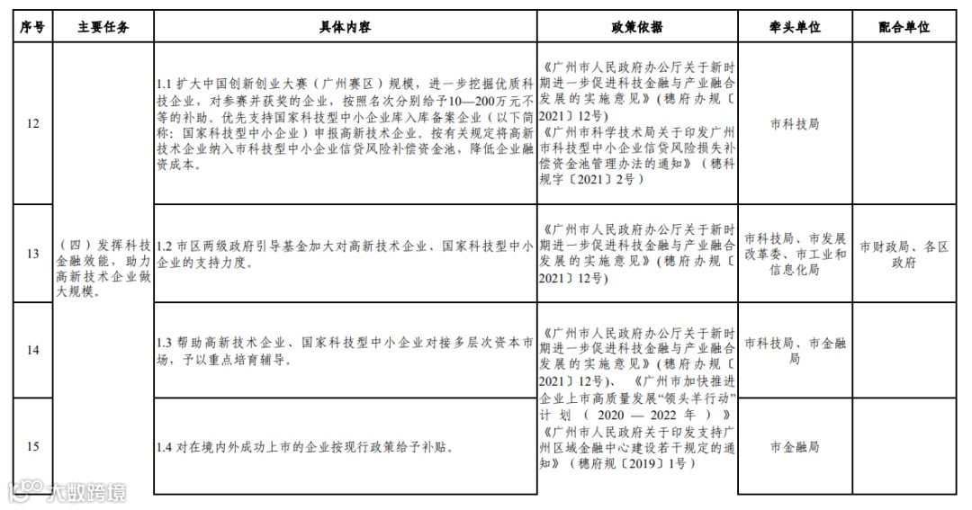
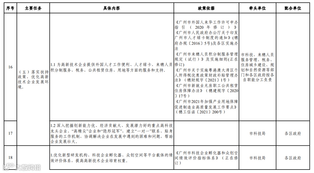
为深入贯彻落实创新驱动发展战略,推动全市高新技术企业提质增量,以高水平科技自立自强支撑高质量发展,根据《广州市科技创新条例》,经市政府同意,市科技局于2021年7月27日印发《广州市推动高新技术企业高质量发展扶持办法》(穗科字〔2021〕4号)。为进一步落实工作职责,加强协同配合,为全市高新技术企业发展提供更好的支持和服务保障,现将《广州市推动高新技术企业高质量发展扶持办法分工表》印发给你们,请结合实际认真贯彻执行。落实过程中遇到的问题,请径向市科学技术局(高新技术处)反映。
附件:广州市推动高新技术企业高质量发展扶持办法分工表.pdf
(点击阅读原文下载附件)
广州市科学技术局
2021年10月21日
【声明】内容源于网络
0
0
泽源科技信息咨询
提供知识产权和科技项目咨询。专利服务:国内外专利申请、专利复审、专利无效、专利变更;版权服务:计算机软件著作权、美术、文学、作品等版权登记、许可;商标服务:国内外商标注册、变更、转让、异议答辩;项目服务:守合同重信用企业、高新技术企业认证
内容
962
粉丝
0
关注
在线咨询
泽源科技信息咨询
提供知识产权和科技项目咨询。专利服务:国内外专利申请、专利复审、专利无效、专利变更;版权服务:计算机软件著作权、美术、文学、作品等版权登记、许可;商标服务:国内外商标注册、变更、转让、异议答辩;项目服务:守合同重信用企业、高新技术企业认证
总阅读
1.5k
粉丝
0
内容
962
在线咨询
关注