搜索
首页
大数快讯
大数活动
服务超市
文章专题
出海平台
流量密码
出海蓝图
产业赛道
物流仓储
跨境支付
选品策略
实操手册
报告
跨企查
百科
导航
知识体系
工具箱
更多
找货源
跨境招聘
DeepSeek
首页
>
2021年促进经济高质量发展专项资金(专利奖励)
>
2021年促进经济高质量发展专项资金(专利奖励)
泽源科技信息咨询
2021-12-16
3
导读:泽源科技信息从事商标、版权、专利、科技项目申报、科技资质认定的专业咨询服务机构广州市财政局关于转下达2021
泽源科技信息
从事
商标
、
版权
、
专利
、
科技项目申报、
科技资质认定的专业咨询
服务
机构
广州
市财政局关于转下达2021年促进经济高
质量
发展专项资金(专利奖励)的通知
市卫生健康委、市市场监管局:
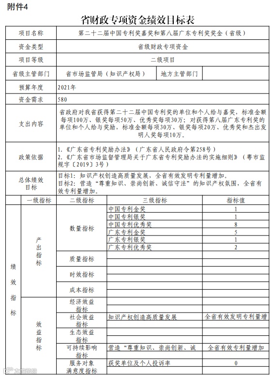
根据《广东省财政厅关于下达2021年促进经济高质量发展专项资金(专利奖励)的通知》(粤财工〔2021〕109号,详见附件),
现转下达2021年促进经济高质量发展专项资金(专利奖励)2,690万元,其中市市场监管局2,670万元、市第八人民医院20万元,列2021年“2011409知识产权宏观管理”支出功能分类科目。
有关事项通知如下:
一、请加快资金拨付使用进度,充分发挥资金使用效益。切实加强资金监管,不得挤占、截留或挪用,确保专款专用。
二、请严格落实全面实施预算绩效管理的要求,在预算执行过程中,对照上级下达的绩效目标做好绩效运行监控,确保年度绩效目标如期实现,财政资金发挥预期效益。
附件:广东省财政厅关于下达2021年促进经济高质量发展专项资金(专利奖励)的通知.pdf
(点击阅读原文下载附件)
广州市财政局
2021年12月14日
......
【声明】内容源于网络
0
0
泽源科技信息咨询
提供知识产权和科技项目咨询。专利服务:国内外专利申请、专利复审、专利无效、专利变更;版权服务:计算机软件著作权、美术、文学、作品等版权登记、许可;商标服务:国内外商标注册、变更、转让、异议答辩;项目服务:守合同重信用企业、高新技术企业认证
内容
962
粉丝
0
关注
在线咨询
泽源科技信息咨询
提供知识产权和科技项目咨询。专利服务:国内外专利申请、专利复审、专利无效、专利变更;版权服务:计算机软件著作权、美术、文学、作品等版权登记、许可;商标服务:国内外商标注册、变更、转让、异议答辩;项目服务:守合同重信用企业、高新技术企业认证
总阅读
1.5k
粉丝
0
内容
962
在线咨询
关注