
点击上方蓝字关注我们
各有关单位:
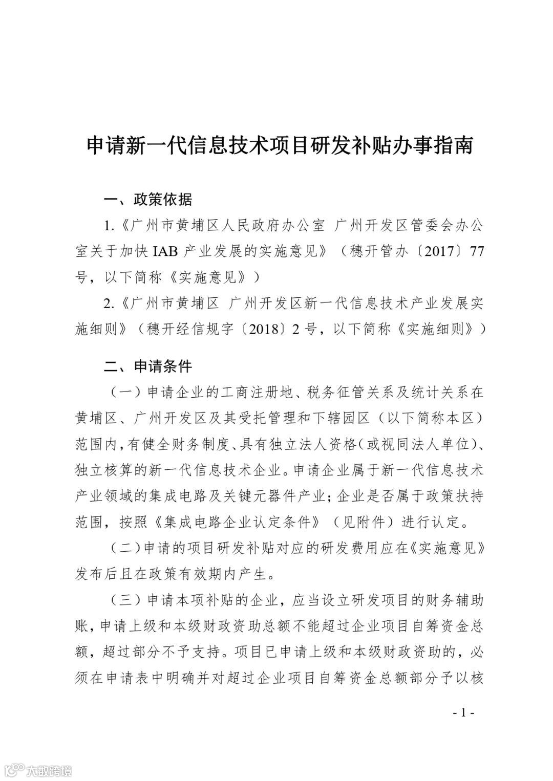
根据《广州市黄埔区人民政府办公室 广州开发区管委会办公室关于加快IAB产业发展的实施意见》(穗开管办〔2017〕77号)、《广州市黄埔区 广州开发区新一代信息技术产业发展实施细则》(穗开经信规字〔2018〕2号)、《广州市黄埔区 广州开发区加快人工智能产业发展实施意见细则》(穗埔科规字〔2019〕3号)及相关办事指南,按照政策兑现相关规定,现组织开展新一代信息技术、人工智能政策扶持事项兑现工作。有关要求及时间节点安排如下:
一、基本情况及要求
本次政策兑现工作涉及8个事项,相关办事指南详见附件,具体以黄埔兑现通—政策兑现综合服务平台(即原“区政策兑现服务系统”,网址:
http://zcdx.gdd.gov.cn,下同)公布的指南为准。
(一)新一代信息技术产业方面
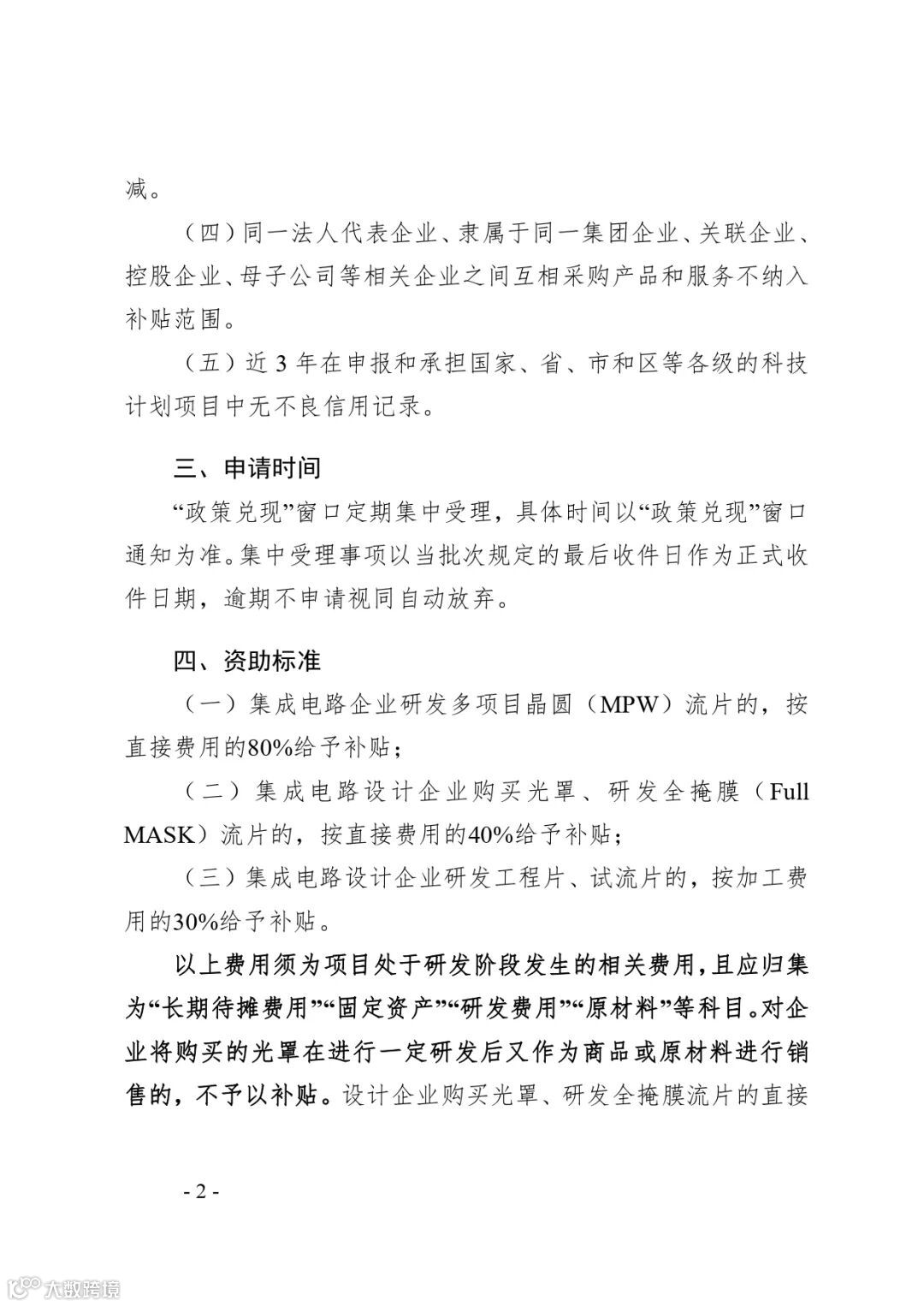
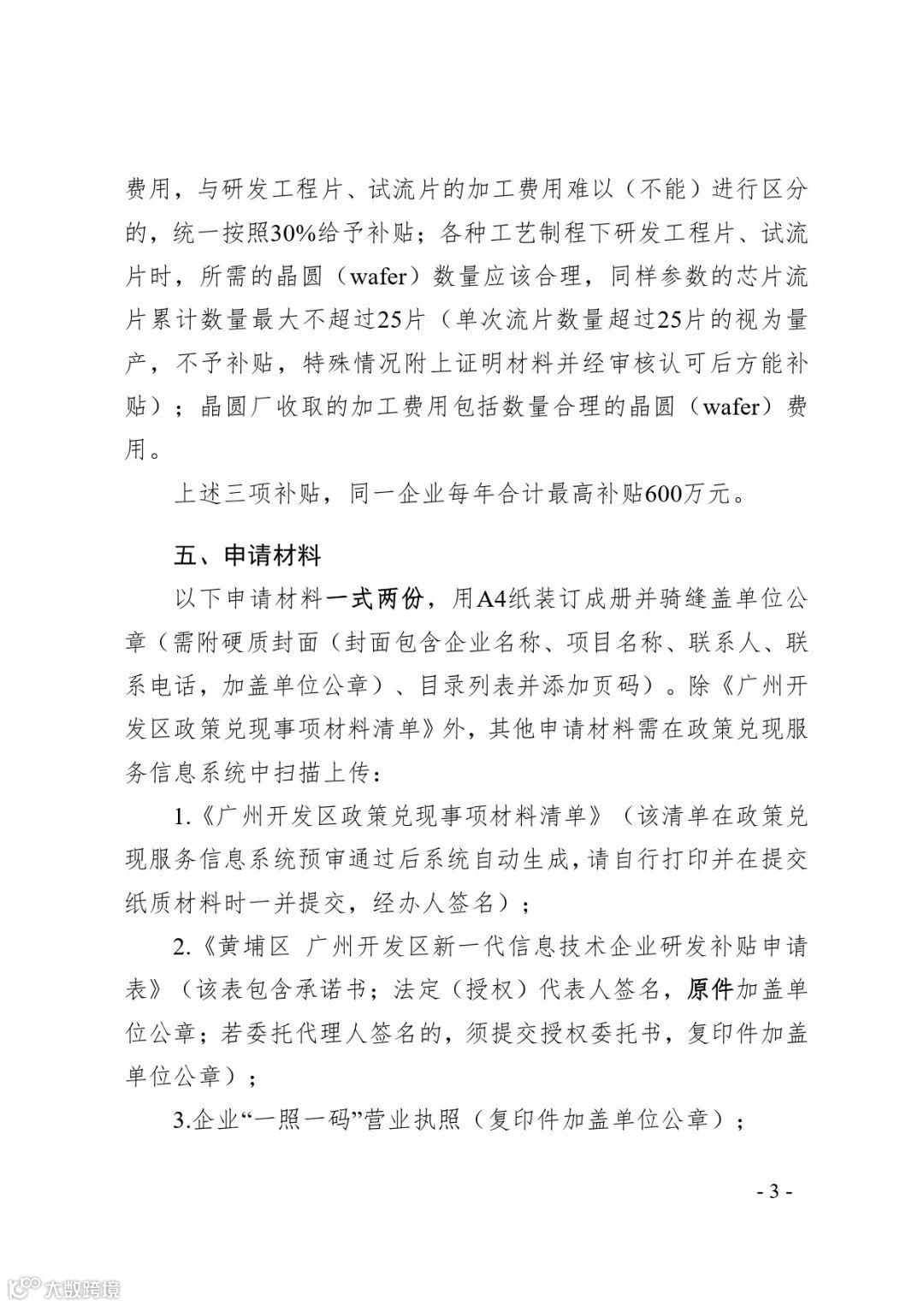
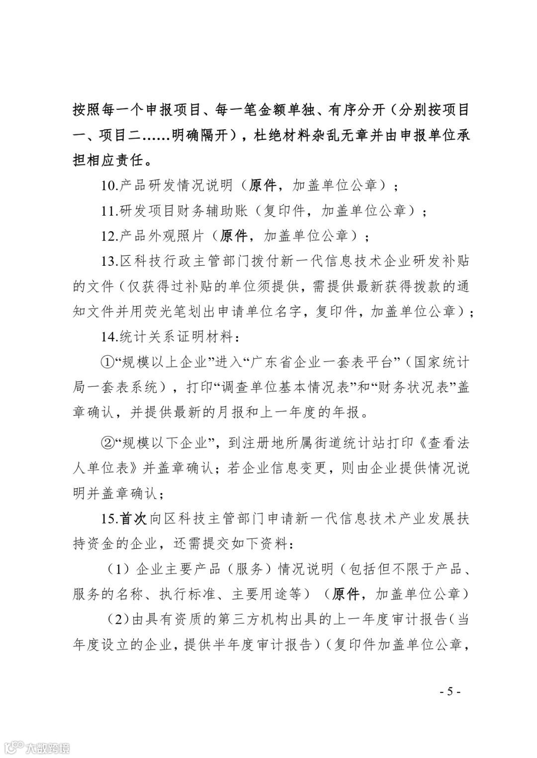
本次新一代信息技术政策兑现只有新一代信息技术项目研发补贴1个事项,申请企业应属于新一代信息技术产业领域的集成电路及关键元器件产业。企业是否属于政策扶持范围,按照《申请新一代信息技术企业研发补贴办事指南》中的《集成电路企业认定条件》进行认定(详见附件1)。 (二)人工智能产业方面
本次人工智能政策兑现涉及人工智能政策兑现的有人工智能示范应用项目奖励、人工智能领域获奖奖励、人工智能企业办公用房租用补贴、人工智能企业办公用房购置补贴、人工智能领域标准制定或修订奖励、人工智能领域重大交流活动补助、人工智能行业协会或联盟资金扶持等7个事项(办事指南详见附件)。有关情况说明如下:
1.申请人工智能领域获奖奖励、人工智能企业办公用房租用补贴、人工智能企业办公用房购置补贴、人工智能领域标准制定或修订奖励、人工智能领域重大交流活动补助、人工智能行业协会或联盟资金扶持等奖补,申请单位需要先申报进入区人工智能企业(机构)库,未入库的须登录广州开发区科技创新业务一体化服务系统按照指南申报入库(网址:http://kxjs.hp.gov.cn/online/onlineServiceMenu,账号密码与黄埔兑现通—政策兑现综合服务平台的一致,下同)。
2.申请人工智能示范应用项目奖励,需要获得区人工智能示范应用项目评审认定或获得国家级人工智能相关示范项目认定(具体认定工作登录广州开发区科技创新业务一体化服务系统按照指南要求申请),经认定为人工智能示范应用项目的业主单位视为已经入库,但仅可以享受《广州市黄埔区 广州开发区加快人工智能产业发展实施意见细则》第十三条关于人工智能示范应用项目的补贴政策。
3.申请人工智能领域重大交流活动补助的单位,须按照广州开发区科技创新业务一体化服务系统公布的《人工智能领域重大交流活动备案标准》要求进行备案并通过区科技部门审核同意。
二、事项发生时间要求
政策兑现相关事项的发生时间应为2021年1月1日至2021年12月31日期间。
已经补贴的项目不得重复申请(可连续申请的事项除外),违反者将记入诚信记录。
三、受理时间及地点
(一)事项预审及申请材料提交时间:申报单位登录黄埔兑现通—政策兑现综合服务平台,于3月1日-3月13日申请事项预审并提交纸质申请材料。
(二)受理地址:区“政策兑现”窗口(地址:广州市黄埔区香雪三路3号广州开发区政务服务中心3楼C区349号窗口)。
四、联系方式
请申报企业加入下面相应的QQ工作群,进行业务交流和咨询。在申报过程中,如对申报要求有疑问,请按照以下方式进行联系:
(一)新一代信息技术产业:82118897,82111943,QQ工作群(854924596)。
(二)人工智能产业:82118897,82111943,QQ工作群(25962357)。
(三)如对政策兑现系统有疑问,请联系兑现窗口,联系电话:82114062,联系邮箱:zcdx@gdd.gov.cn。
逾期未完成系统预审和申报或者未按时提交纸质申请材料的,视为放弃申报。
特此通知。
广州市黄埔区科学技术局
2022年2月23日









来源:广州市黄埔区科学技术局


