
阅读时长:5分钟
编辑/整理 | 创鑫君
文末附全篇报告下载
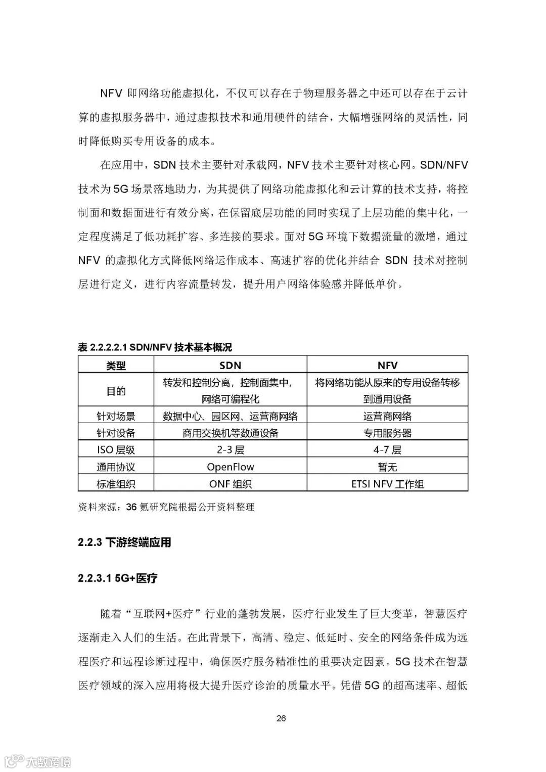
5G是支撑我国经济社会网络化、数字化、智能化转型的关键新型基础设施。各地政府已从战略高度认识到发展5G的必要性、紧迫性,陆续发布2020年重大5G投资项目。部分政府立足当地禀赋、产业分布,充分考虑市场需求和实际发展情况统筹规划,建立新机制、明确新主体,合理配置资源、调动社会资本,循序渐进推进5G发展。
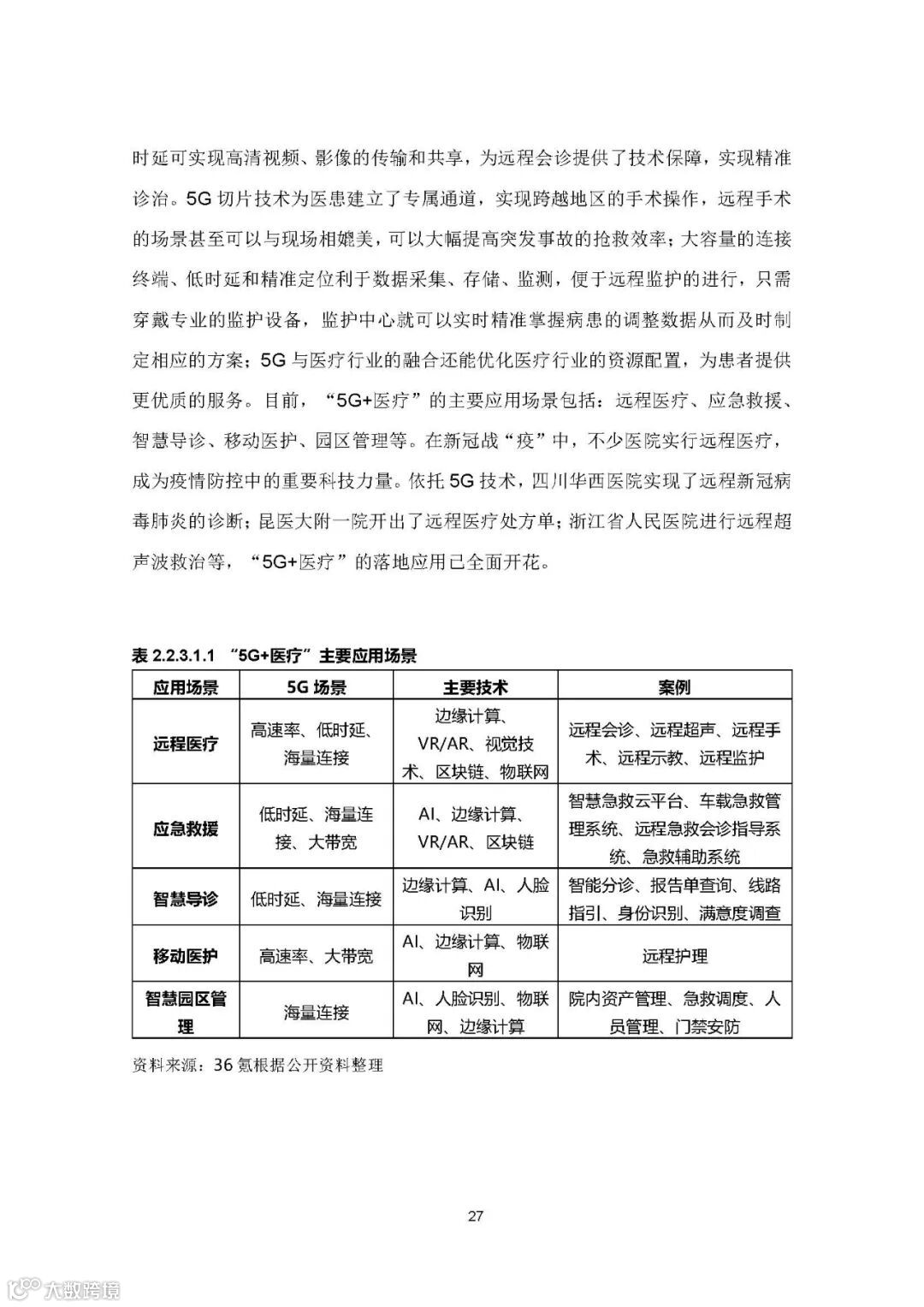
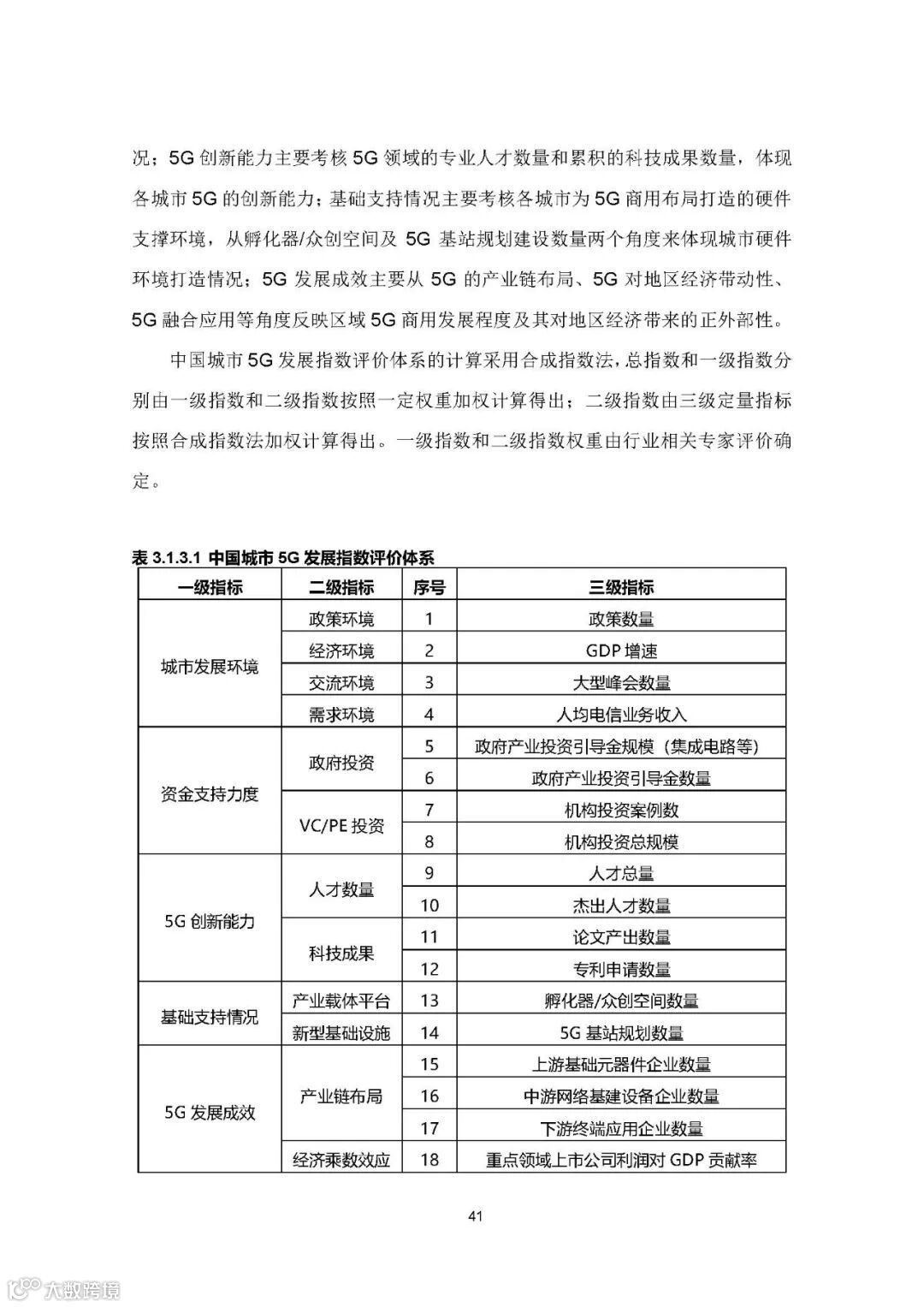
近日,为全面客观衡量各地区5G发展情况,《2020年中国城市5G发展指数报告》,以统计学多指标综合评价体系构建理论为支撑,以统一数据口径和保障数据来源为根本,并结合各城市5G发展实际情况,构建起由5个一级指标,14个二级指标和21个三级指标组成的指数体系,从城市发展环境、资金支持力度、5G创新能力、基础支持情况和5G发展成效这5 个维度对各城市5G发展情况进行数据解读。
最终得出我国5G发展指数TOP30城市排名,其中综合排名位列前5名的城市分别为北京(85.66)、深圳(82.55)、上海(77.84)、广州(74.97)和南京(72.69)。从梯队分布来看,排名 TOP10 城市为我国5G发展第一梯队,主要包括北京、深圳、上海、广州、南京、武汉等一线和新一线城市;重庆、天津、济南、青岛等城市位于我国5G发展的第二梯队;郑州、无锡、沈阳、石家庄等城市处于第三梯队。总体来看,我国46个5G商用试点城市发展实力存在一定差距。
报告部分内容:


































关注德森创鑫公众号,后台回复“城市5G”,获《2020年中国城市5G发展指数报告》全文。
德森创鑫(DS.Inno)是洪泰智造旗下的创新场景应用服务商,通过场景咨询、场景升级、场景落地、资本助力等赋能创新企业,挖掘和重塑人工智能、区块链、云计算等新兴技术的场景应用价值,推进企业和行业的数字化转型,共建中国数字商业新生态。
DS核心团队来自阿里、腾讯及知名创投机构,具有金融与产业的复合型知识结构和多元化行业背景,在金融投资、数字经济、家居零售、媒体传播等领域具有资深经验。