
今年7月,政治局会议首次将「发展专精特新中小企业」上升至国家层面。相关配套政策有望降低中小企业的创新成本,促进中小企业步入发展的“快车道”,尤其是长期专注于中高端制造细分领域、有望突破关键核心技术的中小龙头公司。
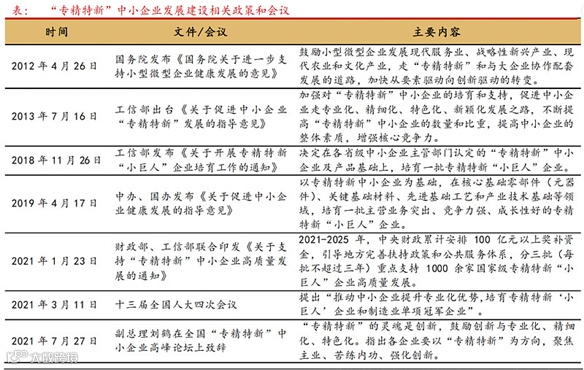
「专精特新」政策旨在培育具有“专业化、精细化、特色化、新颖化”特征的中小企业。从表述来看,「专精特新」并非是新名词,早在2012年这一概念便被提出。

「专精特新」企业的特点
「专精特新」中小企业是指具有“专业化、精细化、特色化、 新颖化”特征的中小企业,本质在于专注细分市场具备特色专业技术的创新型中小企业。
其中2019年《关于促进中小企业健康发展的指导意见》更是明确,以专精特新中小企业为基础,在核心基础零部件(元器件)、关键基础材料、先进基础工艺和产业技术基础等领域,培育一批主营业务突出、竞争力强、成长性好的专精特新“小巨人”企业。前三批专精特新“小巨人”企业名单分别于2019年5月、2020年11月和2021年7月公布,共有近5000家企业入围。

「专精特新」的意义
「专精特新」中小企业所具备的针对单项细分领域进行长期攻坚、技术创新的特点,有助于对我国产业链中细分领域的短板进行技术突破和填补,不断完善我国产业链供应链,从供给侧为国内大循环奠定基础。
当前约九成以上的「小巨人」企业主要集中在「四基」领域,即核心基础零部件、元器件,关键基础材料,先进基础工艺,产业技术基础。同时,制造强国战略中明确的十大重点产业领域也纳入评选体系,包括新一代信息技术、节能与新能源汽车、高档数控机床和机器人、电力装备航空航天装备、农机装备、海洋工程装备及高技术船舶、生物医药及高性能医疗器械、先进轨道交通装备、新材料。

A股「专精特新」上市公司情况
1.集中于制造业
从板块分布看,311 家“专精特新”上市公司聚集于“双创”板块,主板、创业板、科创板分别有 88 家、133 家、90 家。从行业分布看,属于机械设备、化工、医药生物领域的“专精特新”上市公司数量位居前三,分别达到 82 家、48 家、37 家,占比为 26%、15%、12%,电子和电气设备企业数量紧随其后,分别为 32 家、23 家。可以看出, “专精特新”上市公司集中于中高端装备制造、新材料、新一代信息技术、新能源等中高端制造领域。

2.大资金持股集中
从主动权益型(普通股票型+偏股混合型)公募基金的前十大重仓股看,82 家“专精特新”公司获得公募基金重仓,公募基金持有市值前二十大“专精特新”公司中,电子、化工领域的公司居多。
因为名单是大白于天下的,显然不可能300多家股票都买点,当然按照尚未上涨或者股价较低的原则去选择也是不妥的,实际还是要从板块影响力去分析,A股这两年的炒作以主题投资为主,所以一家公司很容易带动一个板块受到市场的追捧,尤其是像「专精特新」这样集中于优势制造业的情况,本就是国家政策重点扶持的对象。
如何认定为“专精特新”企业
不同地区对省级地区“专精特新”中小企业的认定标准存在一定差异,但差异不是很大。以上海为例,“专精特新”中小企业的认定标准如下:

值得注意的是,“专精特新”中小企业按申报级别还分为市级专精特新、省级专精特新、国家级专精特新以及专精特新小巨人四大类,其认定标准逐级提高。
对于首次认定区级、市级“专精特新”企业,上海市各区根据政策不同有一定金额的直接奖励,部分区县对于复审企业也有一定的奖励,具体如下:
01闵行区
首次被评为区级“专精特新”中小企业的给予一次性资助5万元,首次被评为市级“专精特新”中小企业的给予一次性资助20万元,过复评的市级“专精特新”中小企业再给予一次性资助5万元,如区级“专精特新”升级为市级“专精特新”的企业给予差额奖励,新迁入的企业视作首次评定。

02松江区
对认定的区级、市级“专精特新”中小企业,分别给予一次性10万元、20万元补贴。

03奉贤区
对首次认定为市级“专精特新”的企业,给予5万元奖励;对首次获得奉贤区“专精特新”称号的企业,给予3万元奖励;对“专精特新”中小企业用于生产经营发生的银行贷款,按照央行同期一年期贷款基准利率,给予不高于20%比例的利息补贴,最高不超过20万元。

04嘉定区
对新认定的上海市专精特新企业奖励10万元。

05宝山区
对首次认定为市级“专精特新”中小企业给予一次性奖励10万元。

06金山区
对新认定的市级专精特新企业给予10万元一次性奖励。

07虹口区
对首次获得上海市“专精特新”授牌的企业给予10万元的一次性奖励,通过复评的“专精特新”企业给予5万元奖励。

08杨浦区
上海市“专精特新”中小企业和杨浦区“专精特新”中小企业分别一次性给予5万元和3万元的资助。杨浦区“专精特新”中小企业被认定为上海市“专精特新”中小企业,且在市级认定文件有效期内的,由区财政局一次性给予2万元的资助。

09青浦区
对首次被认定为上海市“专精特新”中小企业的给予5万元一次性资助;经复核或再次认定为“专精特新”中小企业的给予1万元资助。


扫描二维码关注我们
商标|版权/著作权|专利|项目申报|科技资质认定|信息咨询
科技型项目服务热线:
黄小姐15375816989
覃小姐13926112080
邮箱:2558330530@qq.om

