搜索
首页
大数快讯
大数活动
服务超市
文章专题
出海平台
流量密码
出海蓝图
产业赛道
物流仓储
跨境支付
选品策略
实操手册
报告
跨企查
百科
导航
知识体系
工具箱
更多
找货源
跨境招聘
DeepSeek
首页
>
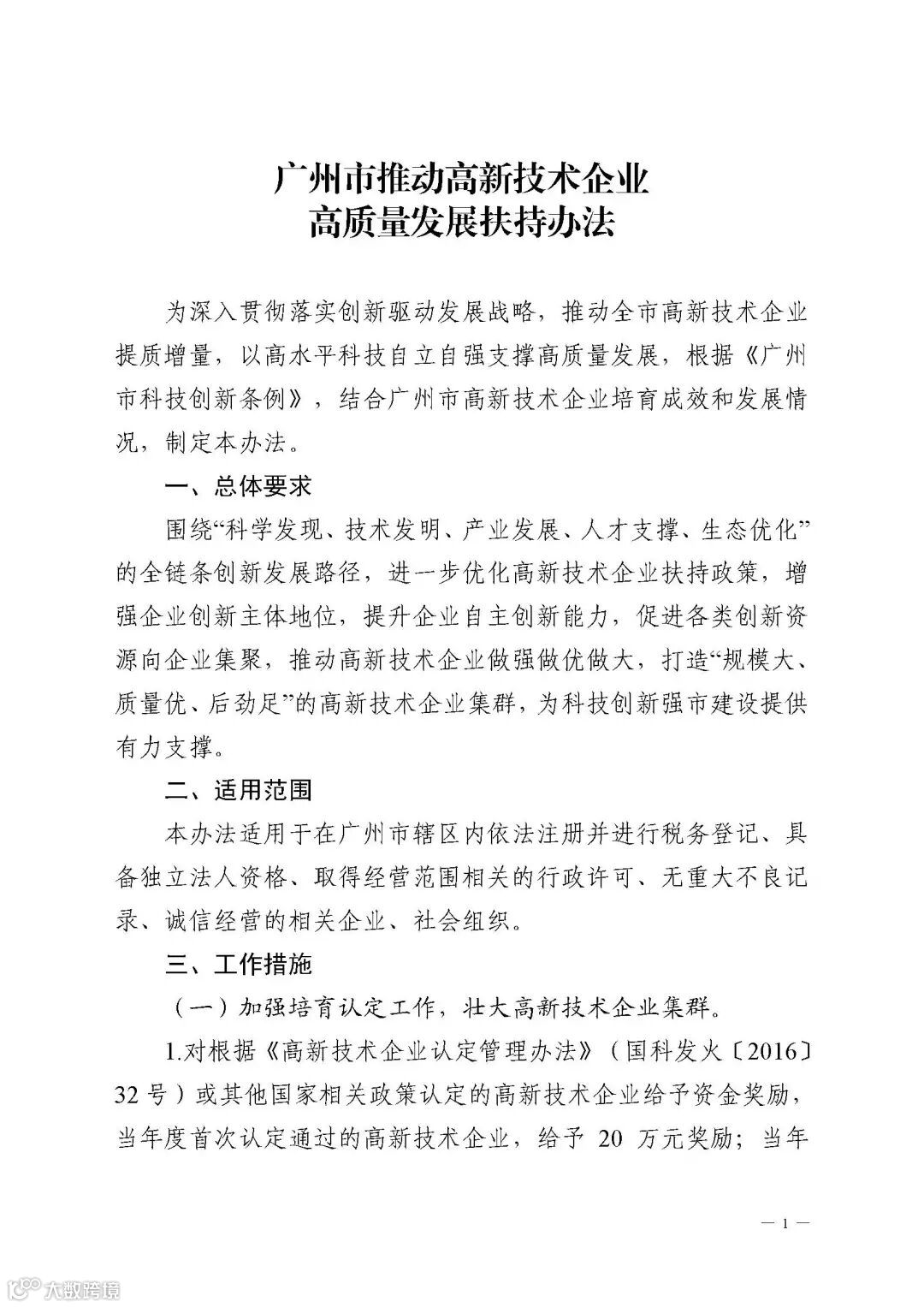
最新!《广州市推动高新技术企业高质量发展扶持办法》正式发布
>
最新!《广州市推动高新技术企业高质量发展扶持办法》正式发布
泽源科技信息咨询
2021-07-30
2
导读:泽源科技信息咨询--政策大数据云平台每天准时为您推送最新政府政策、申报、立项、公示等信息获得更多政府政策信息
泽源科技信息咨询--政策大数据云平台
每天准时为您推送最新政府政策、申报、立项、公示等信息
获得更多政府政策信息,敬请点击关注泽源科技信息咨询。
穗科规字〔2021〕4号
各区人民政府,各有关单位:
《
广州
市推动高新技术企业高
质量
发展扶持办法》已经市人民政府同意,现印发给你们,请遵照执行,为高新技术企业发展提供更好的支持和
服务
保障。执行过程中遇到问题,请径向市科学技术局反映。
广州市科学技术局
2021年7月27日
附件:广州市推动高新技术企业高质量发展扶持办法.pdf
联系我们
服务热线:
黄小姐15375816989
覃小姐13926112080
邮箱
:
2558330530@qq.om
【声明】内容源于网络
0
0
泽源科技信息咨询
提供知识产权和科技项目咨询。专利服务:国内外专利申请、专利复审、专利无效、专利变更;版权服务:计算机软件著作权、美术、文学、作品等版权登记、许可;商标服务:国内外商标注册、变更、转让、异议答辩;项目服务:守合同重信用企业、高新技术企业认证
内容
962
粉丝
0
关注
在线咨询
泽源科技信息咨询
提供知识产权和科技项目咨询。专利服务:国内外专利申请、专利复审、专利无效、专利变更;版权服务:计算机软件著作权、美术、文学、作品等版权登记、许可;商标服务:国内外商标注册、变更、转让、异议答辩;项目服务:守合同重信用企业、高新技术企业认证
总阅读
2.3k
粉丝
0
内容
962
在线咨询
关注