点击上方蓝字关注我们
各有关单位:
根据《增城区促进科技创新发展扶持办法》(增府办规〔2019〕1号)的有关要求,现发布2021年度广州市增城区科技计划项目(第三批)申报指南,有关事项通知如下:
一、本年度申报的科技项目类别
本年度征集的广州市增城区科技计划项目(第三批)类别包括:
(一)产业载体类:国家、省、市级孵化器认定奖励;广东省粤港澳台科技企业孵化器和广东省国际科技企业孵化器奖励;孵化器(加速器)建设标准厂房补贴;新增孵化面积补贴;入驻企业场租补贴;入驻中介服务机构租金补贴;孵化器、加速器和众创空间培育和引进高新技术企业奖励。
(二)科技金融类:风险投资贡献奖励;融资担保奖励;贷款贴息资助;“新三板”融资奖励;并购重组补贴;科技保险补贴。
二、申报要求
(一)申报单位须是在增城区内办理工商注册、税务登记、依法缴税,在区内实际经营,有健全的财务制度,具备独立法人资格、财务独立核算的企事业单位(风投机构除外)。
(二)本通知及附件所指科技企业是指经国家确认的科技型中小企业、广州市科技创新小巨人企业、高企培育企业、高新技术企业。
(三)本通知及附件所指科技企业孵化器是以科技创业企业为主要服务对象,通过提供办公空间和孵化服务,提升企业存活率和成长率的科技创业服务载体。
众创空间是以科技型创业项目为主要服务对象,以团队孵化为主要任务,通过提供联合办公和“前孵化”服务,提高创业团队素质和技能,降低创业成本和门槛,引导和帮助创业团队将科技创业点子转化为实业创业的科技创新创业场所。
科技企业孵化器、众创空间运营机构是指在增城区注册的、负责运营上述载体的法人机构。
(四)申报单位须对所有申报材料的真实性、合法性、有效性负责,并须自行承担包括知识产权纠纷在内的一切风险。
(五)同一项目、同一事项同时符合我区多项扶持政策规定(含上级部门要求区配套或承担资金的政策规定),按照就高不重复的原则予以支持,另有规定的除外。
(六)各申报单位须积极配合区科技行政主管部门开展的各类科技计划项目调查、企业科技创新工作调研等工作,不按期完成科技统计填报的单位,不予受理各类项目申请。
(七)本通知所涉及申报指南最终解释权由区科工商信局行使。
三、申报材料受理地点、受理时间
申报材料按申报指南要求准备,装订成册,加盖公章和骑缝章,一式三份,经增城开发区/镇街主管部门审核后,于2021年10月30日前报送至区科工商信局(电子版一并报送)。电子版要求:将经申报单位盖章后的申报资料扫描成一个PDF文件后,发送至zckj82748271@163.com或与纸质材料一并递交。
申报单位须同时提交资金拨付材料,申报多个项目提交多份。一份完整的资金拨付材料包含:银行账号确认书2份、盖章的开户银行许可证复印件1份。资金拨付材料不要与申报材料装订在一起。
四、申报程序
(一)企业申报
申报企业填写相对应的申请表格,按要求准备材料,报送至项目组织单位(增城开发区/镇街主管部门)。
(二)项目组织单位初审
增城开发区/镇街主管部门对企业申报材料进行初审后,报送至区科工商信局。
(三)评审和结果公示
区科工商信局对企业申报材料组进行审核,根据需要组织专家评审,并对审核结果进行公示。
(四)资金拨付
区科工商信局根据公示无异议的结果,按程序办理资金拨付手续。
五、业务咨询
申报过程中如遇到问题可咨询区科工商信局和增城开发区、各镇街相关部门(联系方式见附件),联系地址:广州市增城区荔湖街惠民路1号4号楼229室。
专此通知。
(点击“阅读原文”查看附件)
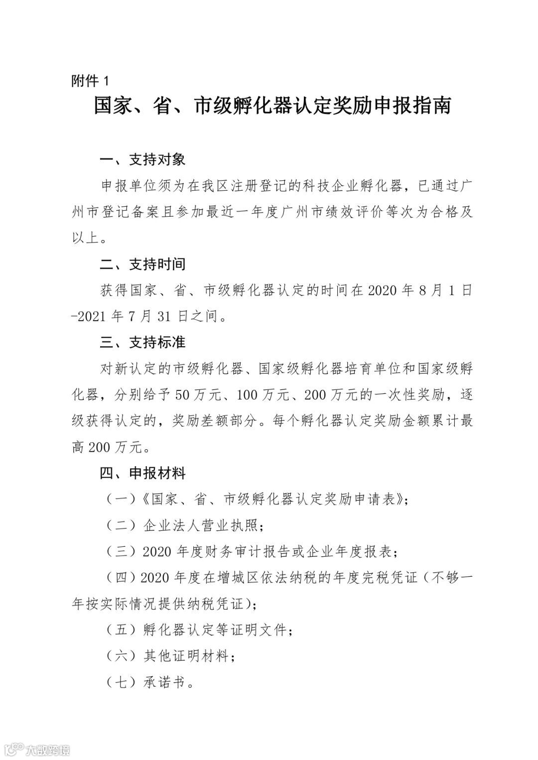
附件1.国家、省市级孵化器认定奖励申报指南.docx
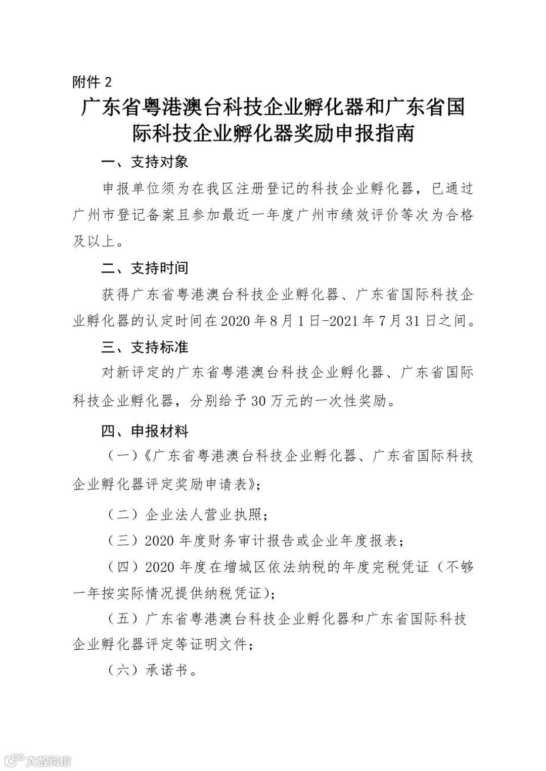
附件2.广东省粤港澳台科技企业孵化器和广东省国际科技企业孵化器奖励申报指南.docx
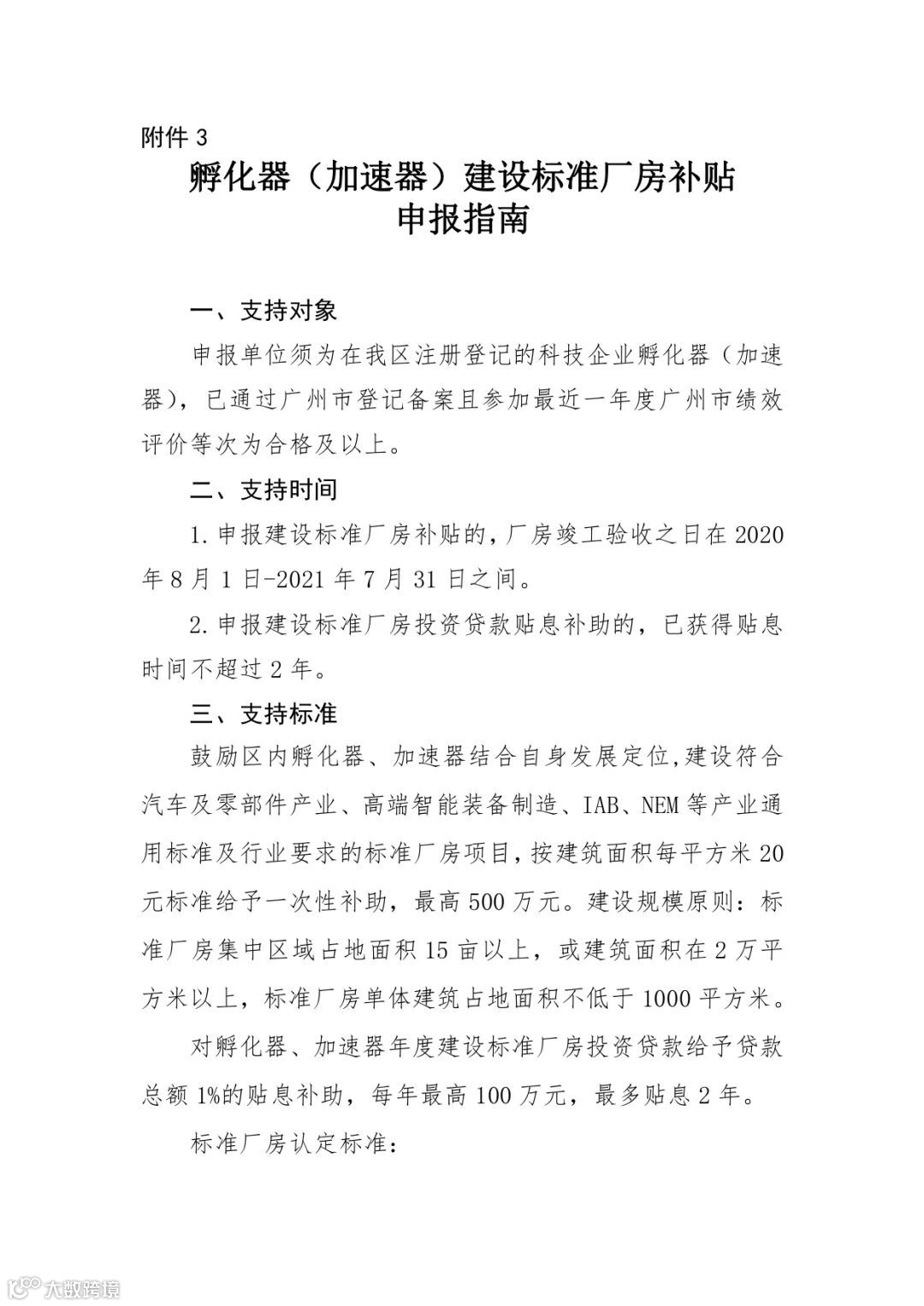
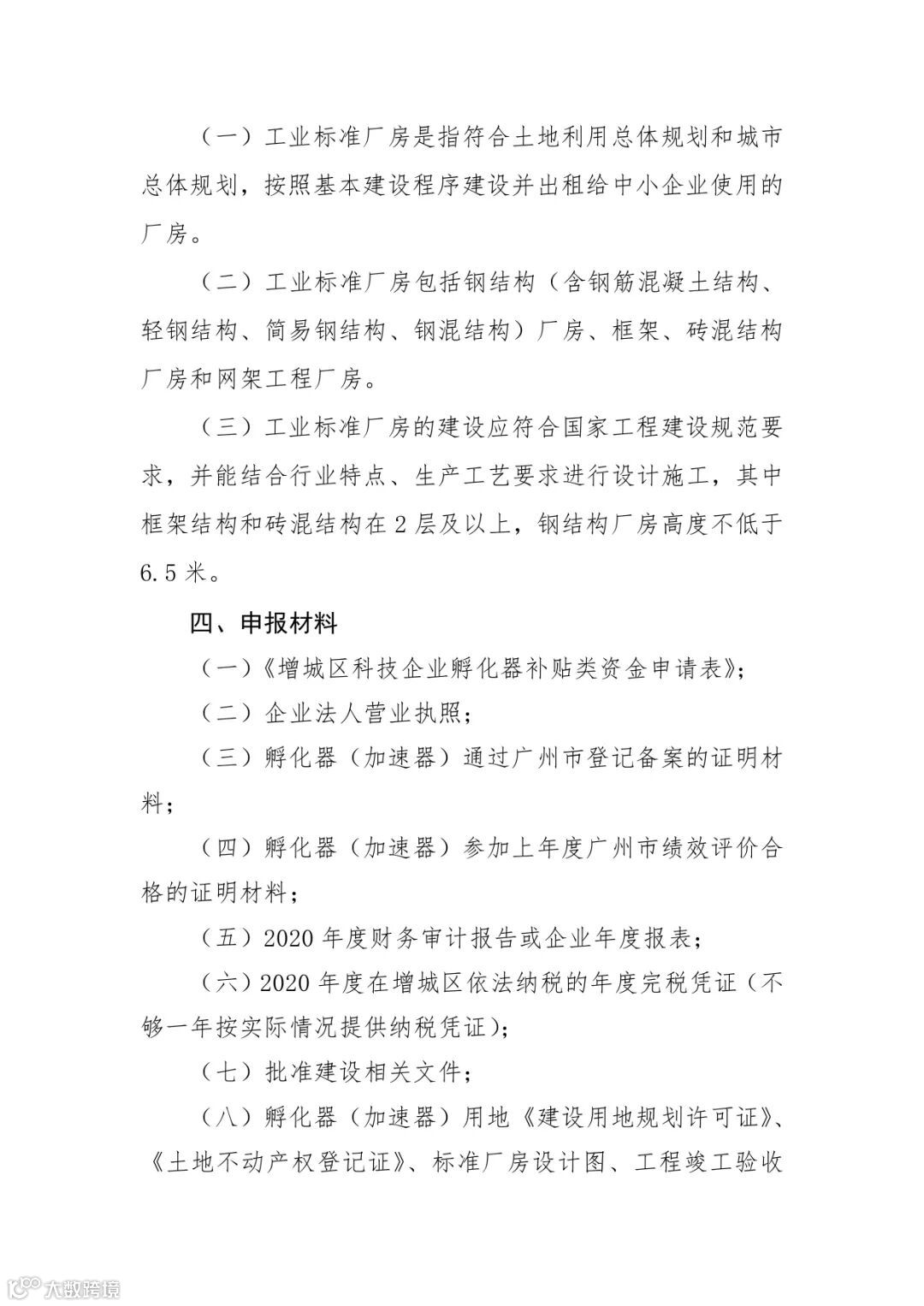
附件3.孵化器(加速器)建设标准厂房补贴申报指南.docx
附件4.新增孵化面积补贴申报指南.docx
附件5.入驻企业场租补贴申报指南.docx
附件6.入驻中介服务机构租金补贴申报指南.docx
附件7.孵化器、加速器和众创空间培育和引进高新技术企业奖励申报指南.docx
附件8.风险投资贡献奖申报指南.docx
附件9.融资担保奖励申报指南.docx
附件10.贷款贴息资助申报指南.docx
附件11.“新三板”融资奖励申报指南.docx
附件12.并购重组补贴申报指南.docx
附件13.科技保险补贴申报指南.docx
附件14.银行账号确认书.docx
附件15.承诺书.doc
附件16.工作咨询电话.docx
附件17.申报项目汇总表(组织单位填写).xlsx
广州市增城区科技工业商务和信息化局
2021年9月24日
联系人:禚小姐、李小姐
联系电话:32825521、82748271





来源:广州市增城区科技工业商务和信息化局

