
点击上方蓝字关注我们!
各镇(街)工业和信息化主管部门,各有关单位:
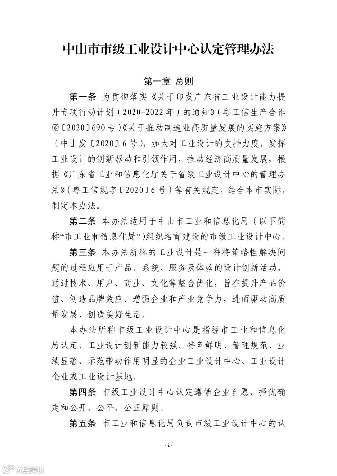
为进一步提升我市工业设计创新能力,发挥工业设计的创新驱动和引领作用,推动经济高质量发展,根据《中山市工业和信息化局关于印发中山市市级工业设计中心认定管理办法的通知》(中工信〔2021〕44号,中工信规字〔2021〕2号,以下简称《管理办法》),现开展首批市级工业设计中心认定工作。申报推荐有关事项通知如下:
一、申报范围和数量
面向包括但不限于新一代电子信息、智能家电等战略性支柱产业集群以及半导体与集成电路、高端装备制造、智能机器人等战略性新兴产业集群方向,分企业工业设计中心、工业设计企业和工业设计基地三类进行申报,申报数量不限。
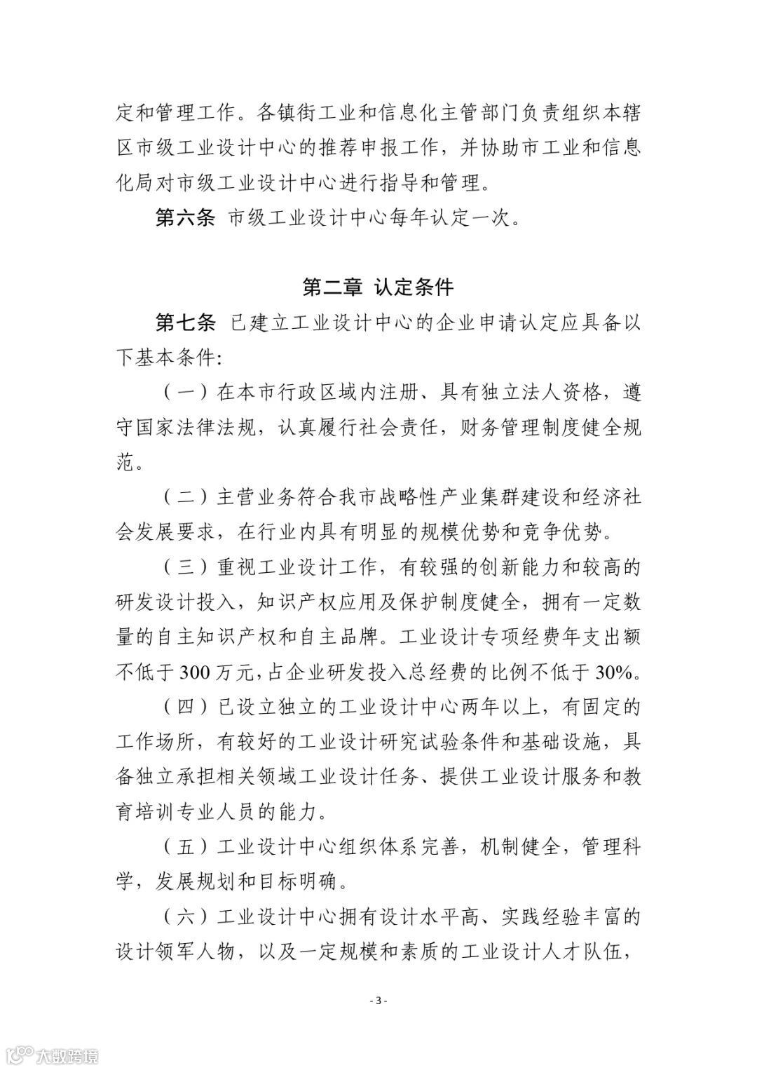
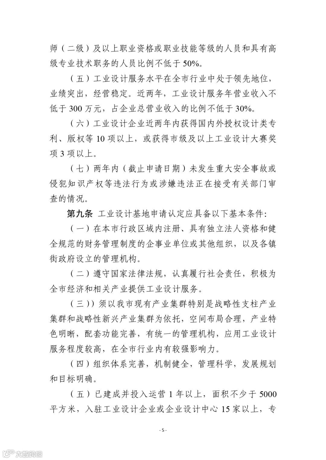
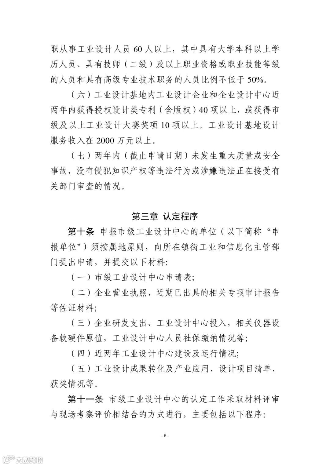
二、申报条件和材料
申报单位须符合《管理办法》有关条件,并按要求规范填写和提交《中山市市级工业设计中心申请表》等申报材料(详见附件)
三、申报推荐方式
各镇(街)工业和信息化主管部门负责辖区企业(机构)的申报受理、审查和集中推荐工作。
四、申报要求
请各镇(街)工业和信息化主管部门按照本通知要求,积极发动有关行业企业(机构)申报,并严格审核相关申报材料、对其真实性、准确性负责。
(一)申报材料统一按A4纸规格竖排胶封装订成册,一式三份,在纸质材料封面盖企业公章、侧面标注企业名称,附可编辑电子文档。
(二)企业向所属镇(街)工业和信息化主管部门提交申报材料。镇(街)工业和信息化主管部门初审后,出具审查意见并加盖公章,于2021年10月28日前将申报材料递交我局(生产服务业科)。
中山市工业和信息化局
2021年9月27日
联系人:陈俊,电话:88306740
附件:
1.中山市市级工业设计中心申请表(企业工业设计中心).doc
2.中山市市级工业设计中心申请表(工业设计企业).wps
3.中山市市级工业设计中心申请表(工业设计基地).wps
4.中山市市级工业设计中心申报材料清单.wps
5.中山市工业和信息化局关于印发 中山市市级工业设计中心认定管理办法的通知.pdf








(附件详细内容,请点击“阅读全文”)
来源:中山市工业和信息化局

长按识别二维码,关注更多信息
服务热线:黄小姐15375816989
覃小姐13926112080
邮箱:2558330530@qq.com
泽源科技信息咨询 微信ID:qym070705

