点击蓝字/关注我们
各有关单位:
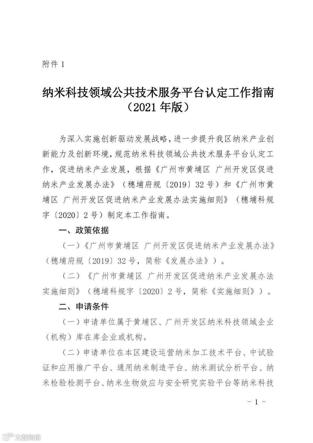
根据《广州市黄埔区广州开发区加快人工智能产业发展实施意见细则》(穗埔科规字〔2019〕3号)、《黄埔区广州开发区新一代信息技术产业发展实施细则》(穗开经信规字〔2018〕2号)与《广州市黄埔区 广州开发区促进纳米产业发展办法实施细则》(穗埔科规字〔2020〕2号),结合公共平台评审工作和我区产业发展实际,我局修订了纳米科技领域公共技术服务平台、新一代信息技术产业技术创新公共平台和人工智能公共技术服务平台等3个产业领域公共平台的认定工作指南以及附属表格,形成了《纳米科技领域公共技术服务平台认定工作指南(2021版)》《新一代信息技术产业技术创新公共平台认定工作指南(2021版)》《人工智能公共技术服务平台认定工作指南(2021版)》(统称认定工作指南,详见附件1-3),现予以印发。
一、平台认定和奖励说明
(一)平台认定说明
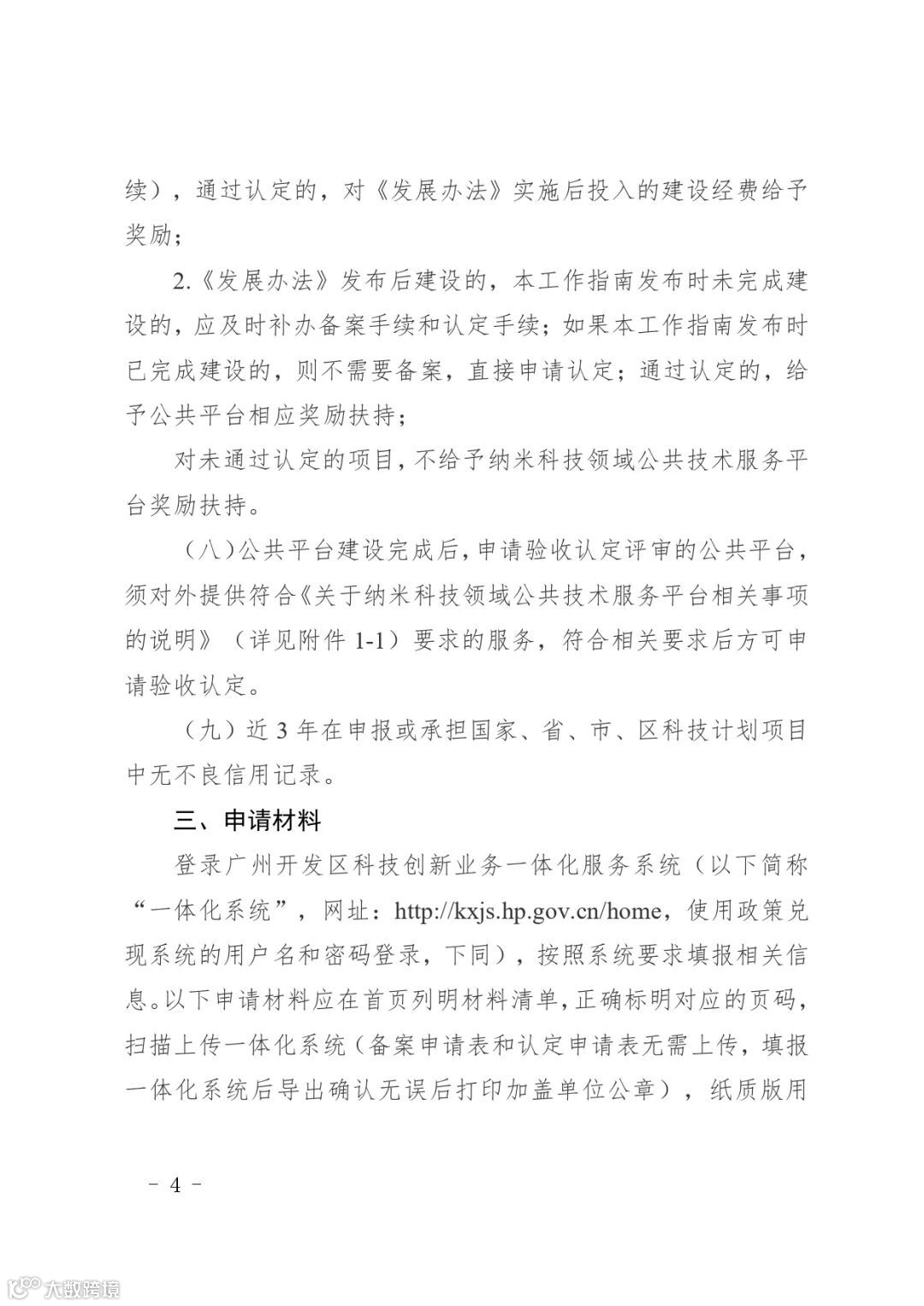
申请公共平台需符合认定工作指南申请条件,公共平台须按照认定工作指南向区科技行政主管部门申请备案和认定,认定成功后,可以申请平台建设经费奖励。对未通过认定的平台项目,不给予平台建设经费奖励。
(二)奖励说明
对获得认定的各类公共平台,按照相应公共平台的奖励办事指南进行奖励。
二、申请方式及流程说明
申请需登录广州开发区科技创新业务一体化服务网(http://kxjs.hp.gov.cn/home,使用政策兑现系统的用户名和密码登录,下同),进入“在线申报”栏目,进入对应相关公共平台栏目进行申请,按照认定工作指南要求填报资料。平台认定流程分备案和认定2个阶段,所有要求上传的申请材料需加盖单位公章后扫描上传;在系统导出打印备案和认定的申请表格(备案阶段对应的为备案表,认定阶段对应的为认定申请表)。有关详细流程见平台认定工作指南(见附件或登录广州开发区科技创新业务一体化服务网对应栏目查看)。
三、申报时间及受理地点
(一)申报时间
申请采取常年受理、定期集中审核方式进行。
(二)受理地点
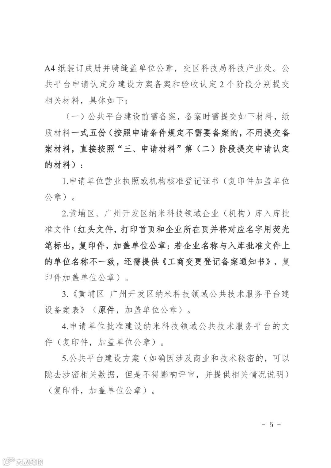
广州市黄埔区科学技术局科技产业处负责受理有关申请事项。申报单位登录广州开发区科技创新业务一体化服务网申请,并将申请材料纸质版装订成册加盖骑缝单位公章(一式五份),送到(寄到)受理地点。(地址:广州市黄埔区香雪三路1号E栋107A;联系电话:82118897,82111946)。
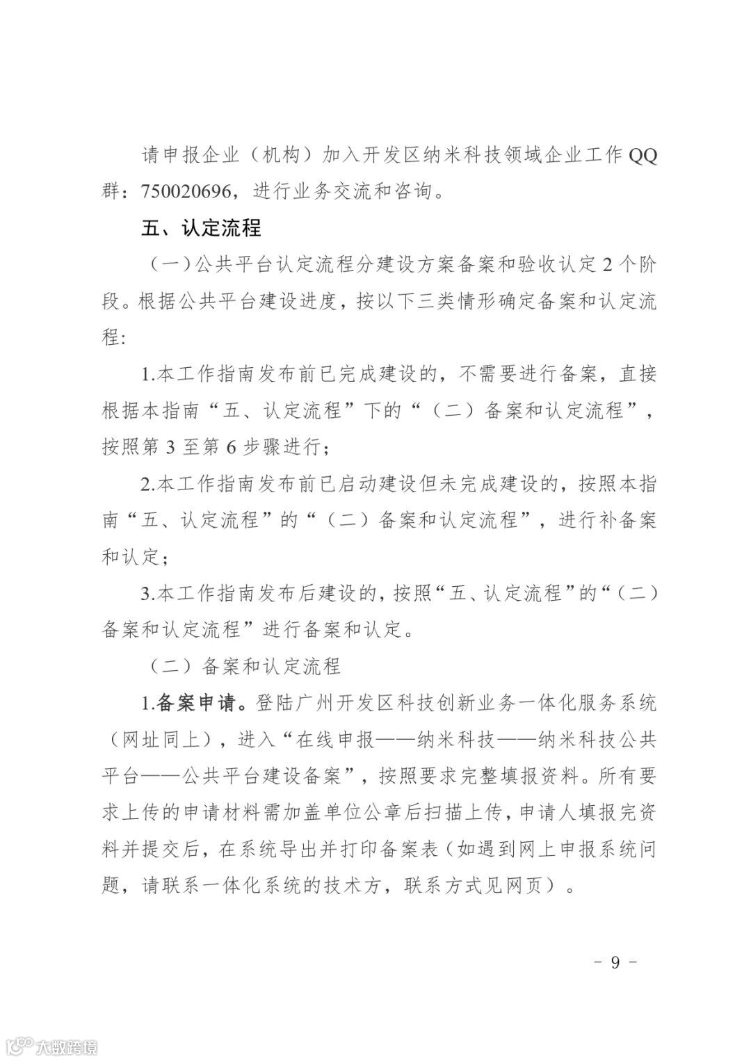
为方便进行业务交流和咨询,请申请单位加入相应QQ工作群:纳米科技QQ群号:750020696,人工智能QQ群号:25962357,新一代信息技术QQ群号:854924596。
原发布的《关于修订 IAB 公共平台认定工作指南的通知》(穗埔科〔2020〕173 号)、《关于发布<纳米科技领域公共技术服务平台认定工作指南>的通知》(穗埔科〔2020〕230号)即日废止。
特此通知。
广州市黄埔区科学技术局
2021年9月9日
附件:
1.附件1:纳米科技领域公共技术服务平台认定工作指南(2021版).docx
2.附件2:新一代信息技术产业技术创新公共平台认定工作指南(2021版).docx
3.附件3:人工智能公共技术服务平台认定工作指南(2021年版).docx

















(附件详细内容,请点击“阅读全文”)
来源:广州市黄埔区科学技术局

长按识别二维码,关注更多信息
服务热线:黄小姐15375816989
覃小姐13926112080
邮箱:2558330530@qq.com
泽源科技信息咨询 微信ID:qym070705

