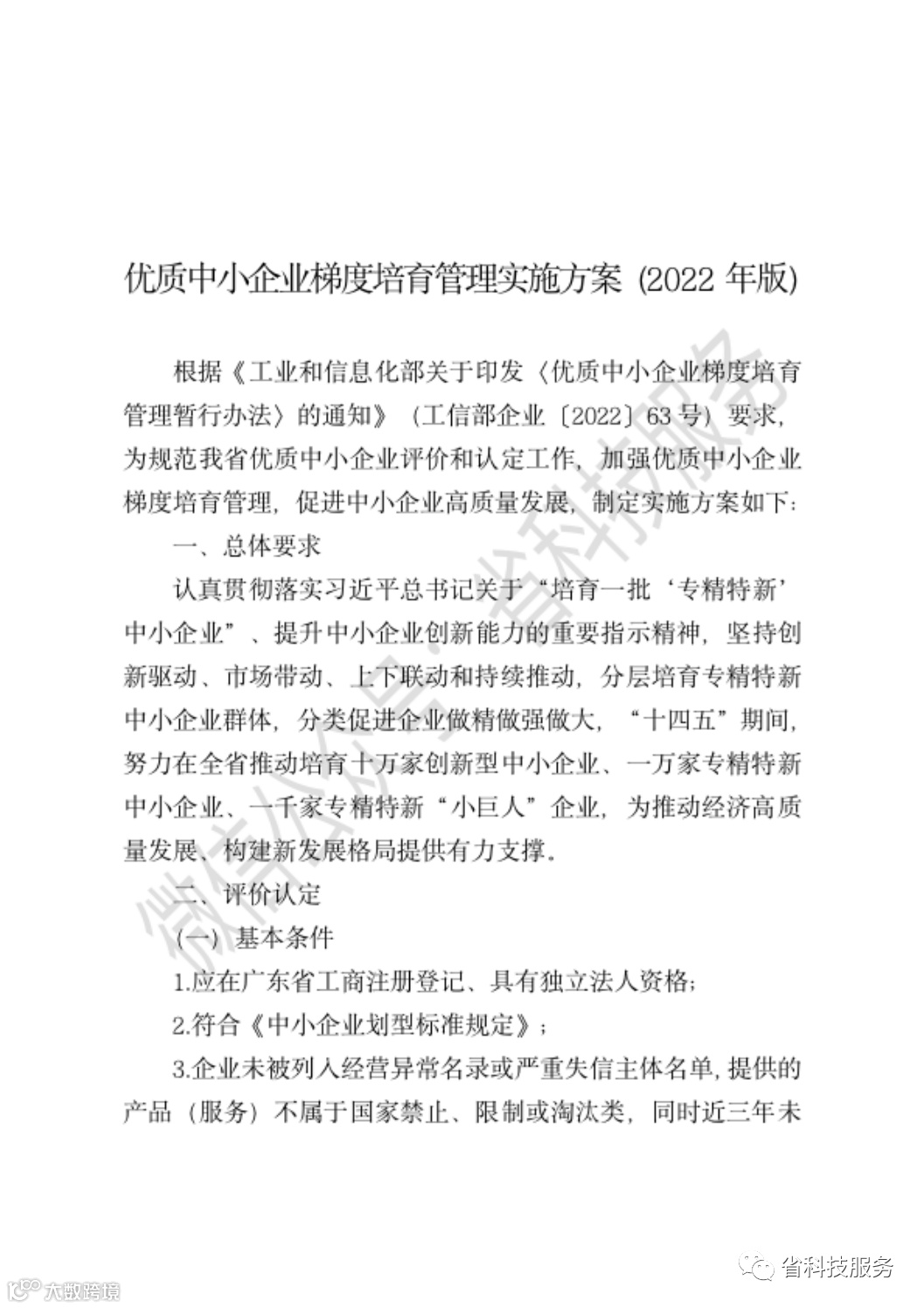
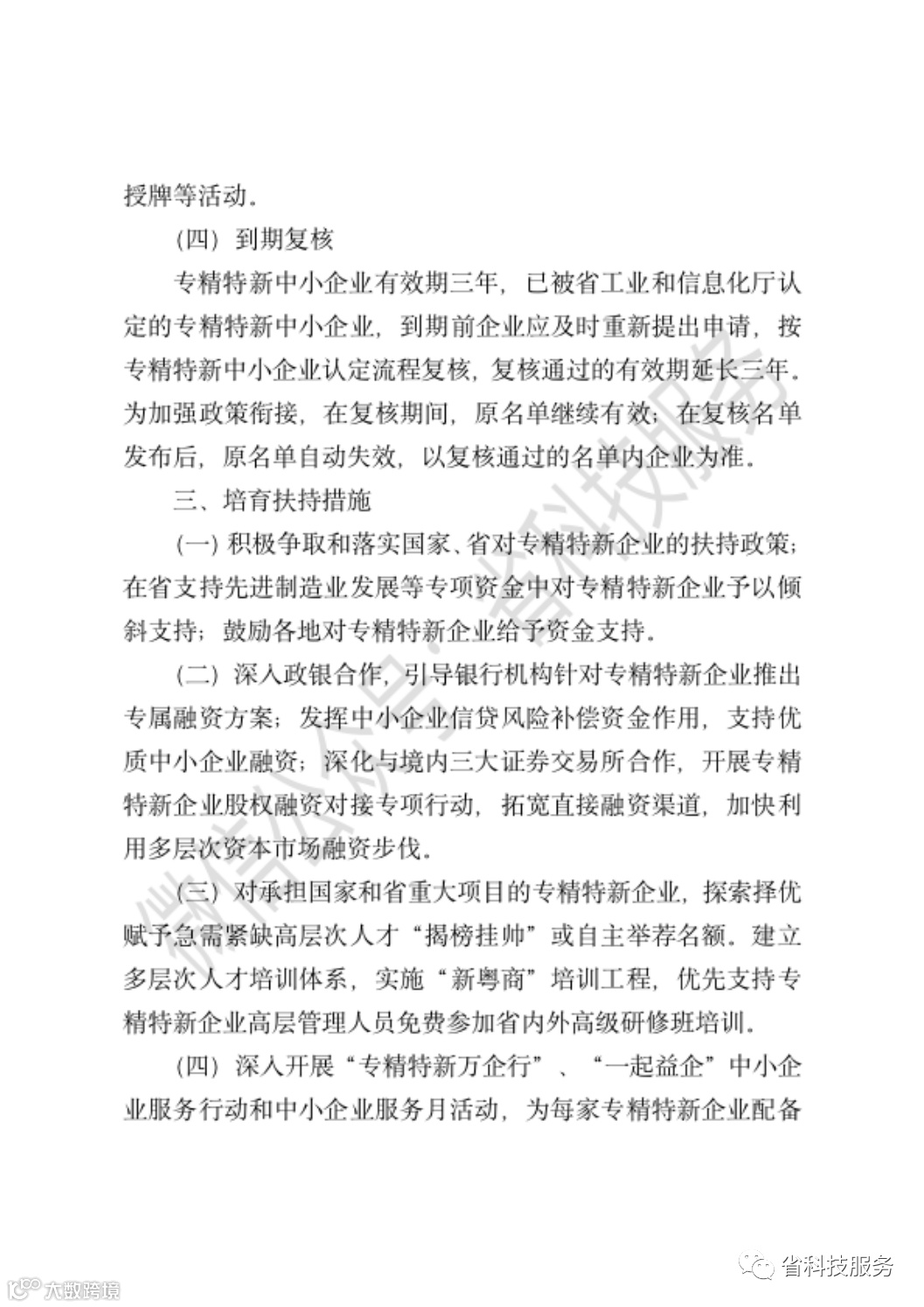
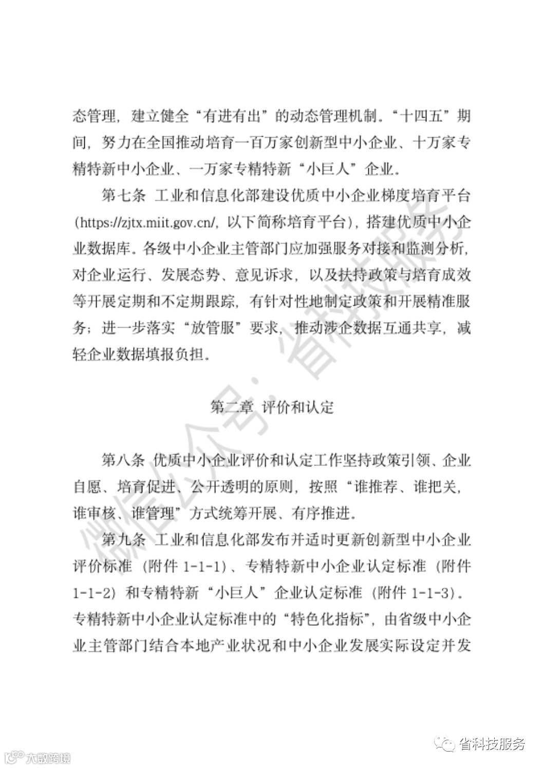
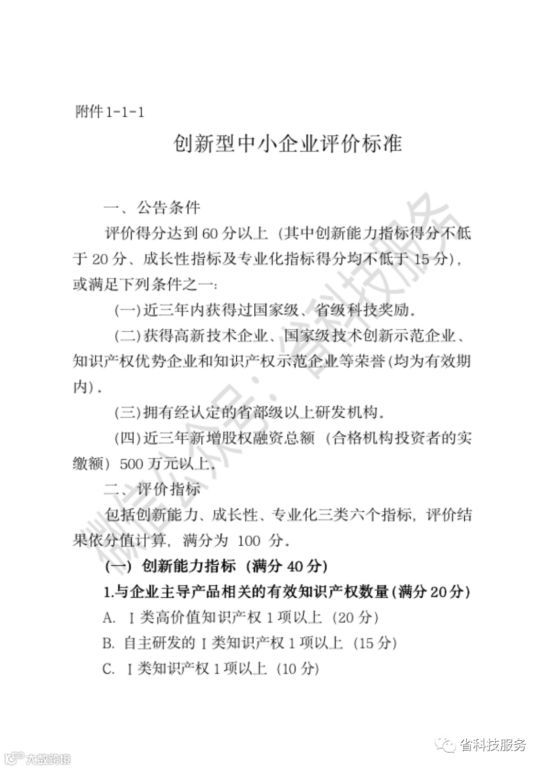
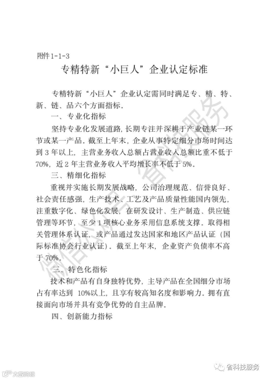
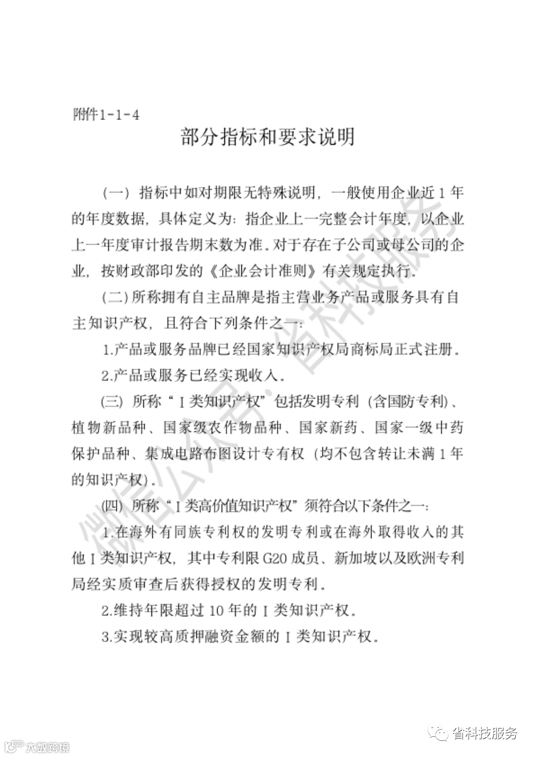
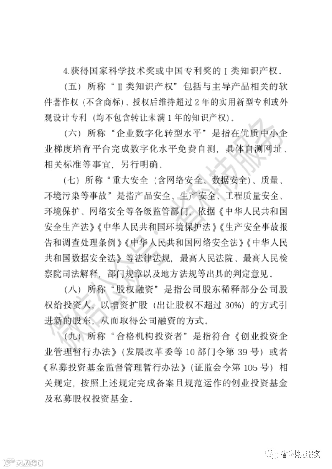
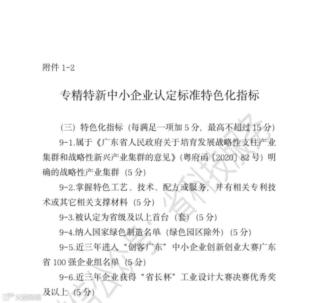
随着广东省工业和信息化厅《优质中小企业梯度培育管理实施方案(2022 年版)》的发布,2022年省专精特新中小企业的申报已经提上日程。《优质中小企业梯度培育管理实施方案(2022 年版)》主要是根据工信部的要求,增加了我省的特色化指标6个(详情见附件1)。今年是新规则下创新型中小企业、专精特新中小企业认定的第一年,预计两个层次的优质中小企业申报会同时展开,建议工信领域的广大中小企业早做准备,同时积极申报这两个层次。






























泽源科技信息咨询随着广东省工业和信息化厅《优质中小企业梯度培育管理实施方案(2022 年版)》的发布,2022年省专精特新中小企业的申报已经提上日程。《优质中小企业梯度培育管理实施方案(2022 年版)》主要是根据工信部的要求,增加了我省的特色化指标6个(详情见附件1)。今年是新规则下创新型中小企业、专精特新中小企业认定的第一年,预计两个层次的优质中小企业申报会同时展开,建议工信领域的广大中小企业早做准备,同时积极申报这两个层次。





























