
两化融合政策2.0升级版
依据广州市工信局最新工作部署(未来5年政策),广州市计划于今年起对广州市内通过两化融合管理体系贯标2.0版评定并获得证书(A/AA/AAA)的工业企业奖励30万元资金、黄埔区另有50%配套奖励)。
情况一,企业已开展两化融合管理体系贯标通过了1.0版的评定并获取了证 书(未获奖补),且在两化融合建设中具备一定的基础和能力,我司诚邀贵公司尽快开展两化融合管理体系2.0升级版贯标工作,并通过评定取得证书,每年10月份前获证企业可申报广州市该项奖励政策。
情况二,企业信息化建设具备一定的基础和能力,想开展两化融合管理体系2.0升级版贯标工作,并通过评定取得证书,每年10月份前获证企业可申报广州市该项奖励政策。
关于两化融合管理体系2.0升级版
中国两化融合服务联盟宣布于2021年7月1日止,要求咨询、评定机构不再按GB/T23001- 2017标准开展咨询、评定工作,应统一依据GB/T23001-2017和T/AIITRE10003-2020标准要求开展分类分级咨询、评定审核工作,并颁发新版证书。
企业实施两化贯标2.0其流程须严格按“五大步骤、八大环节”及4个重点“聚焦转型、 突出能力、分类分级、全程服务”开展工作,其关健点是:
1、 依据两化GB/T23001与T/AIITRE10001进行诊断调研与差距分析(高层战略访谈〉;
2、对照T/AIITRE10003分析对应等级能力建设差距;
3、依据T/AIITRE10002确定新型能力的价值效益目标;
4、分类分级进行咨询及文件资料的编写完成后,须运行至少3个月,只能多不能少。
建议贵公司按照两化融合管理体系贯标2.0的要求,尽快开展贯标工作,确保两化项目 进度、质量、结果、高效有保障。
两化融合管理体系适用于所有企业,不分领域、不分行业、不分规模。条件∶
1、企业成立时间∶至少半年。
2、要有信息化系统,如生产管理系统(MES)、销售管理系统(CRM)、研发管理系统(PLM及PDM)、企业资源管理系统(ERP,常见ERP有金蝶,用友,浪潮,锐智等)等,上述系统均至少开通三个模块以上,系统可以租用或者采购或者自行研发。
3、信息化系统与企业的服务密切相关。
4、对企业人数、与行业没有硬性要求,一般建议需要30人以上。
基本要求
1、软件系统要求:
信息系统(ERP)须具备,“集成、共享、协同”(即:信息流、技术流、物流、资金流“),才具备开展两化融合管理体系贯标要求。
2、两化贯标要求:
开展两化融合贯标的企业选择工信部、省工信厅、市工信局推荐的具备两化贯标资质的咨询服务机构合作。
开展两化融合贯标,要有一个配合、两个满足,一个配合,是各部门负责人积极参与配合。
两个满足,一是要满足两化标准的要求,评定审核才能通过。二是要满足企业的要求,包括将企业战略落地、满足企业管理的要求、满足企业流程的要求、满足企业操作的要求。
3、不予资助的要求:
1年内存在被财政、海关、工商、税务、安监、环保等行政主管部门处予单笔5万元以上(含)罚款记录;
3年内存在被财政、海关、工商、税务、安监、环保等行政主管部门处予单笔50万元以上(含)罚款记录;
企业信息化系统发展的四个阶段
企业信息化系统的建设、升级与发展是一个复杂的、长期的、持续的过程。

通过两化评定企业“新型能力”图谱
六大方向、需要满足其中一个方向

什么是两化融合管理体系贯标2.0
1、两化融合管理体系贯标1.0
为企业系统地建立、实施、保持和改进两化融合过 程管理机制提供指导和依据,以帮助企业依据为实现自 身战略目标所提出的需求,规范两化融合相关活动和过 程,并使其持续受控,以形成获取可持续竞争优势所要 求的信息化环境下的新型能力。
是系统推进企业数字化转型的方法论,事关企业能否科学规划并有效落地数字化转型战略,从而 确保借助于数字化技术的使能作用加速促进企业管理水平和竞争力的提升,而不仅仅是编制一套管理 体系文件和一份项目申报材料。
是我国首个覆盖两化融合全局、全要素、全过程的管理体系标准
2、两化融合管理体系贯标2.0提出了“3个”一套体系论”。
一套企业可参照执行的教字化转型方法体系。把握信息时代发展新趋势和新规律,总结提炼中国企业几十年的信息化、自动化和转型实践经验成果,参考国际各类管理体系标准的做法和经验,形成涵盖数字化转型任务体系、方法体系、路径体系的方法论。
一套统筹推进融合发展各项工作的协同体系。涵盖发展战略、新型能力、系统性解决方案、治理体系和业务创新转型等方面,以新型能力建设为主线推进转型工作,开展集技术创新应用、数据驱动、流程优化、组织重构等为一体的运行体系变革,确保企业战略、业务、数据、技术、管理等各条线具有共同话语体系,促进整体协同效应的发挥,稳步获取转型成效。
一套促进服务生态良性发展的引导体系。企业通过贯标打造能力、促进转型,经第三方评定的结果可表征其综合实力和发展潜力,评定结果被社会广 泛采信认可进一步激发企业内生动力,不断提升能力水平;贯标评定过程中带动贯标咨询、战略管理咨询、软硬件服务、评定服务等广阔服务需求和市场,并随企业能 力提升需求,不断加速服务生态优胜劣汰和水平提升
3、贯标2.0是两化体系标准和数字化转型标准深度融合
GB/T 23001和T/AIITRE 10003现已形成一系列普适易用、相互配套的标准体系

国家、省市推进信息技术和实体经济深度融合的重要抓手
2013年至今推出了很多相关政策。
2013年9月
《信息化和工业化深度融合专项行动计划(2013-2018)》(工信部信〔2013〕317号)将“企业两化融合管理体系”标准建设和推广行动列为首要行动。
2015年5月
《中国制造2025》(国发[2015]28号)将“推进信息化与工业化 深度融合”列为九项战略任务之一,提出建立完善智能制造和两化融合管理体系标准。
2015年12月
《贯彻落实<国务院关于积极推进“互联网+”行动的指导意见>的行动计划(2015-2018年)》(工信部信软〔2015〕440 号)将“两化融合管理体系和标准建设推广行动”列为七项行动之首。
2016年5月
《国务院关于深化制造业与互联网融合发展的指导意见》(国发[2016 28号)组织实施企业管理能力提升工程,加快信息化和工业化融合管理体系标准制定和应用推广。
2016年7月
中办、国办印发《国家信息化发展战略纲要》普及信息化和工业化融合管理体系标准,深化互联网在制造领域的应用。
2016年10月
《信息化和工业化融合发展规划(2016-2020年)》 (工信部规﹝2016﹞333)普及两化融合管理体系标准,创新企业组织管理模式。
2017年6月
《工业和信息化部、国资 委、国家标准委关于深入推进信息化和工业化融合管理体系的指导意见》(工信部联信软[2017]155号)提出“到2020年,两化融合查理体系标准体系初步形成,超过5万家企业开展两化融合管理体系贯标。
2020年8月
《关于加快推进国有企业 数字化转型工作的通知》(国资[2020]155号)将“应用两化融合管理体系”作为四个转型基础中管理基础的首项内容。
2020年9月
关于新一代信息技术与制造业融合发展的指导意见,完善和推广两化融合管理体系。
评定结果被作为评判企业综合发展潜力的重要依据
8个方面:1个考核、7个采信。

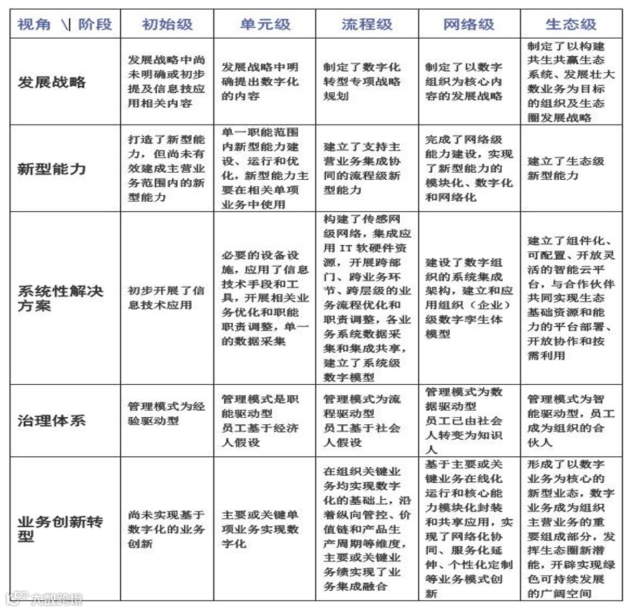
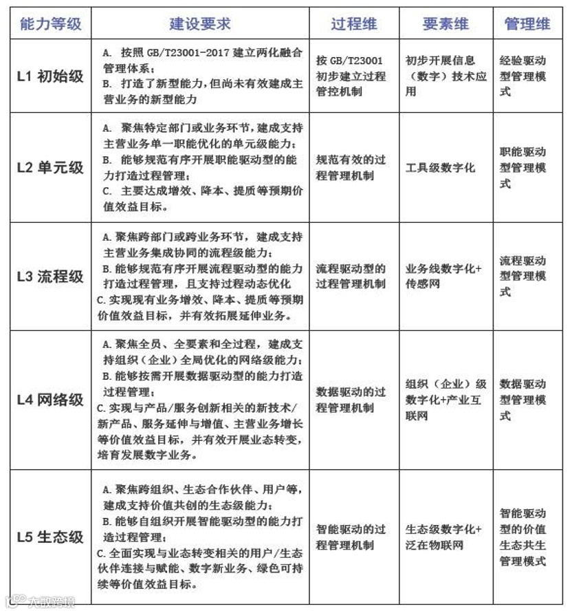
两化贯标2.0新型能力分级要求
新型能力分为:初始级/A、单元级/AA、流程级/AAA、网络级/AAAA、生态级/AAAAA。



