
点击上方蓝字,关注我们
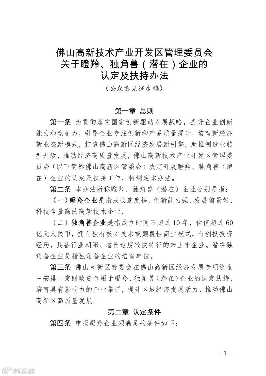
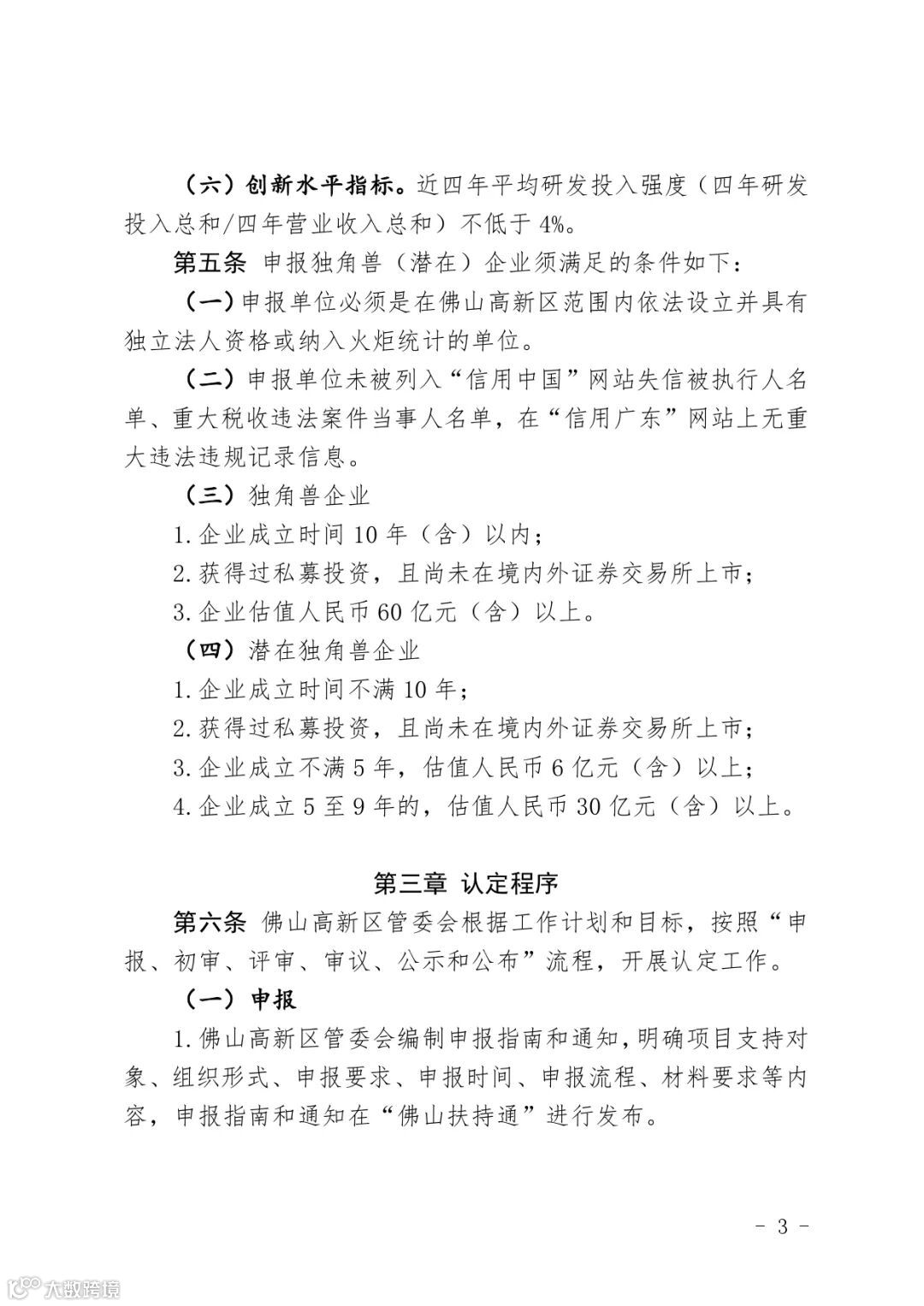
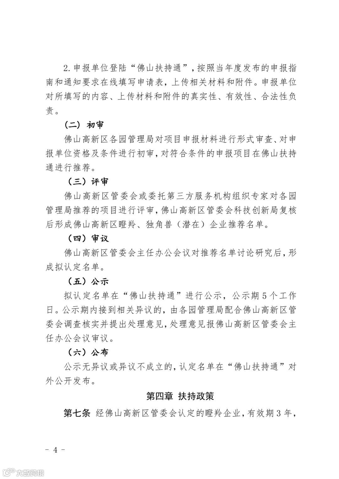
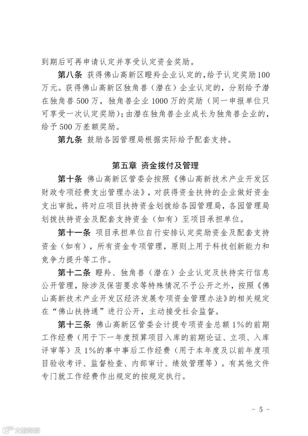
为贯彻落实国家创新驱动发展战略,提升企业创新能力和竞争力,引导企业专注创新和产品质量提升,培育新经济新业态新模式,打造佛山高新区经济发展新引擎,助推制造业转型升级,推动经济高质量发展,我委制订了《佛山高新技术产业开发区管理委员会关于瞪羚、独角兽(潜在)企业的认定及扶持办法》(公众意见征求稿),现面向社会公开征求意见,欢迎社会各界人士提出意见和建议,我们将充分听取各方意见以便进一步修改完善。
公众可通过电邮、传真等方式反馈建议与意见,联系方式如下:电子邮箱:gxqkcj@foshan.gov.cn,传真:0757-86683800。
征求意见时间:2021年11月23日-2021年12月6日。
附件:
佛山高新技术产业开发区管理委员会关于瞪羚、独角兽(潜在)企业的认定及扶持办法(公众意见征求稿).doc
佛山高新技术产业开发区管理委员会
2021年11月23日







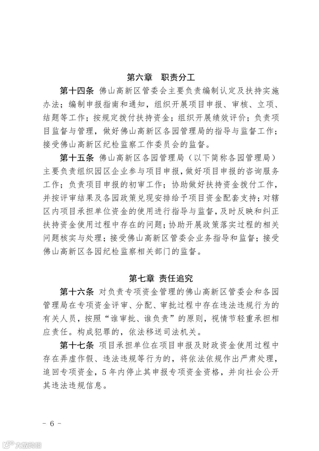
来源:佛山高新技术产业开发区管理委员会


