搜索
首页
大数快讯
大数活动
服务超市
文章专题
出海平台
流量密码
出海蓝图
产业赛道
物流仓储
跨境支付
选品策略
实操手册
报告
跨企查
百科
导航
知识体系
工具箱
更多
找货源
跨境招聘
DeepSeek
首页
>
花都区开展2022年第一批高企认定申报现场考察工作
>
花都区开展2022年第一批高企认定申报现场考察工作
泽源科技信息咨询
2022-06-28
3
导读:花都区开展2022年第一批高企认定申报现场考察工作
【通知】花都区科技工业商务和信息化局拟开展2022年花都区高新技术企业认定申报(第一批)现场考察工作。
【考察
时间
】
2022年6月29日至7月1日
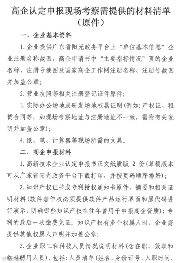
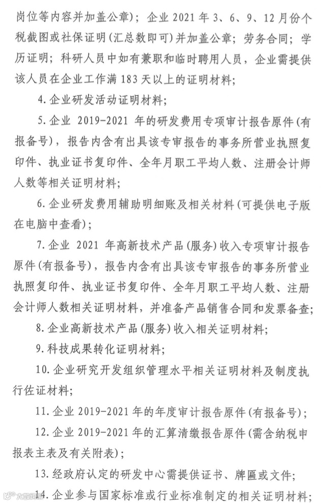
【所需材料清单】
【声明】内容源于网络
0
0
泽源科技信息咨询
提供知识产权和科技项目咨询。专利服务:国内外专利申请、专利复审、专利无效、专利变更;版权服务:计算机软件著作权、美术、文学、作品等版权登记、许可;商标服务:国内外商标注册、变更、转让、异议答辩;项目服务:守合同重信用企业、高新技术企业认证
内容
962
粉丝
0
关注
在线咨询
泽源科技信息咨询
提供知识产权和科技项目咨询。专利服务:国内外专利申请、专利复审、专利无效、专利变更;版权服务:计算机软件著作权、美术、文学、作品等版权登记、许可;商标服务:国内外商标注册、变更、转让、异议答辩;项目服务:守合同重信用企业、高新技术企业认证
总阅读
1.5k
粉丝
0
内容
962
在线咨询
关注