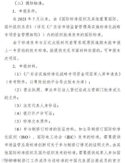
广东省市场监督管理局关于印发2025年度广东省实施标准化战略奖励性后补助项目(第二批)申报指南的通知
各地级以上市市场监督管理局,各有关单位:
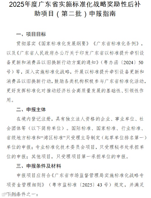
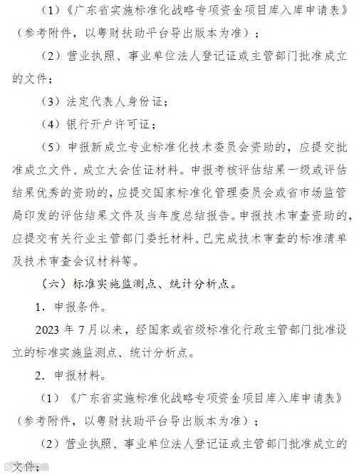
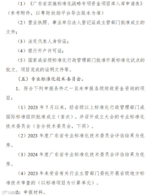
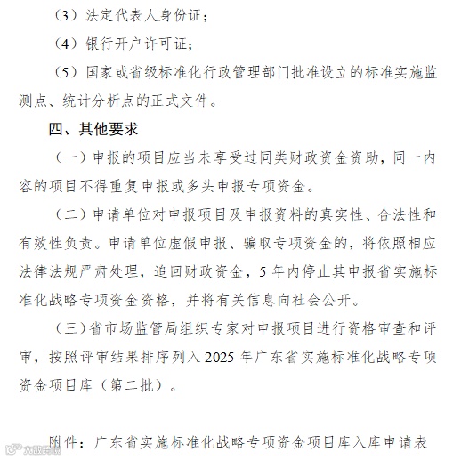
根据《广东省省级财政专项资金管理办法(修订)》(粤府〔2023〕34号)和《广东省市场监督管理局实施标准化战略专项资金管理细则》(粤市监标准〔2025〕43号)等规定,我局决定组织开展2025年度广东省实施标准化战略奖励性后补助项目库(第二批)入库工作。现将申报指南印发给你们,并就有关事项通知如下。
本项目通过广东财政惠企利民服务平台“粤财扶助”(https://czbt.czt.gd.gov.cn/#/home)申报。未注册的单位应参照登录界面的操作说明先行注册。申报材料需同时提供纸质件(一式一份,并加盖公章),邮寄地址:广州市海珠区南田路563号,标审中心,020-84003251。
请各地级以上市市场监管局将本通知转发至辖区内相关单位,并负责“粤财扶助”平台项目初审。
申报时间:自本通知发布之日起至2025年10月31日。
粤财扶助技术热线电话:陈思慧,020-88696500。
省市场监管局联系人及电话:蔡捷章,020-31955360、020-84231954。
广东省市场监督管理局
2025年8月22日
附件:2025年度广东省实施标准化战略奖励性后补助项目(第二批)申报指南.docx
点击“阅读原文”下载附件

