大数跨境

关于2023年区级技术改造项目购买设备和工器具投资奖励 (第三批)审核结果的公示

关于2023年区级技术改造项目购买设备和工器具投资奖励 (第三批)审核结果的公示 泽源科技信息咨询
2025-12-18
4
导读:广州开发区经济和信息化局 广州市黄埔区工业和信息化局关于2023年区级技术改造项目购买设备和工器具投资奖励 (第三批)审核结果的公示
开头.gif

关于2023年区级技术改造项目购买设备和工器具投资奖励 (第三批)审核结果的公示


区有关企业
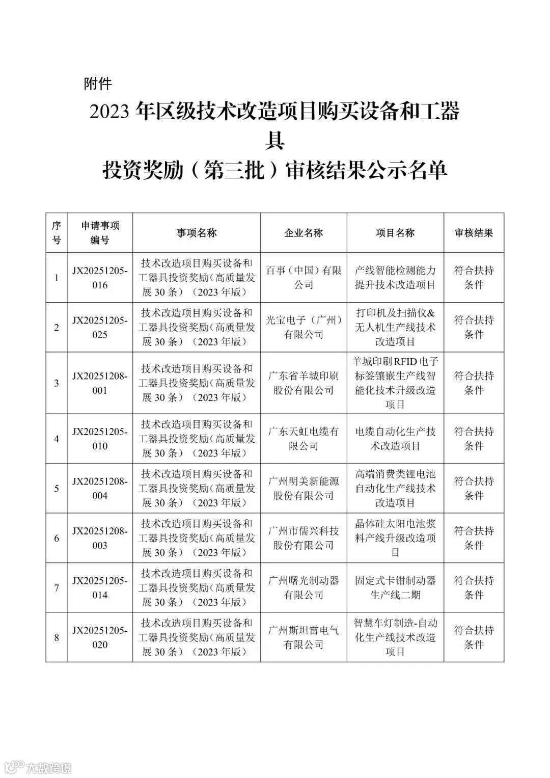
根据《广州市黄埔区、广州开发区、广州高新区进一步促进先进制造业发展办法》(穗埔府规〔2020〕1号)、《广州开发区(黄埔区)促进经济高质量发展政策措施》(穗埔府规〔2023〕2号)等相关文件精神,我局完成2023年区级技术改造项目购买设备和工器具投资奖励的部分项目评审工作,现将审核结果予以公示。
公示期间,如有异议,可向区工业和信息化局反映。
公示期:2025年12月18日
联系电话:82111499、82052039
联系邮箱:gxjscfwc@hp.gov.cn

附件:2023年区级技术改造项目购买设备和工器具投资奖励(第三批)审核结果公示名单


广州开发区经济和信息化局
广州市黄埔区工业和信息化局
2025年12月17日
640.gif
图片

点击“阅读原文下载附件






【声明】内容源于网络
0
0
泽源科技信息咨询
提供知识产权和科技项目咨询。专利服务:国内外专利申请、专利复审、专利无效、专利变更;版权服务:计算机软件著作权、美术、文学、作品等版权登记、许可;商标服务:国内外商标注册、变更、转让、异议答辩;项目服务:守合同重信用企业、高新技术企业认证
内容 962
粉丝 0
泽源科技信息咨询 提供知识产权和科技项目咨询。专利服务:国内外专利申请、专利复审、专利无效、专利变更;版权服务:计算机软件著作权、美术、文学、作品等版权登记、许可;商标服务:国内外商标注册、变更、转让、异议答辩;项目服务:守合同重信用企业、高新技术企业认证
总阅读1.5k
粉丝0
内容962