
公司简介
“至汉装备”源于清华,独立运营,现拥有专业技术和管理团队一百余人。借助清华大学深圳研究生院在智能制造领域深厚的科研积累和技术储备,“至汉装备”力图打造“产、学、研、用”为一体的产业技术创新和转化平台。公司借前沿创新为引领,工匠精神为驱动,秉持“专业、专注、专心”的精神,竭力为客户提供最具价值的智能制造产品、解决方案及技术服务。公司全体员工坚守“为客户解决问题、服务好客户”这一最朴实的价值追求,立足珠三角、面向全中国。
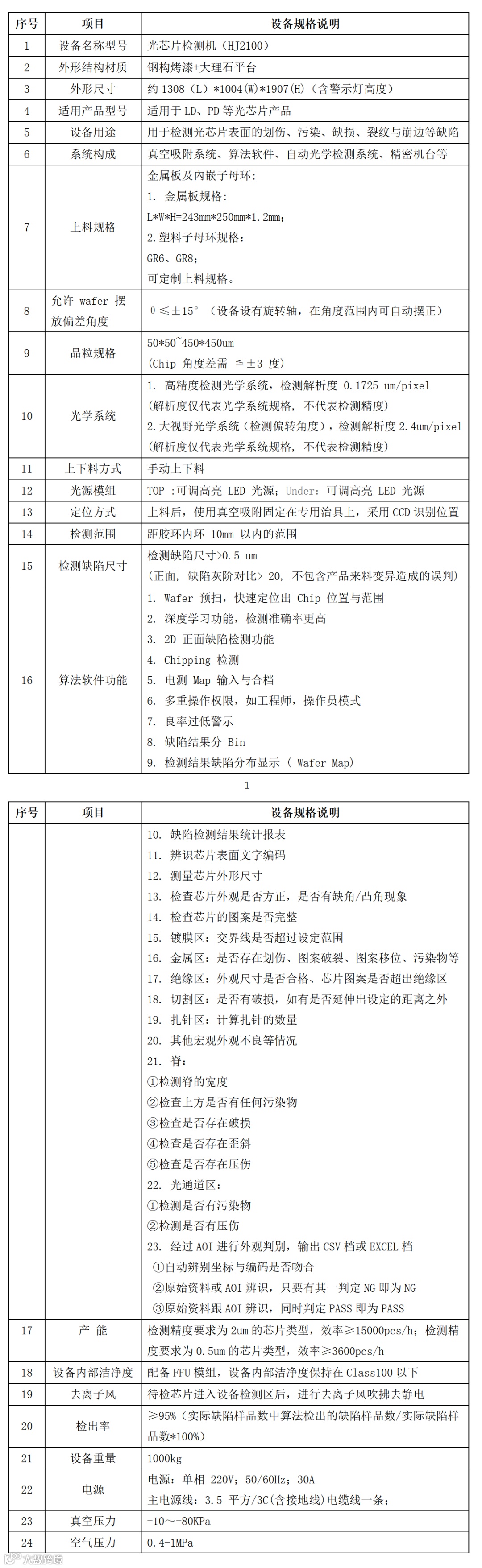
光芯片智能外观检测AOI系统

■ 大视野定位、逐个芯片自动对焦,光学分辨率达到0.17um/pixel;
■ 人工智能算法,自检测精度达到0.5um,可以精确识别瑕疵种类、瑕疵位置、瑕疵大小,且可设置筛选严格程度、分档调节,可以检测各种类型的光芯片,比如PD(探测器芯片)、LD(激光器芯片);
■
■
■
■
■ 检测精度要求为2um的芯片类型,检测效率达到 15000 颗/小时。检测精度要求为0.5um的芯片类型,检测效率达到 3600 颗/小时;
■
■
■ 可保存检测原始图像及统计报表等,直观反映芯片的主要缺陷类型及占比;
■ 可按批次自动输出检测结果(csv/excel等格式),自动读取电性档并输出合档数据;
■ 可快速增加待测芯片型号
产品介绍视频
产品规格




