大数跨境

双十一特稿:静默如花的后备英雄

双十一特稿:静默如花的后备英雄 雄韬股份
2016-11-11
3
导读:通信行业繁荣的背后是备用电源的默默支持
今天是双十一,想必很多小伙正在进行疯狂抢购与剁手指这个痛并快乐着的无限循环。其实,通信技术近年来已成为全世界发展速度最快的产业之一,它也是大家今天能够享受双十一乐趣的背后功臣。通信行业的增长也带动了通信备用电源产业的繁荣,诸如雄韬电源等诸多电源企业皆戮力发展相关电池技术,加速推进产业布局的脚步。

通信新世界
近代通信的鼻祖是谁?是麦克斯韦还是克劳德·香农?在中国,有一种古老的通信方式来自云南保山傣族村的土电话,被认为是现代电话机的雏形。两个圆形小纸杯,中间用一根棉线相连,一人在这头开口说话,另一人在那头侧耳倾听,百米之内,畅话无忧,这便是最简单的通信。来到通信新世界,中国移动要让沟通从“心”开始;中国电信则使世界触手可及,人类已经进入了华为憧憬中的“更美好的全连接世界”,在这通信新世界里,雄韬默默用自己优质的备用电源产品支撑着行业的大繁荣。

通信基站电池陆续遭窃显示其高价值
雄韬布局电信领域成果优异
 
去年喧腾一时的移动公司、铁塔公司、联通公司移动通信基站蓄电池陆续遭窃案件近日判决,此案件除了这几家电信巨头的电池供应商被公开讨论外,也显露出电信备用能源电池的高价值。
 
雄韬电源率先研制并开发了通信用后备式锂离子电池系统,该系统包含了高能量的磷酸铁锂电池和管理系统,实现高集成度和智能化管理,可广泛应用于各类站用通信设备,移动通信设备等通信领域。中兴、华为、移动、电信等通信领域的巨头都选用过雄韬研发生产的通信电池产品。

独家披露:
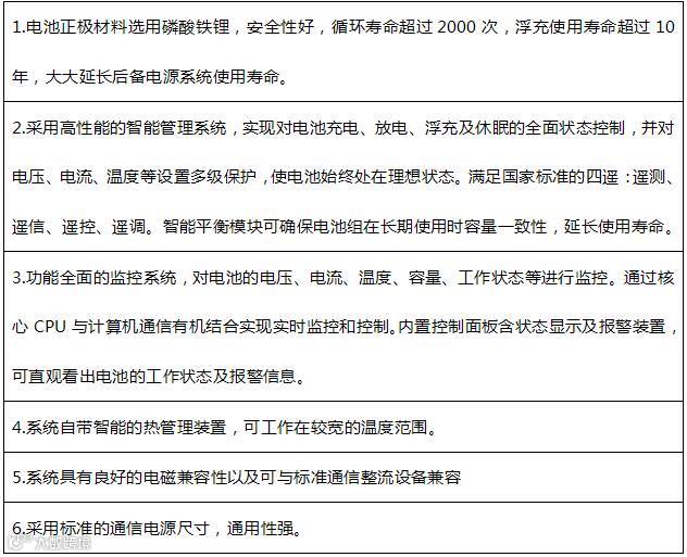
雄韬电信产品六大优势
再不买雄韬电池,双十一就结束了,记得关注喔!
【声明】内容源于网络
0
0
雄韬股份
1234
内容 904
粉丝 0
雄韬股份 1234
总阅读1.7k
粉丝0
内容904