
点击蓝字,关注我们
各有关单位:
根据《增城区促进科技创新发展扶持办法》(增府办规〔2019〕1号)的有关要求,为顺利组织开展2021年度广州市增城区科技创新资金计划项目(第二批)申报工作,现将有关工作事项通知如下:

一、本次申报的项目类别
(一)市级以上科技计划项目奖励
(二)科学技术奖奖励
(三)市级以上研发机构奖励
(四)科技成果交易补助
(五)重点研发平台奖励
(六)科技中介服务机构奖励
二、申报要求
(一)申报单位具有独立法人资格,注册登记地、纳税地和统计地均在增城区。
(二)承担各级科技项目拒不办理验收结题的单位或不按期完成科技统计填报的单位,不予受理各类项目申请。
(三)申报单位须积极配合区科技行政主管部门开展的各类科技计划项目调查、企业调研等科技创新工作。
三、申报材料受理地点、受理时间
申报单位按申报指南要求准备材料,装订成册,盖章,一式一份,连同电子版一并报送。电子版要求:申报材料(盖章)扫描成一个PDF,用U盘拷贝报送。
申报单位须同时提交资金拨付材料,申报多个项目提交多份。一份完整的资金拨付材料包含:银行账号确认书(纸质版2份并提供word电子版)、银行开户许可证/开立单位银行结算账户材料复印件1份(盖章)。资金拨付材料不要与申报材料装订在一起。
四、申报程序
(一)申报单位报送材料
申报单位按要求准备材料,于2021年10月11日下午18:00分前报送至项目组织单位(增城开发区/各镇街主管部门)。
(二)项目组织单位审查推荐
项目组织单位对申报单位的材料进行初审和汇总,于2021年10月20日前将申报材料、申报项目汇总表报送至区科工商信局。
(三)评审和结果公示
区科工商信局对申报材料进行审核,根据需要组织专家评审,对审核(评审)结果进行公示,公示期为5个工作日。
(四)资金拨付
区科工商信局根据公示无异议的结果,将补助资金纳入2022年部门预算申报计划,并在2022年预算下达后按照财政资金使用的审批程序,办理资金拨付手续。
五、业务咨询
申报过程中如遇到问题可咨询区科工商信局和增城开发区、各镇街相关部门(联系方式见附件9)。
本通知及其附件同时在增城区人民政府网站(www.zc.gov.cn)的“通知公告”栏发布,各单位可上网查阅和下载。
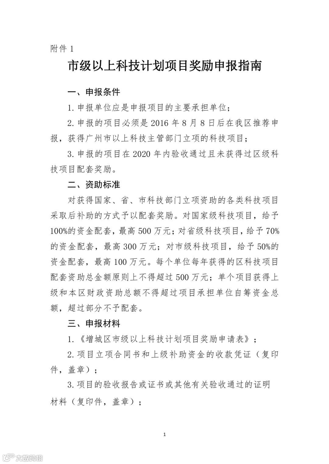
附件1.市级以上科技计划项目奖励申报指南.docx
附件2.科学技术奖奖励申报指南.docx
附件3.市级以上研发机构奖励申报指南.docx
附件4.科技成果交易补助申报指南.docx
附件5.重点研发平台奖励申报指南.docx
附件6.科技中介服务机构奖励申报指南.docx
附件7.承诺书.docx
附件8.银行账号确认书.docx
附件9.工作咨询电话.docx
附件10.申报项目汇总表.xlsx
广州市增城区科技工业商务和信息化局
2021年9月13日
联系人:何小姐、曾小姐
联系电话:82752115、82744040




(附件详细通知内容,请点击“阅读全文”)
来源:广州市增城区科技工业商务和信息化局

扫描二维码关注我们
商标|版权/著作权|专利|项目申报|科技资质认定|信息咨询
科技型项目服务热线:
黄小姐15375816989
覃小姐13926112080
邮箱:2558330530@qq.om

