搜索
首页
大数快讯
大数活动
服务超市
文章专题
出海平台
流量密码
出海蓝图
产业赛道
物流仓储
跨境支付
选品策略
实操手册
报告
跨企查
百科
导航
知识体系
工具箱
更多
找货源
跨境招聘
DeepSeek
首页
>
【资金安排】2021年省科技创新战略专项资金(新型研发机构初创期建设补助)拟安排资金
>
【资金安排】2021年省科技创新战略专项资金(新型研发机构初创期建设补助)拟安排资金
泽源科技信息咨询
2021-11-29
2
导读:泽源科技信息从事商标、版权、专利、科技项目申报、科技资质认定的专业咨询服务机构根据《广东省省级财政专项资金管
泽源科技信息
从事
商标
、
版权
、
专利
、
科技项目申报、
科技资质认定的专业咨询
服务
机构
根据《广东省省级财政专项资金管理办法》有关规定,
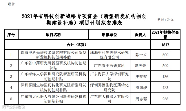
拟安排新型研发机构初创期建设补助等项目5项,拟安排2021年省级财政资金1817万元。现予以公示,公示期自2021年11月29日~12月5日。
任何单位和个人如对公示内容持有异议,请在公示期内以书面形式反映。反映公示名单的情况和问题应坚持实事求是原则,以个人名义反映情况的,请提供真实姓名、联系方式和反映事项证明材料等;以单位名义反映情况的,请提供单位真实名称(加盖公章)、联系人、联系方式和反映事项证明材料等。
联系人:省科技厅资源配置与管理处 司圣奇
省科技厅机关纪委
陈 明
传 真:020-83163943、83163627
附件:2021年省科技创新战略专项资金(新型研发机构初创期建设补助)项目计划拟安排表
(点击阅读原文下载附件)
省科技厅
2021年11月29日
【声明】内容源于网络
0
0
泽源科技信息咨询
提供知识产权和科技项目咨询。专利服务:国内外专利申请、专利复审、专利无效、专利变更;版权服务:计算机软件著作权、美术、文学、作品等版权登记、许可;商标服务:国内外商标注册、变更、转让、异议答辩;项目服务:守合同重信用企业、高新技术企业认证
内容
962
粉丝
0
关注
在线咨询
泽源科技信息咨询
提供知识产权和科技项目咨询。专利服务:国内外专利申请、专利复审、专利无效、专利变更;版权服务:计算机软件著作权、美术、文学、作品等版权登记、许可;商标服务:国内外商标注册、变更、转让、异议答辩;项目服务:守合同重信用企业、高新技术企业认证
总阅读
2.3k
粉丝
0
内容
962
在线咨询
关注