
根据市“倍增计划”试点企业动态调整机制,市倍增办计划在试点企业年度考核工作的基础上,开展2022年市级“倍增计划”试点企业和协同倍增企业申报、遴选工作。
一、申报时间
二、申报条件
1、遴选对象
在莞注册、纳税,具有独立法人资格的上规企业,在原有成长性企业的基础上,
重点遴选符合我市战略性新兴产业发展的企业,对属特大型龙头、总部型制造、
专精特新、上市优势等特质的企业同等条件下优先纳入“倍增计划”范畴。
2、基础条件
纳入市级试点企业基础条件为制造业企业、生产性服务业企业原则上上年营业
收入不低于1亿元,软件与信息技术服务业企业上年营业收入不低于3000万元;
其中:名誉试点企业上年营业收入超过50亿元。
纳入市协同倍增企业基础条件为上年营业收入不低于2000万元。
对于未上规和入统的企业,原则上不予纳入倍增企业。
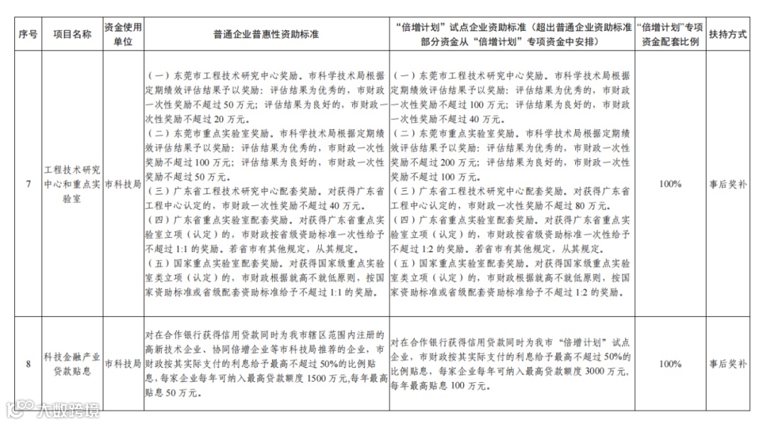
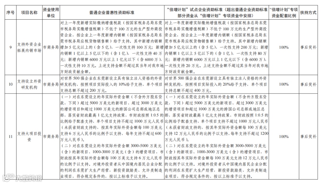
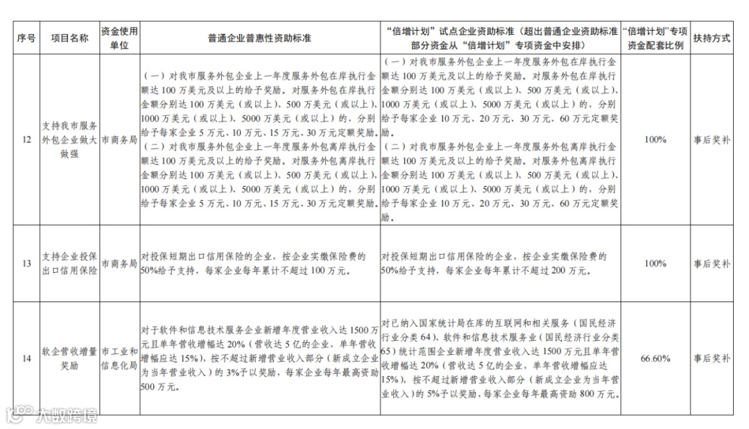
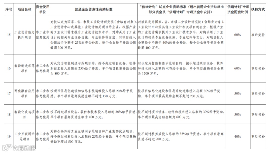
三、资金资助目录









