搜索
首页
大数快讯
大数活动
服务超市
文章专题
出海平台
流量密码
出海蓝图
产业赛道
物流仓储
跨境支付
选品策略
实操手册
报告
跨企查
百科
导航
知识体系
工具箱
更多
找货源
跨境招聘
DeepSeek
首页
>
【资金公示】关于2022年促进小微工业企业上规模发展奖补资金安排计划
>
【资金公示】关于2022年促进小微工业企业上规模发展奖补资金安排计划
泽源科技信息咨询
2022-12-14
1
导读:【资金公示】关于2022年促进小微工业企业上规模发展奖补资金安排计划
广东省工业和信息化厅关于2022年促进小微工业企业上规模发展奖补资金安排计划的公示
根据《广东省省级财政专项资金管理办法(试行)》(粤府〔2018〕120号)、《关于印发省工业和信息化厅经管专项资金管理办法的通知》(粤财工〔2019〕115号)等有关规定,
现将2022年促进小微工业企业上规模发展奖补资金安排计划予以公示(见附件)。公示期自2022年12月13日至12月19日,共7天。
对公示内容如有异议,请在公示期内向省工业和信息化厅反映。以个人名义反映情况的,请提供真实姓名、联系方式和反映事项证明材料等;以单位名义反映情况的,请提供真实单位名称(加盖公章)、联系人、联系方式和反映事项证明材料等。
附件:
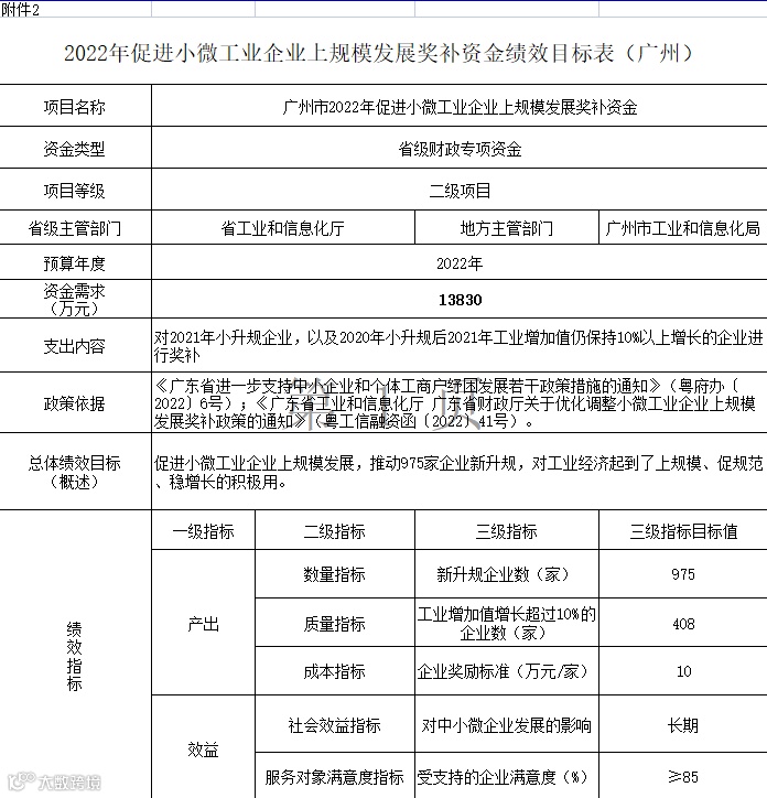
1.2022年促进小微工业企业上规模发展奖补资金分配计划表
2.2022年促进小微工业企业上规模发展奖补资金绩效目标表
3.2022年促进小微工业企业上规模发展奖补资金任务清单
(点击阅读原文下载附件)
广东省工业和信息化厅
【声明】内容源于网络
0
0
泽源科技信息咨询
提供知识产权和科技项目咨询。专利服务:国内外专利申请、专利复审、专利无效、专利变更;版权服务:计算机软件著作权、美术、文学、作品等版权登记、许可;商标服务:国内外商标注册、变更、转让、异议答辩;项目服务:守合同重信用企业、高新技术企业认证
内容
962
粉丝
0
关注
在线咨询
泽源科技信息咨询
提供知识产权和科技项目咨询。专利服务:国内外专利申请、专利复审、专利无效、专利变更;版权服务:计算机软件著作权、美术、文学、作品等版权登记、许可;商标服务:国内外商标注册、变更、转让、异议答辩;项目服务:守合同重信用企业、高新技术企业认证
总阅读
2.9k
粉丝
0
内容
962
在线咨询
关注