大数跨境

2023年度知识产权优势企业、示范企业资助免申即享项目审核结果公示

2023年度知识产权优势企业、示范企业资助免申即享项目审核结果公示 泽源科技信息咨询
2025-12-17
4
导读:2023年度知识产权优势企业、示范企业资助免申即享项目审核结果公示
开头.gif

2023年度知识产权优势企业、示范企业资助免申即享项目审核结果公示


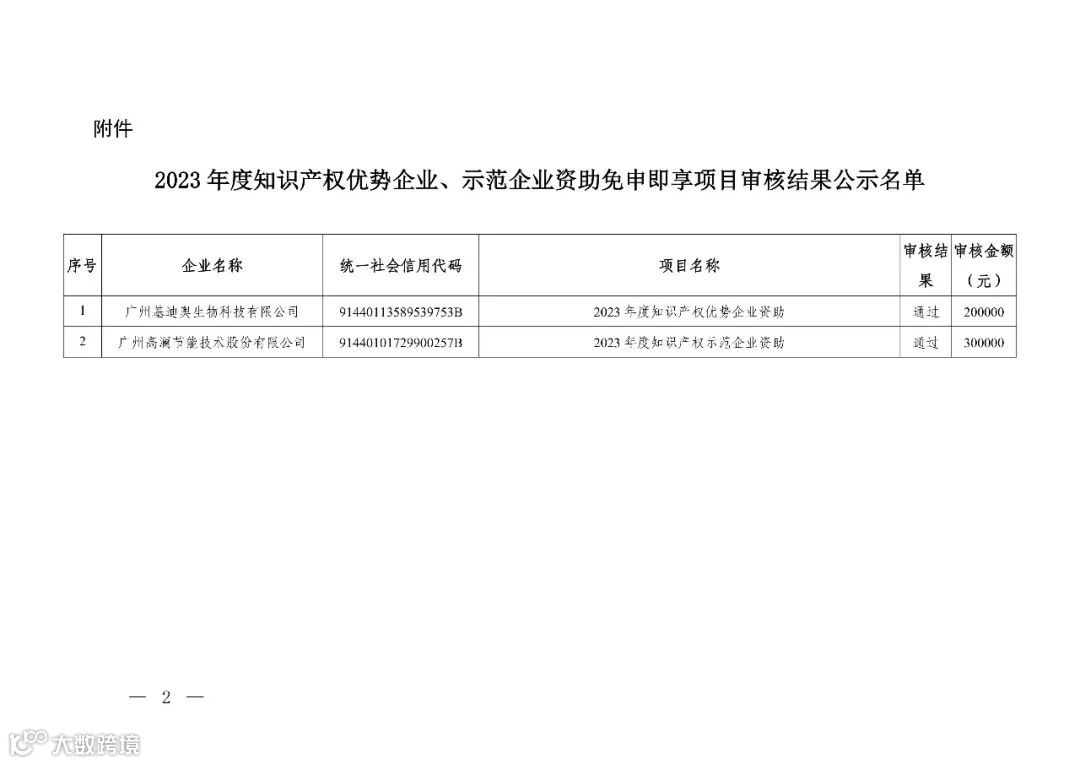
根据《广州市黄埔区 广州开发区 广州高新区知识产权专项资金扶持和管理办法》(穗埔府规〔2021〕14号)的规定,现对2023年度知识产权优势企业、示范企业资助免申即享项目审核结果予以公示(见附件)。
公示期内,如对公示内容有异议的,请书面向广州开发区知识产权局反映,逾期不予受理。提出异议或反映情况的组织或个人需提供真实身份证明、有效证明材料及联系电话,书面材料需加盖公章或个人签名,否则不予受理。

一、公示时间

2025年12月17日至2025年12月18日。

二、受理部门(业务主管部门)

广州开发区知识产权局
联系电话:82119589。

附件:2023年度知识产权优势企业、示范企业资助免申即享项目审核结果公示名单


广州开发区政策研究室
2025年12月16日
640.gif
图片

点击“阅读原文下载附件






【声明】内容源于网络
0
0
泽源科技信息咨询
提供知识产权和科技项目咨询。专利服务:国内外专利申请、专利复审、专利无效、专利变更;版权服务:计算机软件著作权、美术、文学、作品等版权登记、许可;商标服务:国内外商标注册、变更、转让、异议答辩;项目服务:守合同重信用企业、高新技术企业认证
内容 962
粉丝 0
泽源科技信息咨询 提供知识产权和科技项目咨询。专利服务:国内外专利申请、专利复审、专利无效、专利变更;版权服务:计算机软件著作权、美术、文学、作品等版权登记、许可;商标服务:国内外商标注册、变更、转让、异议答辩;项目服务:守合同重信用企业、高新技术企业认证
总阅读1.5k
粉丝0
内容962