虽然目前已实现无饲养层培养临床级iPSC衍生CD8+ T细胞,但iPSC衍生CD4+ T和Treg细胞的分化则需要在人工胸腺类器官中培养小鼠基质细胞,这使其难以应用于临床开发。

研究思路及实验方案
研究者使用无血清和无饲养层细胞的培养方案,成功地从iPSCs中生成CD4+ T和Treg细胞,为开发iPSC来源的Treg细胞疗法提供潜在方案。
iPSCs的来源和培养
-
重编程:从健康人供体获得CD4+CD25+ T细胞并重编程得到iPSCs,将细胞在ReproTeSR™重编程培养基中进行培养,约14天后挑选合适的集落转移至mTeSR™1培养基中培养; -
培养:在Matrigel包被的板上使用mTeSR™1培养基进行iPSCs的培养,使用GCDR解离试剂进行细胞传代,此过程无需饲养层细胞。
HSPCs的生成
T细胞祖细胞的分化
-
将HSPCs接种到含有Notch配体的淋巴系分化包被材料(LDCM)上,促进淋系祖细胞的分化; -
随后通过STEMdiff™ T细胞试剂盒进一步分化得到CD4+CD8+双阳性(DP)T细胞,此过程无需血清或饲养层细胞。
CD4 SP T细胞的生成
使用PMA/Ionomycin刺激DP T细胞,诱导其向CD4 SP T细胞分化,此过程无需血清或饲养层细胞,且能够以高效率生成CD4 SP T细胞。
功能性Tregs的生成
研究过程中关键工具
细胞重编程:
ReproTeSR™重编程培养基(产品号 #05926),可用于重编程过程中生成iPSCs;
细胞培养:
细胞解离:
HSPCs生成:
STEMdiff™ APEL™2分化培养基(产品号 #05270),成分确定、无血清且无动物源成分,用于将iPSCs分化为造血干祖细胞(HSPCs);
CD4+CD8+ DP T细胞生成:
Tregs生成:
ImmunoCult™ 人Treg分化添加物(产品号 #10977)和ImmunoCult™ 人CD3/CD28/CD2 T细胞激活剂(产品号 #10970)等将CD4 SP T细胞转化为FOXP3+ Tregs。
iPSC衍生细胞的分子特征
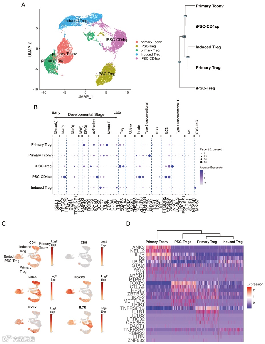
通过层次聚类对5个样本中的差异表达基因进行全局比较显示,iPSC-CD4 SP T细胞的转录谱与原代CD4 Tconv更相似(图1A);另外,研究者检测了样本中核心Treg基因标记的表达(图1D),结果发现iPSC-Treg与原代Treg和iTreg相似,但在基因表达方面存在一些差异,例如FOXP3和CTLA4表达上调, TNFRSF1B表达下调。
iPSC衍生细胞的功能评估
研究者用CD3/CD28/CD2激活剂激活iPSC-CD4 SP T细胞,在24小时和48小时观察到激活标志物CD25和PD-1的表达增加。激活后的 iPSC-CD4 SP T细胞分泌IL-2、TNF-α、IL-4和IL-10,但不分泌IFN-γ。

总结
一图了解Treg细胞的发育、表型和功能,点击下方图片获取纸质版(可贴于实验室墙面)或电子版精美挂图。
* 请勾选调节T细胞
参考文献
1. Fong H, Mendel M, Jascur J, et al. A serum- and feeder-free system to generate CD4 and regulatory T cells from human iPSCs. Stem Cells. 2025;43(3):sxaf001. doi:10.1093/stmcls/sxaf001
- END -
About
关于睿捷生物科技有限公司
睿捷生物科技有限公司是 (realgen-bio Co., Ltd.,简称睿捷生物)致力于为国内生命科学领域提供先进、专业的仪器设备、试剂耗材的企业。公司目前是近20家国内外知名生物公司的一级代理商,为客户提供从研发到生产的各类实验室仪器,检测试剂和生产设备。
公司产品领域涵盖分子生物学、免疫学、血液学、肿瘤研究、信号通路、药物筛选、干细胞研究、神经生物学、表观遗传学等等,为用户提供系统性的科学研究完整解决方案,成为众多研究者们可以信赖的选择。
公司成立于2011年,总部位于苏州,在南京、济南、合肥都设有办事处,公司客户主要为国内领先的生物制药、细胞治疗、生物医学和各类生物技术公司,以及大量的生命科学基础研究和政府实验室,目前已服务客户单位4000余家。
睿捷-企业文化
公司的使命:高效服务客户、为客户持续创造价值
公司的愿景:将人与科技相结合,成为生命科学领域一流的解决方案供应商
公司的价值观:诚信、公开、坚持、分享
睿捷-合作伙伴


