研究背景
🔸 瘦素是由脂肪细胞分泌的激素,通过下丘脑调控能量平衡。瘦素基因(ob)突变会导致严重肥胖、产热缺陷和脂肪分解障碍,这些功能均受交感神经系统(SNS)调控。 急性瘦素治疗虽能抑制食欲,但无法恢复产热和脂解功能;而长期瘦素治疗可逆转这些异常,但其机制未知。
🔸 瘦素如何通过中枢神经系统调节脂肪组织的交感神经支配?
🔸 这种神经可塑性如何影响代谢功能?

研究内容
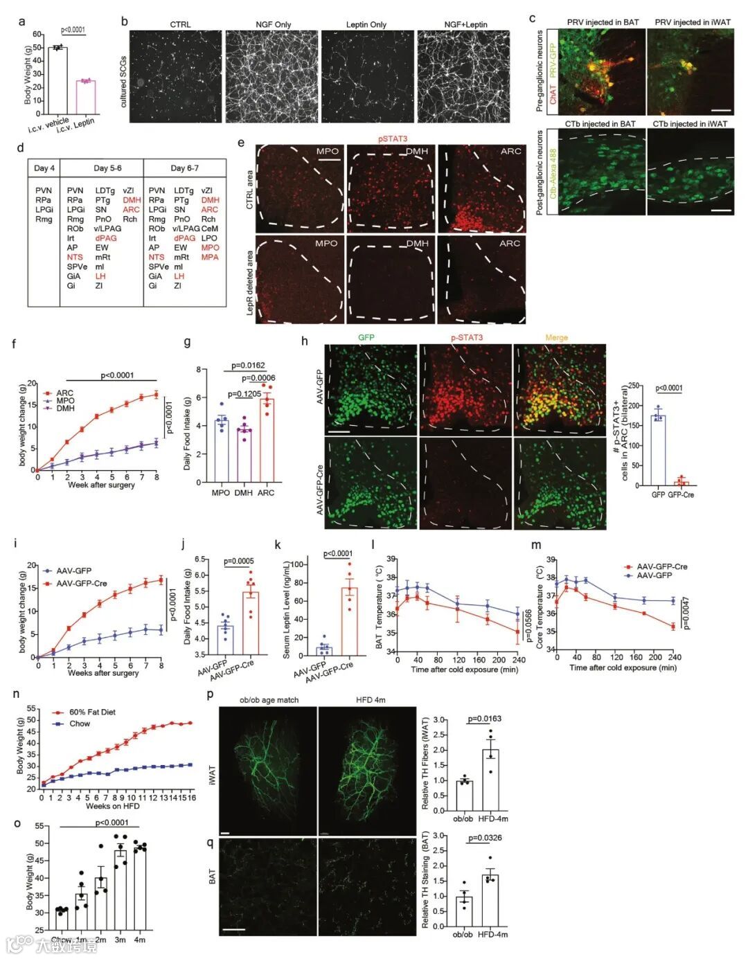
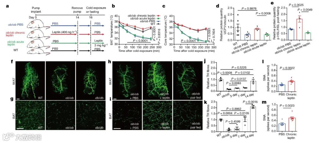
研究人员首先对实验动物进行分组,共四组(图1a):
(1)ob/ob PBS组:通过渗透泵给予PBS持续14天,第16天给予单剂量PBS。
(2)ob/ob 慢性瘦素组:通过渗透泵给予瘦素(400 ng/h)治疗14天,第16天给予单剂量PBS。
(3)ob/ob 急性瘦素组:通过渗透泵接受PBS治疗14天,随后在第16天给予急性剂量(3mg/kg)瘦素。
(4)野生型(WT)对照组:通过渗透泵给药PBS 14天,第16天给药PBS单次。
取出泵2天后(第16天),对四组小鼠进行低温暴露(4°C 4小时)或禁食(36小时),以评估其产热或脂溶反应。
图2. 急性与慢性瘦素处理对ob-ob小鼠热生成和脂质动员的不同影响
瘦素调节脂肪组织的交感神经支配
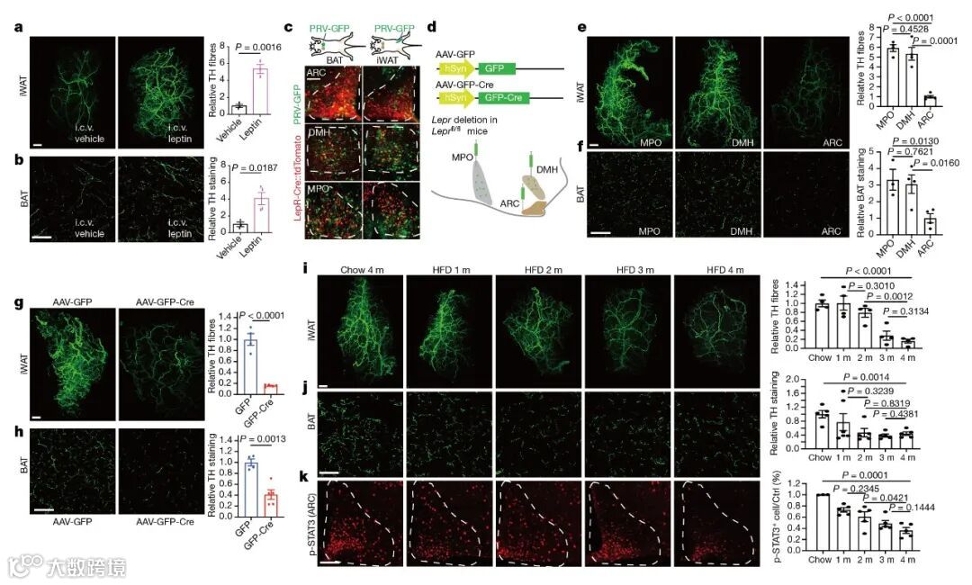
棕色脂肪组织(BAT)的产热和白色脂肪组织(WAT)的脂肪分解是由交感神经系统(SNS)调节的。于是作者提出假设:瘦素影响脂肪组织中交感神经结构变化。
结合组织透明化三维成像技术,在ob/ob小鼠(瘦素基因(Lep)发生突变,导致瘦素表达异常,无法正常合成和分泌瘦素)、db/db小鼠(LepR基因突变,瘦素受体表达异常,以至于瘦素不能正常与受体结合LepR基因突变,瘦素受体表达异常,以至于瘦素不能正常与受体结合)和野生型(WT)小鼠中观察iWAT的交感神经,由于棕色脂肪难以透明,于是在脱脂切片中观察BAT的交感神经。结果观察到,成年和青少年ob/ob小鼠的腹股沟白色脂肪组织(iWAT)和BAT中的交感神经显著减少,db/db小鼠中也发现了同样的现象,即,小鼠的脂肪组织交感神经支配受到了显著影响。(图1f-g, 图3a-d)
图3. 脂肪组织中交感神经支配的缺陷
在功能方面,电生理记录显示,与PBS处理的ob/ob小鼠相比,经过慢性瘦素治疗的ob/ob小鼠在BAT和iWAT中的基础交感神经活动(SNA)显著增加(图1l-m)。在冷暴露后,慢性瘦素治疗组的交感神经活动反应相对于基线显著高于对照组(图4l)。这表明慢性瘦素治疗不仅增加了基础SNA,还增强了对冷暴露的交感神经反应。从瘦素治疗的ob/ob小鼠中分离出的BAT和iWAT组织切片的氧气消耗显著高于PBS处理或配对喂养的对照组(图4m-n)。这表明瘦素治疗不仅影响了交感神经活动,还提高了脂肪组织的代谢活性。
综上所述,瘦素缺乏的ob/ob小鼠脂肪组织的交感神经支配显著减少,并伴有功能异常。慢性瘦素治疗增加了基础交感神经活动,增强了对冷暴露的交感神经反应,并提高了脂肪组织的氧气消耗,从而改善了能量代谢。
图4. 配对喂养的ob-ob小鼠的生理学、瘦素治疗时间进程及恢复神经支配的功能影响
交感神经支配通过下丘脑弓状核(ARC)进行调节
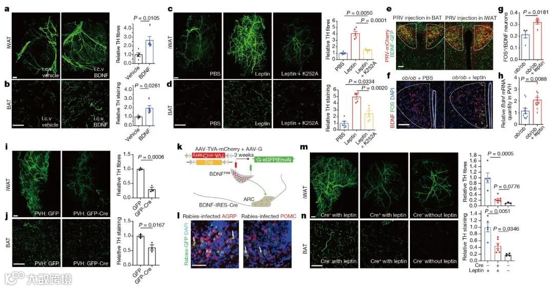
由于瘦素的主要作用部位是大脑,这指出交感神经支配可能受到中枢神经系统(CNS)的自上而下的传出信号的调节。以此为理论基础,作者以ob/ob小鼠为实验对象,通过人工脑脊液的方式,将瘦素以12 ng/h的低剂量持续注射瘦素,持续时间为14天注射进入小鼠脑室,对照组改为注射同剂量的空白溶液,使其作用于中枢神经系统。脑室内注射瘦素14天后,ob/ob小鼠的iWAT和BAT中的交感神经支配显著增加,表现为酪氨酸羟化酶(TH)阳性神经纤维的密度增加。这表明瘦素通过作用于中枢神经系统,特别是ARC中的瘦素受体,能够直接调节脂肪组织的交感神经支配,从而可能影响能量代谢和体重调节。(图5a-b, 图6a-b)。
图5. 瘦素通过下丘脑弓状核(ARC)的中枢信号传导来调节皮下脂肪组织的交感神经支配
接下来,作者通过喂食 60% 高脂饮食(HFD)4个月的小鼠中观察脂肪组织是否神经支配的改变。随着高脂饮食,小鼠逐渐出现瘦素抵抗,且交感神经支配减少(图5i-k, 图6p-q).在4个月的高脂饮食喂养过程中,这些小鼠对瘦素的敏感性逐渐降低,即变得越来越瘦素抵抗,瘦素的生理效应减弱。在急性瘦素处理后,DIO小鼠体内仅出现低水平的STAT3磷酸化(图5k)。表明瘦素信号传导在DIO小鼠中受到部分抑制。DIO小鼠的皮下脂肪组织(subcutaneous adipose depots)中,交感神经支配显著减少。这表明高脂饮食诱导的肥胖不仅影响代谢功能,还改变了交感神经系统对脂肪组织的调控作用。尽管DIO小鼠的交感神经支配有所减少,但并未降至与ob/ob小鼠(瘦素基因缺陷导致严重肥胖的小鼠模型)相同的水平。这可能是因为在DIO小鼠中仍存在一定程度的瘦素信号,尽管其效率降低。
图6. 瘦素通过下丘脑弓状核调节皮下脂肪组织的交感神经支配
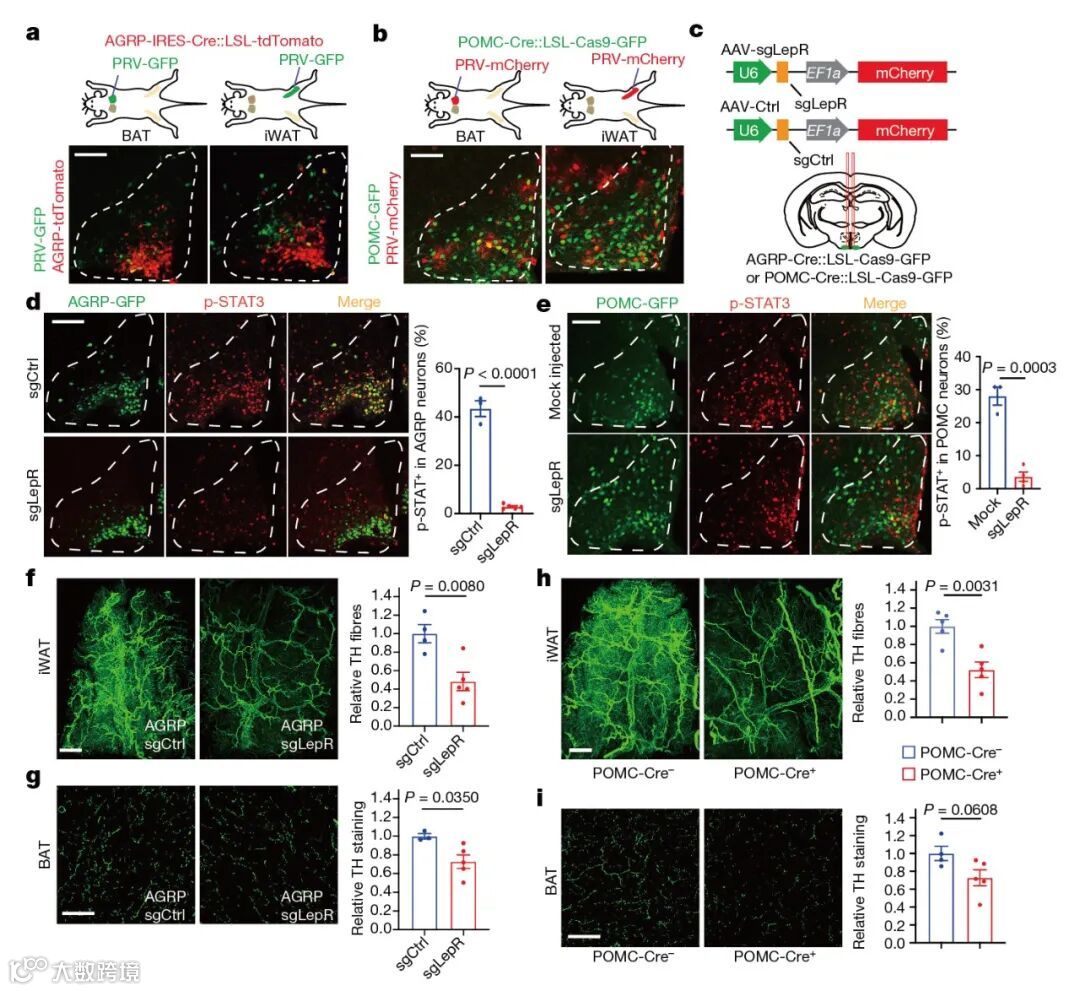
图7. 下丘脑弓状核中的阿格皮相关肽(AGRP)和促黑色素皮质素(POMC)神经元调节瘦素依赖性的脂肪组织交感神经支配
PVH中的BDNF阳性神经元对神经支配的重要性
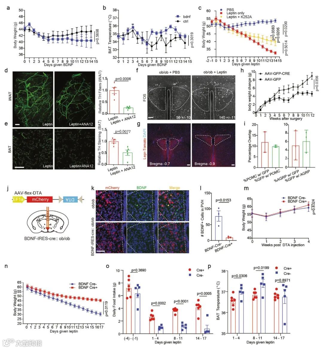
BDNF信号通路调节能量消耗,BDNF基因的突变以及其受体TrkB基因的单倍剂量不足会导致肥胖,此外,脑室内给予BDNF可增加db/db小鼠棕色脂肪组织中去甲肾上腺素的周转率和UCP1的表达,这提示BDNF可能会调节脂肪的交感神经支配。为了调查BDNF是否是神经支配再生的必要因素,作者对小鼠进行了BDNF连续侧脑室给药十四天,每天24 μg/ kg,以验证BDNF对神经支配的修复作用。结果,iWAT和BAT中的迷走神经显著增加。(图8a-b, 图9a-b)
之后,作者对ob/ob小鼠进行瘦素处理,同时分两组分别给予或不给予TrkB 拮抗剂 K252A,用于测试BDNF信号通路对瘦素介导神经再生的必要性。结果显示,BDNF拮抗剂钝化了瘦素介导的迷走神经系统的神经再生,同时减少了瘦素介导的体重减轻。(图8c-d,图9c ),其他腹腔注射的拮抗剂ANA12也出现同样的结果。(图9d-e)
这些结果表明,一群表达BDNF的神经元在ARC的AGRP和POMC神经元下游调节交感神经支配。为了确定这个假设的BDNF表达群体,作者向BDNF-IRES-Cre::LSL-GFPL10小鼠的脂肪组织中注射PRV-mCherry。结果发现,PVH是第一个显示出GFP(BDNF)和mCherry(PRV)广泛共定位的大脑区域(Fig. 4e)。瘦素治疗导致PVH中BDNF阳性神经元的FOS阳性率增加50%,在切片中结果显示PVH中BDNF mRNA表达增加两倍(Fig. 4f–h, Extended Data Fig. 7f)。这些神经元并不直接表达LepR,这表明并不直接受到瘦素调控。
接下来,作者将表达Cre重组酶的AAV(AAV-GFP-Cre)双侧注入Bdnffl/fl小鼠的PVH中,来敲除PVH神经元中的Bdnf基因。12周后,PVH特定敲除BDNF导致在iWAT和BAT中显著性的神经支配减少,并伴随着轻微的体重增加。
图8. BDNFPVH神经元在下丘脑弓状核的下游调节交感神经支配
图9. BDNFPVH在瘦素信号通路的下游调节交感神经支配
编文:黄义源
排版:安晓鹏
校稿:田根根
- END -
About
关于睿捷生物科技有限公司
睿捷生物科技有限公司是 (realgen-bio Co., Ltd.,简称睿捷生物)致力于为国内生命科学领域提供先进、专业的仪器设备、试剂耗材的企业。公司目前是近20家国际知名生物公司的一级代理商,为客户提供从研发到生产的各类实验室仪器,检测试剂和生产设备。
公司产品领域涵盖分子生物学、免疫学、血液学、肿瘤研究、信号通路、药物筛选、干细胞研究、神经生物学、表观遗传学等等,为用户提供系统性的科学研究完整解决方案,成为众多研究者们可以信赖的选择。
公司成立于2011年,总部位于苏州,在南京、济南、合肥都设有办事处,公司客户主要为国内领先的生物制药、细胞治疗、生物医学和各类生物技术公司,以及大量的生命科学基础研究和政府实验室,目前已服务客户单位5000余家。
睿捷-企业文化
公司的使命:高效服务客户、为客户持续创造价值
公司的愿景:将人与科技相结合,成为生命科学领域一流的解决方案供应商
公司的价值观:诚信、公开、坚持、分享
睿捷-合作伙伴

