✦
•
✦
由苏州大学第一附属医院妇产科的Fang Wang,Yi Zhang,Jinhua Zhou 团队发表的名为“A novel SIK2 inhibitor SIC-19 exhibits synthetic lethality with PARP inhibitors in ovarian cancer”的论文中,研究人员从ChemBridge化合物库中筛选出能够与盐诱导激酶2(SIK2)结合的全新抑制剂SIC-19,该抑制剂通过泛素化途径促进SIK 2蛋白降解。SIC-19不仅在多种卵巢癌细胞系上体现较好的抑制活性,还在卵巢癌类器官和SKOV3异种移植体内模型中增强了PARP抑制剂Olaparib的抑癌效果。AbMole是ChemBridge在中国的官方指定合作伙伴。
SIK2是一种属SNF1/AMP家族的丝氨酸/苏氨酸蛋白激酶,能调节多种生物学功能,并在不同途径中充当信号传递的角色。SIK2能通过促进糖酵解、抑制氧化磷酸化及糖异生来增强Warburg效应,并促进脂肪合成和脂肪酸β-氧化以调节细胞内脂质代谢,最终诱导卵巢癌的生长、增殖、侵袭、转移。已有的SIK2抑制剂特异性不强,因此需要寻找到特异性更强的SIK2抑制剂。
研究人员使用Molecular Operating Environment (MOE)软件进行SIK2蛋白的同源建模。通过BLAST分析确定模板晶体结构,通过Ramachandran图分析验证了模型的准确性。
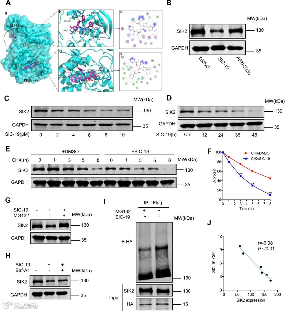
接下来,研究人员使用调整好的蛋白模型进行基于结构的虚拟筛选。定义SIK2蛋白的PDIG别构位点为结合位点,先对ChemBridge化合物库进行高通量刚性筛选,得到排名靠前的15000个化合物。然后,研究人员对这些化合物进行柔性对接和多中心对接,得到评分最高前100个化合物。随后,从Chembridge化合物库中获得前20个化合物用于进一步筛选。之前的研究表明SIK2可诱导AKT在Ser 473处和MYLK在Ser 343处的磷酸化,因此作者通过检测上述特定位点处的磷酸化水平来评估所开发的SIK 2抑制剂的功效。结果显示,与其他组相比,ChemBridge化合物SIC-19更显著地降低了AKT在Ser 473处的磷酸化水平,甚至效果要优于阳性对照ARN-3236。对MYLK-Ser 343的磷酸化检测也验证了这一结果。
图1. 新型SIK 2抑制剂的设计与筛选
随后作者通过计算机模拟分析了SIC-19对SIK2的作用机制,并且还发现经过SIC-19处理后,SIK2的蛋白表达水平明显降低,而相同浓度的ARN-3236则无明显变化。并且SIC-19还可缩短SIK2蛋白的半衰期。作者还通过设计实验证明了SIC-19介导的SIK2降解依赖蛋白酶体,并且SIC-19可增加SIK2的泛素化修饰。综上,SIC-19通过泛素化-蛋白酶体的途径诱导SIK2的降解。随后为了评估SIC-19对肿瘤细胞的功效,研究人员检测了SIC-19对6种卵巢癌细胞系的IC50值,范围为2.13 μM至9.74 μM,而且该IC50值与SIK2的表达呈负相关。
图2. SIC-19通过泛素化途径促进SIK 2蛋白降解
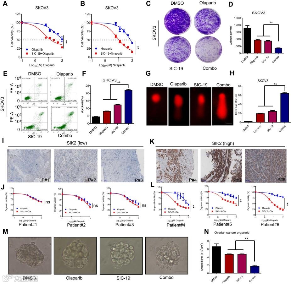
已知SIK2会降低AKT-(pS473)的磷酸化并增加γH2AX,而后者又是DNA双链断裂(DSB)损伤的重要标志。因此,作者对SIC-19能否增加卵巢癌细胞对PARP抑制剂的敏感性进行了考察。结果显示与对照组相比,SIC-19处理可明显降低奥拉帕利(Olaparib)和尼拉帕利(Niraparib)的IC50,这与直接敲除SIK2的结果是相似的。克隆形成实验、流式细胞术凋亡检测实验等结果也证实了上述猜想。并且研究人员通过彗星实验证明了SIC-19处理增加了PARP抑制剂造成的细胞损伤。综上,SIC-19通过降解SIK2并且利用DNA修复缺陷来增强卵巢癌细胞对PARP抑制剂的敏感性。随后,用SIC-19和各种浓度的Olaparib对类器官进行5天的组合处理,并计算细胞存活率。结果表明,当用SIC-19和Olaparib的组合处理时,具有高SIK 2表达的类器官表现出显著的活性降低。 订购ChemBridge,尽在AbMole。
图3. SIC-19在体外提高了卵巢癌对PARP抑制剂的敏感性
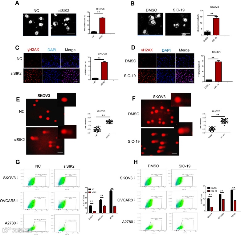
为验证SIC-19可引起DNA损伤和凋亡,作者设计了以下实验。DNA损伤常表现为微核的增加,DAPI染色的结果表明,SIC-19处理和直接敲除SIK2含微核的细胞百分比显著增加。γH2AX染色和彗星试验,发现在卵巢癌SKOV3细胞中敲除SIK2和SIC-19处理后,病灶形成率均有所增加;彗星试验结果显示,敲除SIK2和SIC-19处理后,尾部中DNA的量增加。
图4. SIC-19增强PARP介导的DNA损伤和凋亡
为进一步研究SIK2对同源重组(HR)介导的DNA损伤修复的影响,在稳定表达野生型BRCA1/2的SKOV3、OVCAR8和A2780细胞中进行了HR报告基因实验,发现SIK2敲除和SIC-19处理都导致GFP+细胞比例下降,表明HR介导的DNA损伤修复受损。上述发现表明,靶向SIK2会诱导DSB损伤,阻碍卵巢癌细胞的同源重组修复(图4)。
随后作者还分别验证了SIK 2可易位至细胞核、SIC-19可阻断核微丝的形成,以及SIK 2通过磷酸化RAD 50的Ser 635位点调控MRN复合体和核微丝。并对SIC-19与PARP抑制剂Olaparib组合的体内效果进行评估。SKOV3异种移植中,用SIC-19或奥拉帕尼单独处理显著抑制肿瘤生长(P <0.05),而二者联合后效果更加显著(P <0.01),且大大提高生存率。而这些结果与在OVCAR 8异种移植模型中观察到的结果一致。SKOV 3和OVCAR 8异种移植肿瘤的免疫组化分析进一步验证了之前的体外结果,用SIC-19处理增加γH2 AX水平,并且当与Olaparib组合时,效果进一步增强。并且在SIC-19处理的肿瘤中,SIK 2表达及其直接下游效应物pRAD 50-Ser 635均有所降低(图5)。
图5. SIC-19增强体内卵巢癌对PARP抑制剂的敏感性
图6. 基于ChemBridge数据库的SIK2抑制剂筛选
在本研究中,研究者模拟了SIK2在体内的蛋白模型,并从ChemBridge化合物数据库的1400000个化合物中筛选出全新的SIK2抑制剂。在此过程中,ChemBridge多样性好且成药性强的化合物库为实现这一重大突破提供了坚实的支持。最终,研究人员在ChemBridge化合物库中筛选出结合好、活性高的化合物,并应用到了抑制卵巢癌的体内外研究中!AbMole是ChemBridge在中国的官方指定合作伙伴。
鸣谢:Wang F, Yu X, Qian J, Cao Y, Dong S, et al. A novel SIK2 inhibitor SIC-19 exhibits synthetic lethality with PARP inhibitors in ovarian cancer. Drug Resist Updat.2024 May;74:101077.
- END -
About
关于睿捷生物科技有限公司
睿捷生物科技有限公司是 (realgen-bio Co., Ltd.,简称睿捷生物)致力于为国内生命科学领域提供先进、专业的仪器设备、试剂耗材的企业。公司目前是近20家国际知名生物公司的一级代理商,为客户提供从研发到生产的各类实验室仪器,检测试剂和生产设备。
公司产品领域涵盖分子生物学、免疫学、血液学、肿瘤研究、信号通路、药物筛选、干细胞研究、神经生物学、表观遗传学等等,为用户提供系统性的科学研究完整解决方案,成为众多研究者们可以信赖的选择。
公司成立于2011年,总部位于苏州,在南京、济南、合肥都设有办事处,公司客户主要为国内领先的生物制药、细胞治疗、生物医学和各类生物技术公司,以及大量的生命科学基础研究和政府实验室,目前已服务客户单位5000余家。
睿捷-企业文化
公司的使命:高效服务客户、为客户持续创造价值
公司的愿景:将人与科技相结合,成为生命科学领域一流的解决方案供应商。
公司的价值观:诚信、公开、坚持、分享
睿捷-合作伙伴

