
▎佳维斯生物团队编辑
在术后护理中,患者能够平稳及时的从麻醉状态中苏醒至为关键。然而,鉴于个体间生理机制的差异性,术后清醒时间延长的情况并不鲜见,这不仅可能诱发并发症,还往往导致患者在恢复室的停留时间延长。为此,临床实践中常采用特定的物理刺激手段,如轻唤患者姓名、轻拍肩部以及刺激疼痛感受器等,以简单有效的方式促进患者觉醒。尽管这些方法在临床应用中显示出一定的效果,但这些外部物理刺激促进唤醒的深层次机理有待进一步阐明。
2025年1月22日,安徽医科大学第一附属医院疼痛科王立奎主任医师团队在《Science Advances》杂志上发表了题为“Rescue-like behavior in a bystander mouse towards anesthetized conspecifics promotes arousal via a tongue-brain connection”的研究成果。该研究发现旁观者小鼠对麻醉状态的小鼠表现出舌头拖拽样的救助行为,通过舌-脑神经通路(舌→三叉神经中脑核谷氨酸能神经元(MTNGlu)→蓝斑核去甲肾上腺素能神经元(LCNE))促进麻醉小鼠觉醒。此外,该研究还发现丘脑室旁核的谷氨酸能神经元(PVTGlu)→伏隔核壳(NAcSh)的神经环路能够调控旁观者小鼠的类似救助行为。

旁观者小鼠对麻醉小鼠做出类似救助的“拖拽舌头”行为能促进麻醉苏醒
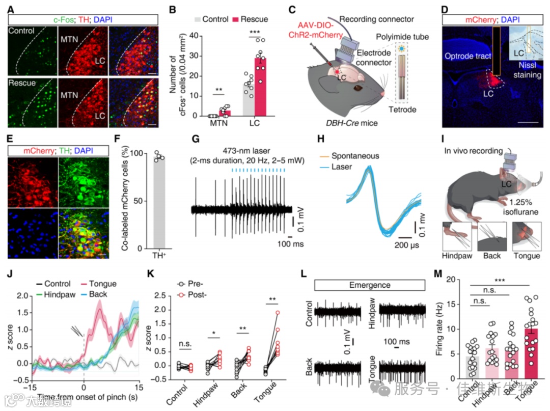
作者首先通过旷场实验评估旁观者小鼠是否会对处于麻醉状态的同笼伙伴表现出兴趣。实验结果显示,当实验笼中存在麻醉小鼠时,旁观者小鼠在旷场实验的中心区域停留时间显著延长,这一行为暗示了其对麻醉伙伴的特别关注,可能涉及社会认知和情感关注的过程。进一步的行为学分析揭示,旁观者小鼠与麻醉小鼠之间的互动主要包括嗅探、理毛、舔舐眼睛以及特有的舌头拖拽”行为。相较于其他互动行为,舌头拖拽行为发生频率高,持续时间久,表现出行为上的特异性。
为了验证这一行为的神经生理基础,作者通过记录自由活动小鼠的咬肌肌电图(EMG),确认了旁观者小鼠确实执行了用舌头拖拽麻醉小鼠的行为,且该行为与常规的面部梳理行为在神经肌肉活动模式上存在明显区别。当麻醉小鼠的舌头被拖拽时,其躯体和四肢表现出明显的抖动和震颤,这一现象引发了作者的猜想:此类舌头拖拽行为可能与促进麻醉苏醒的神经机制有关。为了验证这一假设,作者进一步进行了翻正反射测试和脑电记录,结果表明施加“舌头刺激”能够有效促进麻醉小鼠的觉醒(图1)。

图1 旁观者小鼠对麻醉小鼠做出类似救助的“拖拽舌头”行为能促进麻醉小鼠苏醒
舌→MTNGlu→LCNE神经通路促进麻醉小鼠苏醒
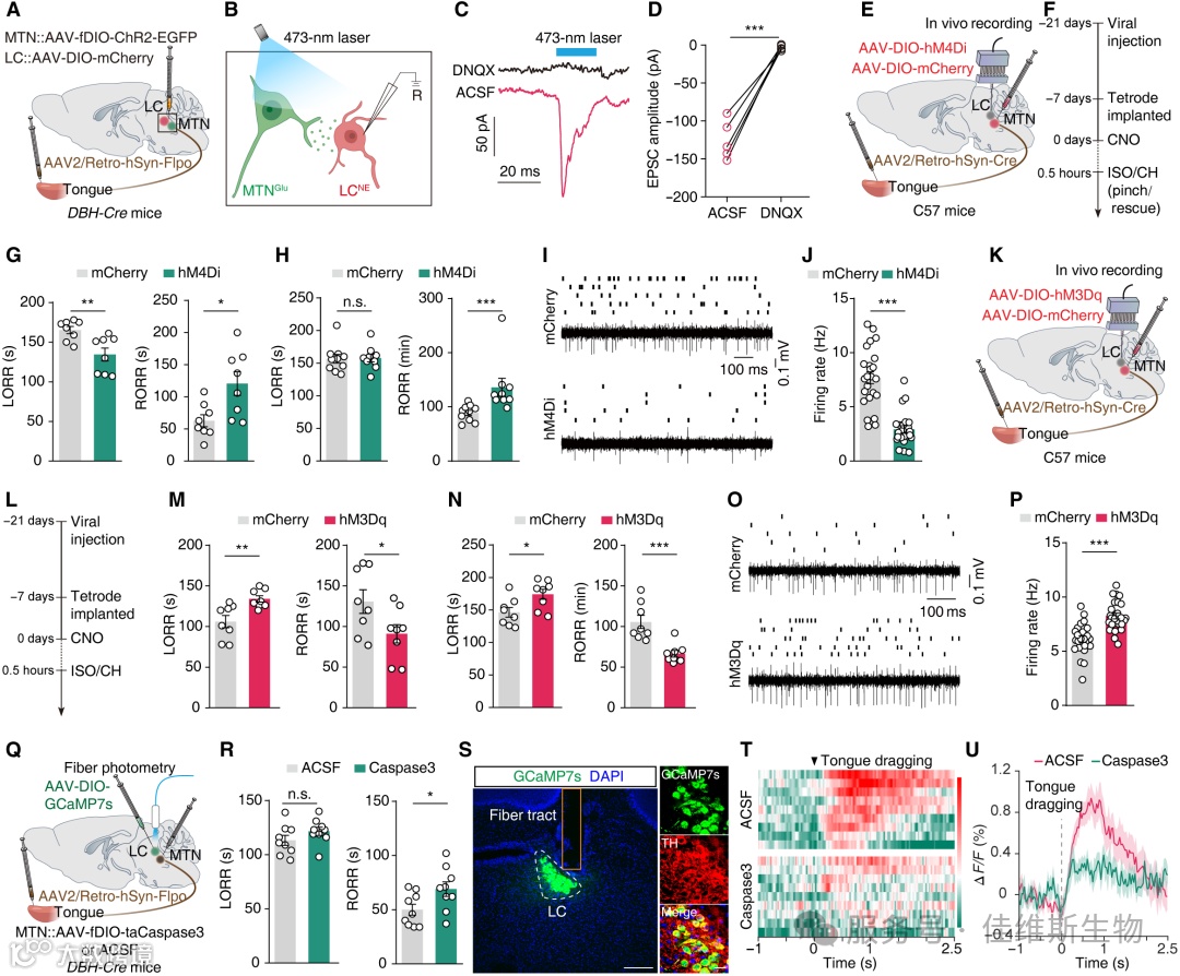
为深入探究舌头痛觉刺激对麻醉苏醒的神经调控机制,作者采用病毒示踪技术、组织透明化处理及免疫荧光标记技术,对“舌-脑”神经通路进行了进一步解析。作者将逆行示踪染料FG注入C57小鼠舌头,追踪舌神经在大脑中的起源。染料注射一周后,在舌头的角质层和上皮组织中观察到FG+信号,在三叉神经节和MTN脑区中也观察到了FG 标记的神经元,MTN是大脑中已知唯一包含与处理口腔感觉运动信息相关的初级传入感觉神经元的神经核。MTN和LC在小鼠大脑中位置相近,酪氨酸羟化酶(TH)免疫荧光染色结果表明,FG +神经元位于MTN而非LC中。这些结果表明MTN脑区内神经元为舌头提供神经支配。
接下来作者将逆行跨突触PRV伪狂犬病病毒注射入小鼠舌头。注射一周后,在包括MTN在内的多个神经核中观察到EGFP 信号。免疫荧光染色结果显示,EGFP 神经元与谷氨酸特异性抗体共标记。为了特异性标记MTN中投射到舌头的胞体,将AAV2 / Retro-hSyn-Cre病毒注入舌头,并将AAV-DIO-EGFP病毒注入C57小鼠的MTN脑区。三周后,在MTN中观察到大量EGFP +神经元,这些神经元与标记谷氨酸能神经元的抗体特异性共定位,表明MTNGlu直接投射到舌头。
作者将顺行示踪病毒AAV-DIO-mCherry-mCherry双侧注射入VGluT2-Cre小鼠的MTN脑区。病毒示踪一个月后,将三叉神经节和舌头组织完整取出,利用组织透明化三维成像技术对神经节和舌头组织内的神经空间分布进行可视化。作者使用FDISCO离体组织透明化方法,分别实现神经节和舌头组织的高度透明,随后使用共聚焦显微镜和光片显微镜分别采集三维图像信息。结果发现,在三叉神经节的下颌支(V3)和舌头中观察到大量mCherry +的MTNGlu神经元末梢。在MTN附近的LC中也检测到大量mCherry +神经纤维。这些研究结果证实了MTNGlu → 舌头这一神经回路的存在(图2)。

图2 MTNGlu神经元支配舌头神经环路可视化
此外,作者通过c-Fos染色成像结果发现麻醉小鼠的MTN和LC内c-Fos阳性神经元数量显著增多,提示这些神经元在救助行为诱导的唤醒过程中被激活。通过电生理功能检测发现相较于其他部位刺激,舌部刺激显著增强了LCNE的自发放电活动。结合光遗传学和化学遗传学干预,作者进一步证实了LCNE神经元接收来自MTNGlu神经元的单突触输入,揭示了MTNGlu神经元在救助行为诱导的快速唤醒效应中的关键作用。综上,这些实验揭示了“救助行为”背后的神经环路机制:舌部痛觉刺激通过特异性激活“舌 → MTNGlu → LCNE”神经通路传递到大脑,进而促进麻醉小鼠的快速苏醒(图3、图4)。

图3 类似救助的行为会增加 LCNE 神经元的活性

图4 舌-MTNGlu-LCNE神经通路促进麻醉小鼠苏醒
PVTGlu→NAcShPV→D1-MSN神经通路调控旁观小鼠类似救助行为
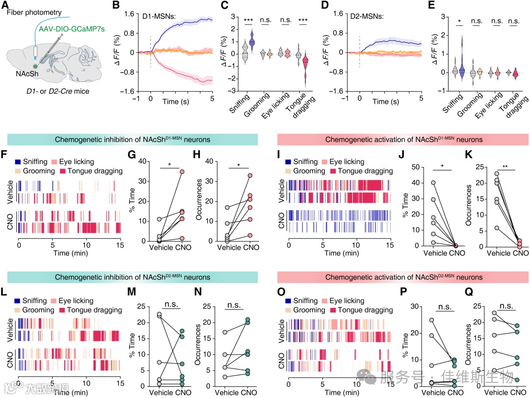
作者进一步运用c-Fos染色,对旁观者小鼠不同行为状态下大脑进行深入分析,揭示旁观者小鼠在执行救助行为时,丘脑室旁核(PVT)及伏隔核壳区(NAcSh)也呈现显著激活状态。为明确PVTGlu神经元向NAcSh的投射特性及连接模式,研究团队采用病毒逆行示踪技术和钙成像技术实时监测神经元钙活性动态,结果显示救助行为诱发PVTGlu神经元钙活性显著变化。为进一步探究PVTGlu→NAcSh神经环路在救助行为中的功能意义,作者运用化学遗传学策略证实了该环路在救助行为中的关键作用。
在NAcSh区域内,多巴胺1型中型多棘神经元(D1-MSNs)与多巴胺2型中型多棘神经元(D2-MSNs)均接受PVTGlu神经元的突触支配。为评估这两类神经元群体在旁观者小鼠救助行为中的调节作用,作者在D1-Cre和D2-Cre小鼠的NAcSh区域精准注射病毒,并结合钙成像技术记录不同神经元在救助行为中的钙信号变化。再次通过化学遗传干预发现:抑制NAcSh内D1-MSN神经元活动可增强旁观者小鼠的类似救助行为,舔舐拖拽行为的持续时间和频率均明显增加,而激活则减弱之;相反,抑制或激活NAcSh内D2-MSN神经元对旁观者小鼠的救助行为均未产生显著影响。综上所述,NAcSh内D1-MSN神经元在调节旁观者小鼠救助行为中发挥关键作用(图5)。

图5 NAcSh内D1-MSN神经元在调节旁观者小鼠救助行为中发挥关键作用
本研究深入揭示了舌部的痛觉刺激通过“舌→MTNGlu→LCNE”这一独特神经通路在促进麻醉小鼠觉醒过程中的关键介导作用。另一方面,研究还发现了 “PVTGlu→NAcShPV→D1-MSN”这一复杂神经环路在调控旁观者小鼠救助行为中的核心作用。这些开创性的发现不仅为理解群体动物间可能存在的支持和互助机制提供了神经生物学层面的有力证据,而且为探索改善麻醉恢复过程开辟了新的视角。此外,研究还揭示了疼痛刺激对患者苏醒的潜在影响,这一发现可能为植物人促醒方面的机理研究带来新启示,为未来临床治疗策略的开发提供了重要的科学依据和理论支撑。
参考来源:
Cao P, Liu Y, Ni Z, Zhang M, Wei HR, Liu A, Guo JR, Yang Y, Xu Z, Guo Y, Zhang Z, Tao W, Wang L. Rescue-like behavior in a bystander mouse toward anesthetized conspecifics promotes arousal via a tongue-brain connection. Sci Adv. 2025 Jan 24;11(4):eadq3874. doi: 10.1126/sciadv.adq3874. Epub 2025 Jan 22. PMID: 39841840; PMCID: PMC11753405.
- END -
About
关于睿捷生物科技有限公司
睿捷生物科技有限公司是 (realgen-bio Co., Ltd.,简称睿捷生物)致力于为国内生命科学领域提供先进、专业的仪器设备、试剂耗材的企业。公司目前是近20家国际知名生物公司的一级代理商,为客户提供从研发到生产的各类实验室仪器,检测试剂和生产设备。
公司产品领域涵盖分子生物学、免疫学、血液学、肿瘤研究、信号通路、药物筛选、干细胞研究、神经生物学、表观遗传学等等,为用户提供系统性的科学研究完整解决方案,成为众多研究者们可以信赖的选择。
公司成立于2011年,总部位于苏州,在南京、济南、合肥都设有办事处,公司客户主要为国内领先的生物制药、细胞治疗、生物医学和各类生物技术公司,以及大量的生命科学基础研究和政府实验室,目前已服务客户单位5000余家。
睿捷-企业文化
公司的使命:高效服务客户、为客户持续创造价值
公司的愿景:将人与科技相结合,成为生命科学领域一流的解决方案供应商。
公司的价值观:诚信、公开、坚持、分享
睿捷-合作伙伴

