商业智能丨研究报告
政策环境:美国、英国、欧盟等国家或地区的政策倾向于鼓励企业采用人工智能等新兴技术,但并未明确引导方向及发展领域。对比而言,国内政策更加落地,指明技术与场景落位方向。
技术关系:人工智能与大数据、RPA以及运筹学共同为商业智能行业的转型升级提供技术支撑,大数据提供基础资源,RPA应用于多数流程性领域,运筹学发掘资源潜力并进行统筹规划,而人工智能是商业场景实现智能化的核心驱动因素。
场景梳理:总结梳理金融风控、物流管理、广告营销、零售电商、交通出行、医疗健康、客户服务、在线教育等8个典型商业智能应用场景。
场景解读:从赛道规模、落地形式、典型案例、应用前景等维度,分析解读8个商业智能应用场景的发展现状与增长潜力。
产业互联网驱动:产业互联网会重建流量、科技、场景之间的共生关系,创造新型的商业发展生态。同时,产业互联网会在流量端与应用场景侧为商业智能模式创新带来机会。
未来市场格局:互联网巨头、人工智能技术公司与商业公司将基于各自在流量、技术落地与行业认知方面的优势三方合力,共建商业智能全新发展生态。
商业智能概念界定
新型商业智能定位于通过核心技术对商业活动环节赋能服务
传统商业智能( Business Intelligence )是基于数据仓库、数据挖掘等大数据技术进行数据抽取、展示与分析,从而为企业实现商业价值提供支撑。
艾瑞认为新型商业智能(Business + Artificial Intelligence)是在基于数据维度进行商业分析的层面之上,通过将人工智能核心技术(机器学习、计算机视觉、自然语言处理、智能语音交互、知识图谱)与大数据、机器人流程自动化(RPA)、运筹学等技术相结合。
围绕商业活动中各典型关键环节进行洞察分析,并通过完整的解决方案级应用,推动产品创新与服务升级。
本报告围绕上述界定的商业智能特征展开研究分析,描绘新型商业智能的应用现状、典型玩家布局及未来发展前景。

商业智能发展阶段
新型商业智能已向多维决策智能阶段转变
围绕数据分析与智能化技术的不断迭代创新,商业智能至今共经历四次变革,实现由传统商业智能向新型商业智能的转变过程。
商业智能初期阶段用户主要集中于大型企业,产品智能化程度低且部署成本高。随着基础设施建设的日益完善与可视化产品的出现,大量国内外商业智能厂商涌现并迅速发展,推动商业智能技术普及应用。
2016年开始,大数据、人工智能、云服务技术的革新发展推动浅层决策智能走向成熟,云端部署能力则吸引更多的中小企业用户,新型商业智能时代逐步开启。
现阶段新型商业智能已进入快速成长期,技术融合有效增进了产品的多维智能决策能力,在不断优化解决方案能力的同时可有效降低应用成本。

全球视角下的商业智能政策环境

商业智能与大数据
大数据为商业实现智能化奠定坚实基础
在数字化、信息化推动社会快速发展的时代,各行业都积累了海量的数据资源。据IDC估算,到2025年全球数据总量将达到163ZB,相当于2016年所产生数据量的十倍。
IDC的一项调查显示企业中80%的数据是非结构化数据,由于非结构化数据的格式和标准不一,如何有效的利用这些资源为企业经营决策提供更多价值就成为了关注的焦点。
大数据相关技术可以通过数据采集、数据存储、数据分析和数据应用等环节对不同来源、不同类型的数据进行处理,有效的解决数据处理方面的问题,同时伴随机器学习等人工智能技术的引入,大幅提升了企业对于数据的处理效率与分析能力。

商业智能与人工智能技术

商业智能与机器人流程自动化(RPA)
商业智能与运筹学

商业智能产业链
主要技术提供方集中于产业链中游提供商业赋能服务
新型商业智能侧重于智能技术在商业场景和典型环节中的渗透应用,在产业链的中游解决方案提供商环节集聚了大量垂直领域的技术赋能型公司。
同时,大多由互联网科技巨头领导布局的商业智能技术平台也可以充当产业链中游角色,为各商业场景/环节提供赋能效果。
在产业链上游,传统IT厂商、云服务厂商、大数据平台服务商可为产业链中游技术提供者赋予计算、存储等基础设施支持, ERP、CRM等企业信息系统可帮助企业有效记录其资源及业务数据。

商业智能产业图谱

商业智能行业投融资情况
客户服务最受追捧,诊疗、零售与交通等领域齐头并进
总体而言,商业智能行业投融资领域分布比较均匀,大部分应用场景均存在资本进入与发展空间。
随着近年来语音机器人、外呼中心、自动工单管理等智能客服场景的快速发展与普及,智能客服赛道竞争日趋激烈,丰富的场景经验累积与良好的商业模式吸引了众多投资方关注。
无论是从商业智能被投企业维度还是融资事件维度,客户服务类占比均最大,预计未来还将保持一定行业热度。
此外,与公众生活密切相关的辅助诊疗、零售电商以及交通出行等领域也受到不同程度的重点关注。

商业智能价值体现与效果提升
商业智能未来方向
对业务场景的逐步理解深入将推进技术落地及产业升级
技术发展不断驱动商业智能行业发展转型,但在企业内部实践中, 对具体业务场景的理解、对实际问题的界定与采用何种模型或算法同等重要。
对业务场景的深入理解在很大程度上决定了技术是否能够有效降低企业运营成本或帮助相关业务增加收入,这是技术能够落地、产业得以升级的关键。
伴随着新型商业智能在多行业领域的实践应用,解决方案提供商逐步积累对细分应用场景的洞察,深入理解业务痛点,选择合理技术组合不断完善行业解决方案。
商业智能应用场景之金融风控
智能技术成为金融机构提升风险管控能力的重要手段
近八年来商业银行不良贷款余额及不良贷款率均呈现明显上升趋势,究其原因在于传统金融机构对系统和流程建设的重视程度不够,监测违约风险的能力不足,在风险管控上面临诸多挑战。
在当前国家监管日益趋严的环境下,以机器学习、知识图谱、自然语言处理以及生物识别为代表的人工智能技术在金融风控领域应用的需求也明显增加。越来越多的金融机构与科技公司加强合作,借助科技的力量增强自身风控实力。

商业智能场景应用之物流管理
传统物流行业重度依赖人工为主的资源规划系统,服务种类单一且网络化水平较低,流通时间大多耗费在仓储环节,导致成本高企且效率低下。
得益于供应链生产的海量实时数据,人工智能技术可以较好地与传统物流行业结合,助力物流企业实现数字化转型:
在网络预测、风险控制及路径规划等后台业务方面,深度学习算法可以基于优化模型对策略进行动态规划,根据输入变量变化情况做出适时响应调整,并做出一定程度的预测推断;
在仓储分拣等前台环节,计算机视觉、机器学习等技术可以帮助物流企业自动识别筛查货物分类及状态,实现便捷管理库存、自动补货等应用。
商业智能场景应用之广告营销
商业智能应用场景之零售电商


商业智能场景应用之交通出行
重塑交通各参与方融合关系,逐步实现全智慧交通出行
随着国民经济的高速发展和城市化进程的加快,公众出行需求逐步提升,与之带来的地面交通拥堵、机场车站人流密集、公共交通场站安全等问题层出不穷。
人工智能、大数据、云计算等技术的崛起,正在重塑人、车、路之间的融合关系,强大的计算力与海量的高价值数据是构成多维度协同出行生态的核心力量。
从应用场景来看,基于大数据技术和人工智能技术,现阶段商业智能主要应用于交通信号灯管理、高精地图导航、机位调度、自动驾驶、公共交通系统优化、停车位动态规划管理等方向。
未来将形成实体道路与虚体网络的统一融合,建设具备统一数据接口的城市“交通大脑”,实现“以人为本”的全智慧交通系统。

商业智能应用场景之辅助诊疗
新型商业智能定位于通过核心技术对商业活动环节赋能服务
加速药物发现,辅助临床诊断,优化就诊流程

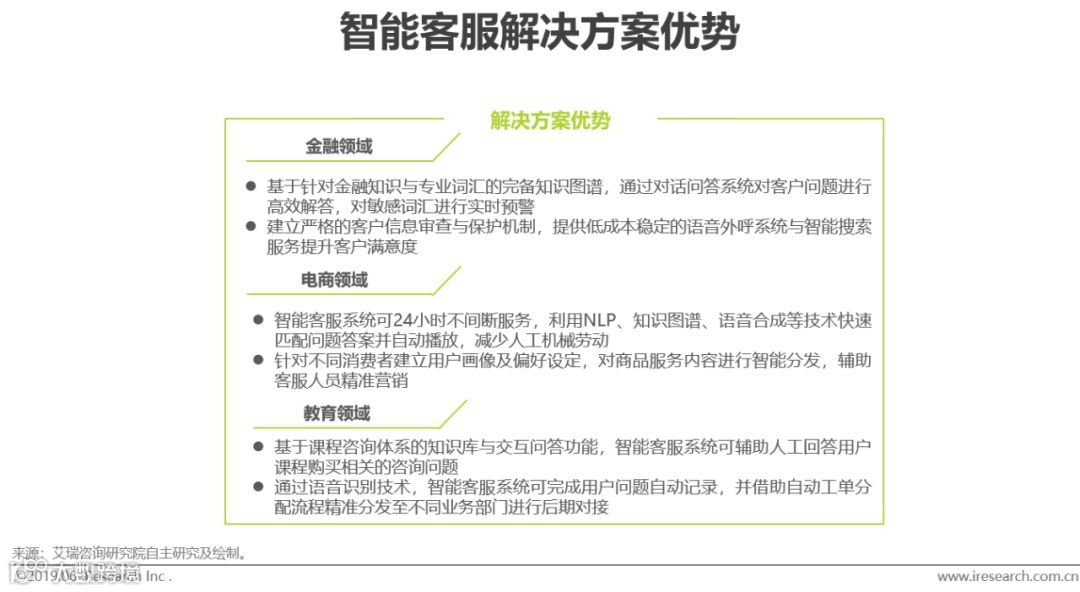
商业智能应用场景之客户服务
商业智能趋势展望
产业互联网的兴起将加速商业智能模式裂变
以信息传递、流量分发和注重用户体验为主的互联网上半场已接近尾声,被称之为“互联网下半场”的产业互联网兴起之势已不可阻挡。
在逐步渗透打通各传统产业内外部连接、实现新旧动能有效转化的基础上,产业互联网会重建流量、科技、场景之间的共生关系,创造新型的商业发展生态。
围绕数据资产的有效变现,产业互联网产生的丰富价值流量会持续为以“数据-算法-智能”为主线的商业智能应用路径注入海量数据。
并凭借对传统产业链改造升级能力催生出商业智能更多应用场景与想象空间,加速商业模式创新与商业逻辑重构。
当前,大多商业场景都会产出与个人用户直接相关的核心敏感数据。针对个人数据的收集、存储与分析在为商业智能带来决策价值的同时,也会引发一系列隐私泄露风险与道德危机。
为有效保护个人数据信息,全球各国密集出台以GDPR为代表的各类信息保护法规及条例,对技术公司收集使用个人用户信息进行较为严格的限制,一定程度上影响商业智能技术提供方的数据标注与算法模型训练。
监管永远是一把双刃剑,在为技术创新带来外部限制的另一面,是激发技术企业形成“带着枷锁跳舞”的能力,通过算法迭代与产品测试流程创新减少对训练数据的依赖程度,通过尽可能小的数据样本完成模型训练与测试验证流程。

版权信息 | 本文来源于公众号:艾瑞咨询(ID:iresearch—)


