商业智能概念界定
商业智能发展阶段
全球视角下的商业智能政策环境
商业智能产业链

商业智能产业图谱
商业智能行业投融资情况
商业智能价值体现与效果提升
商业智能未来方向
商业智能场景应用之物流管理
商业智能场景应用之广告营销

商业智能应用场景之零售电商

商业智能场景应用之交通出行
商业智能应用场景之辅助诊疗
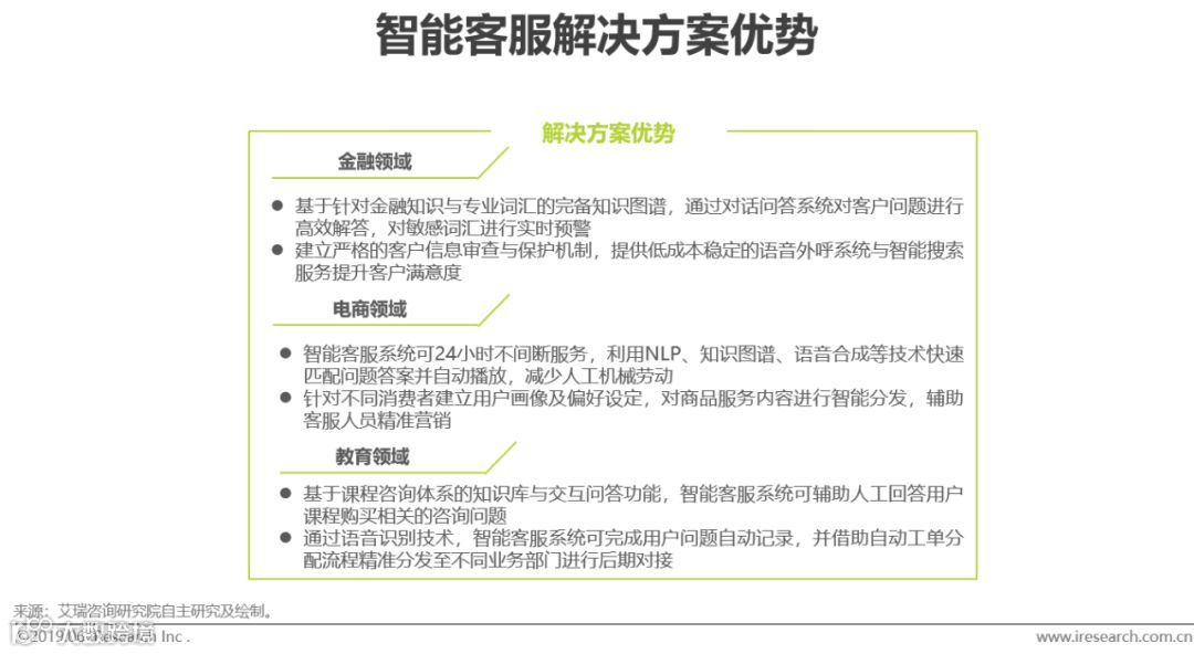
商业智能场景应用之客户服务
商业智能趋势展望
关注德森创鑫公众号,后台回复“中国商业智能研究报告”,获艾瑞咨询发布的《2019年中国商业智能研究报告》 商务合作:business@dsinno.com.cn
内容投稿:pr@dsinno.com.cn


