
回顾2020年,对于教育行业来说注定是难忘的一年,疫情促使教育与互联网进行深度融合,随着“停课不停学”政策的提出、高考的延期,教育的国民关注度陡增。2020,教育行业新词不断,教育OMO、教育MCN、教育新基建代表着教育线上线下场景融合、教育行业的短视频营销、新基建技术对智慧教育发展的深远影响,这些新词的背后核心是技术的演进和推动,技术的发展是推动教育行业演进的主线。
2020是《中国教育现代化2035》落地实施的第一年,也是《教育信息化十年发展规划〈2011-2020〉》的收官之年,站在2021年的开端来看,面对依然不稳定的疫情,我们可能将会长期处在后疫情时代之中,但技术的发展势不可挡,在这样一个时代变革的路口,新的一年技术将会如何续写教育行业发展的新篇章亦值得我们深思。基于对智慧教育行业的观察与研究,亿欧智库对新基建技术在教育领域的渗透情况进行了盘点,并对行业内的专业人士进行了采访,就智慧教育的发展趋势进行展望,希望能为行业参与者提供更为全面的智慧教育发展研究。
《新基建重构智慧教育生态—2021智慧教育发展研究》内容摘要:
教育成新基建重要应用场景,技术间的融合是重构智慧教育发展的关键 ▏
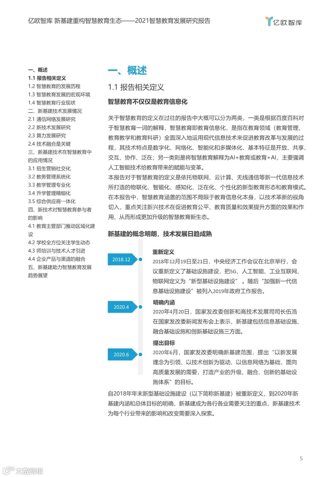
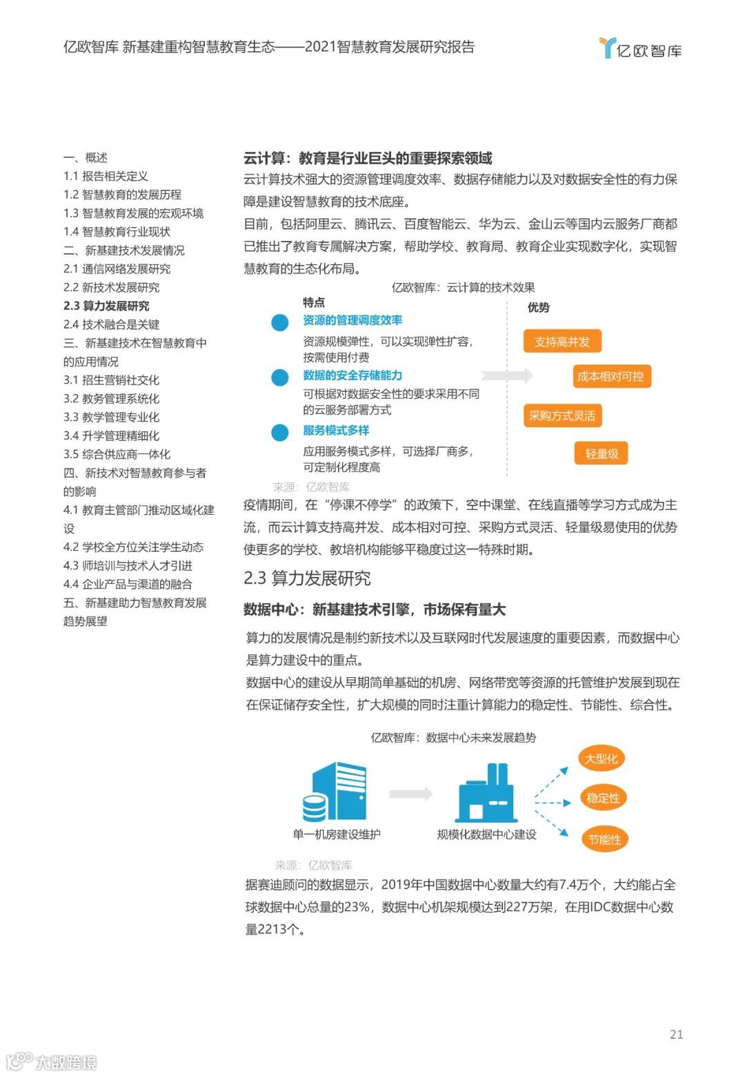
2018年末,基础设施建设被重新定义,新基建正式亮相,在今年年初,新基建的建设内涵和建设总目标更为明确,而信息基础设施建设中5G、物联网、人工智能、云计算、数据中心等基础技术日趋成熟。
通过对智慧教育发展历程、现状及未来发展趋势的预判,亿欧智库认为:智慧教育建设目前主要面临硬件改造升级、软件互联互通以及个性化教学需求实现问题。而硬件升级背后是数据传输速度的提升,设备精度、清晰度的提升,数据存储能力的提升;软件互通的背后是统一的接口对接标准、底层信息资源数据建设;个性化建设背后的创新的产品和服务都体现出了技术在智慧教育行业发展变革中的重要性。
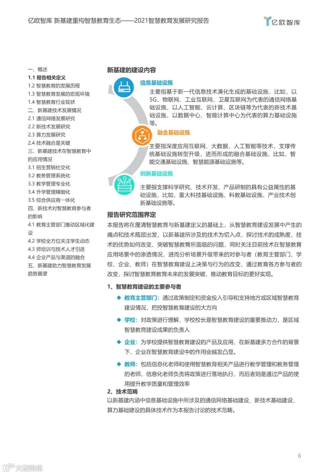
通过对新型基础建设中通信网络基础设施、新技术基础设施、算力基础设施目前发展情况的研究,亿欧智库发现,5G、物联网、人工智能、云计算、数据中心等基础设施的技术特征和应用方向符合智慧教育建设的发展需求。

而智慧教育产品来看,产品的技术属性并不单一,如智慧校园这样的一体化解决方案中通常包含了上述多种技术的相互融合,而这些技术的融合使得智慧教育中硬件设备的性能能得到提升,软件间的互联互通有了更加简便高效的连接与控制方式,在技术的赋能之下减少繁杂的重复性劳动,专注于每个受教育个体自身的发展情况,制定切实有效的教育方式,技术使智慧教育的物联化、智能化、感知化、泛在化、个性化目标的实现成为可能。
技术在教育行业的渗透逐渐深入,跨界竞争者众多 ▏
新基建技术的发展与智慧教育生态的变革是一个相辅相成的过程,拆分学生在学校/教培机构的从进校到出校所要经历的环节来看,新基建技术中与智慧教育关联度较大的五项技术目前在各教育环节上均有渗透,教学和教务室各项技术渗透最多的环节,而人工智能技术在教育上的应用和渗透最为成熟。

通过亿欧对智慧教育产品的观察发现在新基建技术的渗透下呈现出招生营销社交化、教务管理系统化、教学管理专业化、升学管理精细化、综合供应商一体化的趋势。
招生营销社交化
招生是所有教育环节的起点,从学校与校外场景的生源和招生渠道对比来看,从学校到校外线下培训再到校外线上培训这三种招生场景,学校/机构对渠道和流量的依赖逐渐加深。在在线教育兴起之初,流量洼地尚存,随着头部机构对微信、微博等红利的攫取,以及微信对外部链接、分销工具的限制,流量越来越贵,对于在线教育的成本控制形成压力,推动行业向精细化运营等方向发展。

从招生营销的产品来看,大致可以按内容、平台、工具分为三类,内容型产品主要解决招生营销方案问题,助力招生引流,平台和工具则更多地通过技术实现精准营销和用户留存,智能算法推荐信息流广告,实现精准营销,大数据分析助力招生营销从流量到留量。
教务管理系统化
在新基建技术的渗透之下,技术将教学辅助、生活管理、环境管理、家校互通等环节串联起来,形成完整的教学辅助管理业务链条,在便捷师生教务活动,提升工作效率的同时,教务管理系统也在朝着系统化、智慧化的方向发展。亿欧智库认为,未来学校/教培机构的教务管理将会从数据中台建设、多维度大数据分析两个方向突破,实现管理的系统化、智慧化。
在统一的身份认证系统下,以一卡通为媒介,学校生活各场景信息和数据得以被收集,满足智慧学校对于数据中心建设的基础要求,克服在数据中心缺乏统一管理的问题,实现互联互通,提升管理效率。
而随着由于技术整体的发展,一卡通、摄像头、定位信息、互联网浏览数据等数据采集介质的升级,使得数据产生的来源亦越来越丰富,可以说学生、教师在学校环境中每时每刻都在产生大量的数据信息,这些数据正在展示出一个个立体的人。
教学管理专业化
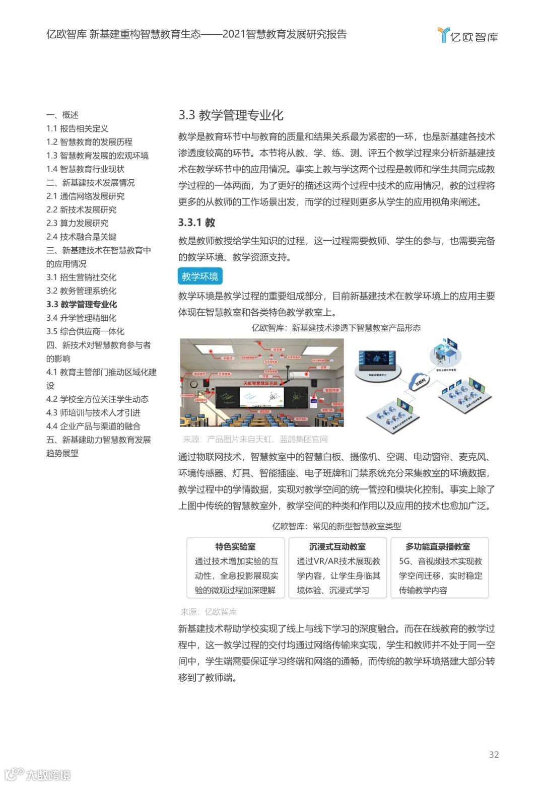
教学是教育环节中与教育的质量和结果关系最为紧密的一环,也是新基建各技术渗透度较高的环节。
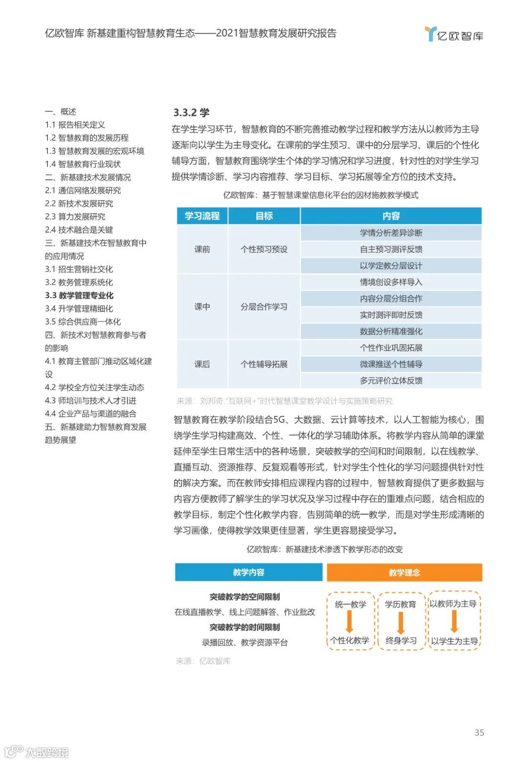
教学环境是教学过程的重要组成部分,目前新基建技术在教学环境上的应用主要体现在智慧教室和各类特色教学教室上。疫情期间“停课不停学”政策的落实让学校的在线教学资源告急,而随着在线教育教学成为常态,教学资源建设是学校的建设重点。智慧教育在教学阶段结合5G、大数据、云计算等技术,以人工智能为核心,围绕学生学习构建高效、个性、一体化的学习辅助体系,突破了教学在时间和空间上的限制,而教学的理念也从统一教学发展到个性化教学,从学历教育转变到终身学习,以教师教学为主导到以学生自我学习为主导的教学方式。
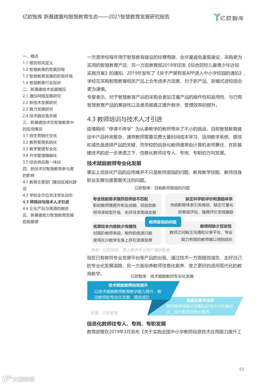
除了教学环境和教学资源的建设,在新基建技术的渗透下,教学本身和教学改革对老师的要求在不断提高,学生和家由于于学习的焦虑也对教师有了更高的期待,聚焦教师能力提升、职业发展规划、信息素养培养的智慧教育产品是之前尚未注意的空白地带,如今也有全场景教师工作发展平台用技术为教师赋能。
升学管理精细化
在升学管理尚未精细化的时代,生涯规划的重要程度并没有那么高,多面向高三即将高考的群体,以各类性格测试、职业测试、专业工作流向测试等产品深入B端的学校、教培机构机构和C端的家长和学生。随着新高考改革的推进,学生的考试科目选择直接与高考志愿填报挂钩,生涯规划类产品的使用人群逐渐下探。
在AI和大数据技术的赋能下,生涯规划和志愿填报产品的服务类型也更为丰富,囊括了生涯测评、学科诊断、升学途径分析、选科管理、学业管理等,从单纯的测评逐渐转向以学生为中心,以学习能力提升为抓手,帮助学生落实升学规划,让规划成为现实。
综合厂商一体化
头部教育公司、互联网公司、技术服务商、移动运营商在技术实力上有明显优势,对与触达B端教育主管部门和学校也有多年的资源积累,其产品多以教育行业解决方案的出现,覆盖招生、教学、教务、升学多个环节,或是在某几个环节里进行整合,产品大而全。
从互联网巨头今年纷纷切入教育市场成立教育子品牌来看,综合供应商以单一产品为触点打入市场,但都保持开放共生的战略,定位更多的是平台,因此,在头部公司的夹击之下,对于中小型企业来说选择教育中新基建技术渗透的低洼处,就某一细分环节作出小而美的产品亦能找到自己的市场。
新基建助力智慧教育发展趋势展望 ▏
教育主管部门、学校、教师和企业在新基建技术渗透作用的影响下,智慧教育相关的政策、推行方式、教师教学理念和参与企业的变化让智慧教育的发展上升到了一个新的阶段,身处智慧教育产业链中的每一个人的观念变化都会影响他们的行为,从而左右智慧教育行业变革的方向。对于智慧教育的发展趋势亿欧智库提出以下三点展望:
趋势展望一:新基建技术在教育行业的深度融合需要时间,技术发展倒逼教育行业变革
相比于其他商业形态来说,技术在教育这一领域的融合渗透更慢,快速发展的技术与慢发展的教育行业,在属性上天然有所冲突,一方面正是由于教育本身影响深远,技术在教育行业的应用和融合更为谨慎,因人而异、因材施教的教育形式很难标准化。虽然教育想要达成的高效、公平、高质量可以通过技术来辅助实现,但技术与教育的磨合是一个长时间的过程。
随着“00后”进入大学,目前的学生群体在成长过程中或多或少都伴随着电子产品和网络的使用,传统的教学方式对于现在的学生群体来说似乎缺少了一些吸引力,科技的浪潮奔涌向前,技术的变革亦在倒逼教育行业更多地与时代接轨。
趋势展望二:变革触及教育的核心环节,但技术应用的精细化程度有待提升
新基建技术在教育行业渗透的同时让我们看到了教育行业更多的可能,教育过程在时间、地域、空间的转换和交融让教育本身变得立体起来。
但技术对教学过程核心的教与学的改造精细化程度不够高,技术在教育教学中的辅助地位明显,更多是提供工具、改变场景,技术对学习方式和教学方式的颠覆教师、学生、家长和教育主管部门都需要适应,而技术对于教学的过程性评价和教学结果的提升效果有待提升。
新基建技术与教育的结合点和必要性是在智慧教育建设中需要重点考虑的问题,并不是所有技术都适合在教育行业去应用,找准技术结合的支点是智慧教育建设过程中的难点。
趋势展望三:效果为王,智慧教育企业走向开放、合作、共赢
从产品层面来看,智慧教育行业的产品越来越丰富,工具、内容、平台各产品类型细分愈加明显,并贯穿教育全流程全场景;从技术创新层面来看,除了应用已经比较充分的AI、大数据,与区块链、云计算等更加底层的技术的结合创新开始探索;从智慧教育企业的层面来看,技术服务商、互联网巨头、电信运营商对教育行业的不断加码在进一步推动着新基建技术与教育行业的深度融合,但这种投入能否持续还需看教育业务和教育产品与企业自身业务的结合能否产生良好的协同效应,并从产品效果和技术服务能力上进一步撬动市场。
目前新基建技术的渗透仍然较多的集中在“智育”层面,在未来,技术的渗透如何与德育、体育、美育、劳育融合也是智慧教育企业值得探索的方向,从“建”到“用”,从“教”到“育”,技术带来的创新与变革将持续引领教育行业变革。
以下是报告正文内容:























































报告作者丨李万凌霄
报告审核丨李庆山
报告编辑丨林家琪
(如有侵权,请联系删除)



