导读
中小企业是国民经济和社会发展的生力军。它们贡献了50%以上的税收,60%以上的GDP,70%以上的技术创新,80%以上的城镇劳动就业,90%以上的企业数量,是国民经济不可或缺的部分,而中小制造企业又是其中不可或缺的抓手。在工业数字化转型的趋势浪潮中,中小制造企业的效率每提升1%,对建设数字中国的贡献都是巨大的。提升效率的关键在于有效的运用工业互联网平台管理精准数据。
01
制造业为什么需要精准数据?
制造业核心要解决的问题是如何把产品的良率做高。要提高良率则需要基于工程师多年积累的经验,因此优秀的工程师是稀缺的。过往中国制造业在全球工业竞争中占有一席之地,很大程度上是依靠工程师红利,中国工程师不仅工作勤奋,薪资还大幅度低于发达国家。(中国机械工程师平均年薪约为15万元人民币,美国机械工程师平均年薪约为60万元人民币)
但是中国的工程师红利优势正在逐渐缩小,这是因为海外发达国家正在构建强大的工业互联网和工业信息化系统,并大力推广,精准数据将挤压工程师经验的地位。
因此工业精准数据将是未来中国制造业企业的制胜关键。基于工业精准数据的智能决策系统将帮助企业实现更为科学的决策。
02
中小制造企业数据质量和管理现状:数字化实践路线不明确,现代化管理水平低
中国作为一个全球制造业大国,工业品门类众多,品类齐全,生产规模巨大。因此工业数据在规模上具有一定的优势,但数据质量和管理却与发达国家存在较大的差距。主要原因:
1. 中国大部分中小制造企业处于产业链末端的零部件组装环节,低端产品产能过剩,而高端产品的生产能力缺乏。生产工艺、制造流程等与国际先进水平存在差距,对先进的机械设备的依赖度弱。
2. 中国制造业进入转型期,中小企业对经济景气反应更为敏感。因此对额外的数字化转型开销持谨慎态度。
3. 中小制造企业数字化实践路线不明确、现代化管理水平低。且整个产业链的协同效应差,数据孤岛普遍存在,数据应用基础差。低端的产业链环节、简单的生产流程、对人工的依赖及生产流程和产业链孤立使得从制造企业获得的数据质量差、管理弱、关联度低、数据管理意识弱,大数据的价值难以有效发挥。
03
工业互联网平台是有效管理数据质量的路径,也是助力中小制造企业创业创新发展的系统解决方案
贯彻工业互联网平台始终的是数据,构建了基于海量数据采集、汇聚、分析的服务体系,提升整个工厂全部业务流程上下一体化业务运作的决策、执行效率。
大型企业有财力数字化转型为智能工厂,中小型企业仍然可通过搭建基础的工业互联网平台提升企业运行效率,并降低人工、运维、能耗、资源浪费等成本。
对于制造业企业管理者,着手搭建基础的工业互联网平台至少能通过以下三点获益来达到降本增效的目的:
1. 依靠数据的洞察来确保生产技能、制造经验等核心资源的传承。有效管理数据质量,能够帮助企业掌握问题产生的原因、造成的影响以及解决问题的方式,而不是仅依靠少数个人的经验。从而提高良品率。
2. 通过数据分析可视化平台能够随时随地的掌握企业运行情况。解决生产、管理、经营等环节断裂的问题,实现企业经营状况全面洞察,从而提升企业经营效率。
3. 通过建立大数据应用平台优化供应链,与产业链上下游形成协同效应,并融合金融等各方资源打造新竞争模式。通过对订单、库存、物流及供应商管理的优化,配合供应链金融等资源接入,全面提高供应链运行效率。此外,未来的智能工厂,生产的本地性概念不断被弱化,由集中生产向网络化异地协同生产转变,信息网络技术使不同环节的企业间实现信息共享,实现全球范围内的资源高效协作和配置。中国制造只有不断跟踪世界先进制造的趋势,与全球的创新作深度结合,才有不被替代的危险。
△易观国际
对于制造业企业实操人员,可以通过智能化的决策系统提升工作效率。例如系统预警,及时的对问题情况做出行动。以及通过一个统一的平台打通“信息孤岛”,解决企业的各个软件系统由不同供应商开发,彼此不能互联不同的问题,把异构数据治理成同构数据,使之能被进一步分析处理融合,并减少数据及信息重复录入的工作量。
随着5G时代的即将到来,低时延、高可靠并支持海量连接的网络基础设施将加强工厂内各生产要素的互联,促进形成基于精准数据运作的智能工厂。提前逐步数字化转型的企业将提前做好数据管理,并在未来更加的有竞争力。
在当下我们会嘲笑200年前的卢德分子,在英国工业革命早期发动暴动,抵制、捣毁、破坏机器,抵制机器生产替代手工劳动,与主流趋势反向而行。同理,我们应该与主流科技趋势顺势而行,接受科技变革时期的阵痛。
△正在砸纺织机的卢德分子
04
中国工业互联网初见成效,提升数据管理质量,为企业降本增效
2018年是中国全面实施工业互联网的开局之年,如今已初见成效。中央及地方政府都给予了工业互联网强有力的政策,企业从最开始的政府补贴,经历了半年或一年的尝试之后逐渐发现工业互联网对公司经营,尤其是降本和增效方面有切实的利益。
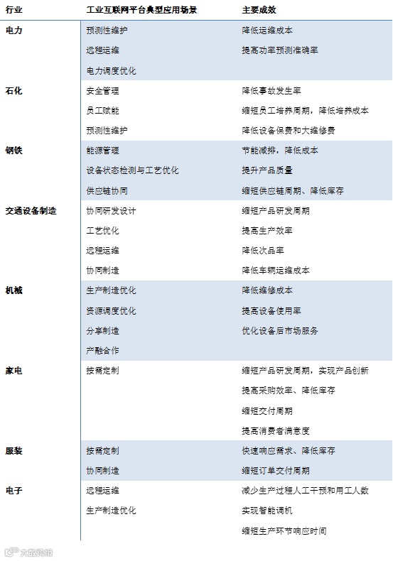
△中国工业互联网平台应用场景案例分布及应用案例成效
△资料来源:《2018工业互联网平台创新发展白皮书》
实践证明无论是技术密集型的电子、电力等行业,或是资本密集型的交通设备制造、钢铁等行业,或是劳动密集型的服装等行业,都能通过工业互联网平台的赋能获得成效。但是相比较而言,技术密集型和资本密集型行业对数字化转型接受程度更高,尤其是流程化运作的工厂能够通过建设工业互联网平台获得更高的成效。
在供给侧改革的背景下,我国正积极促进产业优化重组,优质企业或将提高兼并力度,淘汰落后产能。大型制造业企业正在积极探索数字化转型,通过搭建工业互联网平台等方式使用精准化数据提升自身竞争力。中国作为一个全球制造业大国,工业品门类众多,中小制造企业在国民经济建设中发挥着重要的作用,因此也需要逐步规划采用数字化转型的方式提升竞争力,继续在精准化数据时代中作为国民经济和社会发展的生力军。




