
曾几何时,Flash 插件被誉为上网的必备神器。不管是看直播、玩页游还是看视频,有网络的地方几乎都离不开它。
然而,随着互联网技术的快速发展,尤其是移动互联网时代的来临,这款软件迅速跌落神坛。
2010年,乔布斯在苹果网站上发布了一篇关于Flash的文章。他在文章中指出了Flash的六大缺点:
1.不开放。Flash完全掌握在Adobe手中,一旦使用Flash,就会被Adobe控制。
2.安全性和性能。Flash频繁地爆出安全漏洞,存在用户个人信息安全隐患。Flash非常消耗CPU,Mac电脑使用Flash后可以经常听到风扇转动的声音。
3.续航时间。Flash的软件解码和智能手机硬件解码相比,会消耗更多的CPU,因此续航时间会被缩短。
4.缺少对触摸屏的支持。Flash是PC互联网的产物,以鼠标点击为主,这显然不符合触屏手机的交互方式。
5.独立开发。Flash应用完全绕开iOS,独立地开发。这不符合苹果的策略。
6.HTML5来了。Flash是时候被淘汰了。

虽然乔布斯最初对Flash的批评,有源自苹果公司自己的策略和利益考虑,比如Flash不开放(说到不开放,几乎没有比ios更封闭的系统)、Flash应用完全绕开iOS独立开发等,但乔帮主的远见还是无可置疑的,老早就看出了Flash的致命缺点。事实上,Flash插件还真是个不思进取的玩艺儿,十多年来一直没有改进,也没能跟上移动互联网发展的步伐。
2012年,Android也宣布不再支持Flash,Flash在移动市场不再有立足之地。
Flash插件在移动平台的衰败最后波及到了桌面市场。谷歌从Chrome 42开始,就已经强制把Flash装入沙箱,以PPAPI的形式运行;而在Chrome 55中,更是默认禁止Flash运行。Chrome的前辈Firefox更加激进,早在2016年就已经默认禁止Flash运行了。微软的Edge浏览器是对Flash支持得比较好的,但也宣布将会在Win10 RS2新版中默认禁止Flash。
至此,Flash插件用20年时间走完了它从上网神器到市场弃儿的路程。接下来,成为弃儿之后的Flash插件就开始了它作妖作死的最后的疯狂!
2018年5月,开发Flash软件的Adobe公司与中国软件代理商思杰马克丁达成合作,之后又与重庆重橙网络科技有限公司合作,面向中国大陆用户推出了特供版的Flash Player插件。
中国网民的Flash恶梦从此开始了!
为了配合这个中国特供版的安装和发行,Adobe公司特意修改了海外版的 Flash 插件,程序在安装时会首先检测用户所在地区,如果检测到中国大陆用户安装了非本地版本,就会提示不兼容,无法运行,然后强制要求重新安装一个特殊版本。
也就是说,Adobe特意更新了自己的软件,就为了在电脑里“优待”中国人,让全中国人民用上特供版的Flash插件。而它之所以对自己曾经的拳头产品如此不在乎,原因只有一个:Flash,早就是 Adobe 的一颗弃子了。
这个特殊版本是为中国大陆用户量身定制的,其特殊之处在于,安装后会强行运行一个名为FlashHelperService的服务,看名字和帮助服务有关,但其实会强行搜集用户隐私。

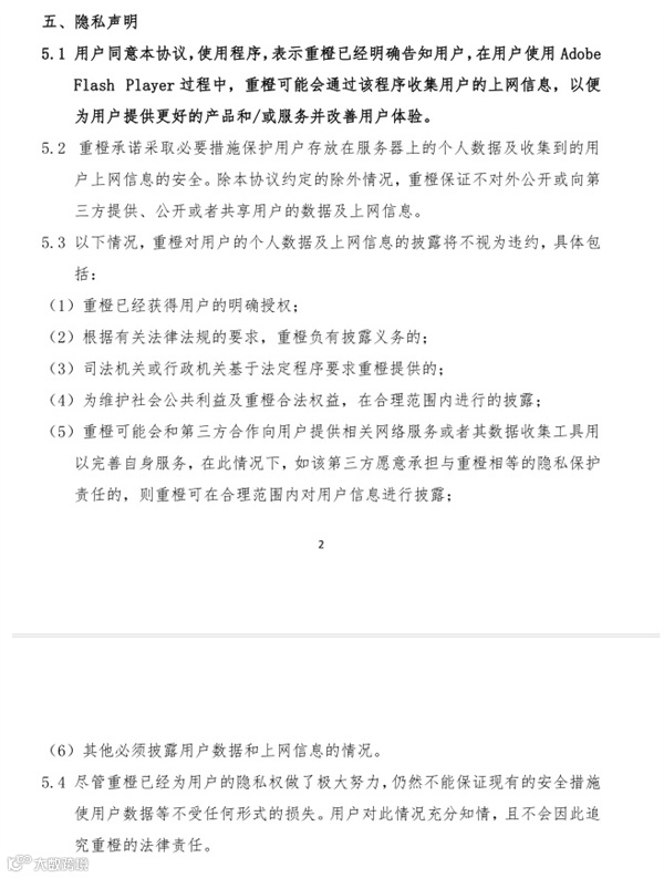
Adobe给出的用户协议里也明确写着,Flash Player使用过程中,重庆重橙公司可能会搜集用户的上网信息,并强调已经获得用户明确授权,对用户个人数据和上网信息的披露不属于违约行为,甚至不能保证用户数据的损失。

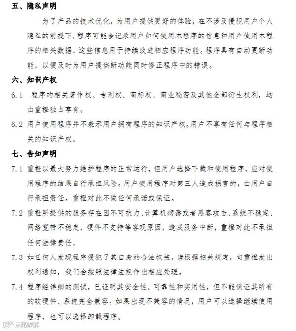
耐人寻味的是,在被曝光后,Adobe和重橙迅速修改了用户协议,长长的隐私声明精简为仅仅一段话,只是说“在不涉及侵犯用户个人隐私的前提下, 程序可能会记录用户如何使用本程序的信息和用户使用本程序的相关数据”。

更恶劣的是,一旦安装了特供版的Flash插件,重橙公司收集了你的上网信息,知道你对什么感兴趣之后,这个插件就会开始向你显示各种弹框广告。


上面的画面是不是很熟悉?左上角"FF"醒目的红底白字logo,就是这个特供版出品的弹窗广告。
你的电脑每天会不定时地弹出这个"FF"广告窗,向你推送各种信息。如果你不堪其扰,想要把这个“Flash Helper Service”服务停止或者删除,那么对不起,特供版 Flash 插件和这个“Flash Helper Service”严格绑定,一旦检测到电脑里没了这个小流氓,特供版 Flash 就会停止工作,弹出下面的提示,要求你整个重装。

即便你下决心抛弃flash,再也不用它,那么你也得做好心理准备,因为和任何流氓软件一样,这个特供版也是请神容易送神难!用户如果是电脑小白,很可能会被折腾到怀疑人生。如果处理得不干净,就算暂时删除了这个服务,很可能过几天它自己又会静默安装回来。
Flash插件死期已至,明年千万别再用它!
Flash插件,这个时代的弃儿,在中国早已等同于流氓软件。好在它的死期已经确定无疑了。
其实早在2017年,Adobe公司自己就已经公开判了Flash的死刑:到2020年底,Adobe将停止对Flash的支持和开发。确切的日期就是2020年12月31日。
然而到了2019年10月,或许是中国市场的吸引力太大,Adobe官方又明确表示,为了支持中国大陆地区市场特有的发行渠道、用户习惯,以及为数众多的企业、开发者和游戏社区,Adobe将在2020年后继续与国内的重橙网络公司合作并支持其在中国大陆地区对Flash Player的独家发行与维护。
Adobe官方抱着行将就木的Flash,要在中国捞最后一桶金,但市场并不买账。各大主流浏览器几乎都已宣布从2020年12月31日之后,不再支持flash运行。也就是说,明年开始,如果你还要坚持用flash,那么你的浏览器就不能再做升级,你只能用老版本浏览器来使用flash看视频或玩游戏。
当然,由于flash在中国的确有着众多厂商积累了大量应用,短时间内很能完全消失,但对于个人用户,我们的建议是:一个被全世界淘汰的软件,一个在中国以耍流氓的方式来捞取最后一桶金的软件,每个用户都应当弃之如敝屣,不再要留给它更多耍流氓的时间!





