上世纪 20 年代,诺贝尔生理及医学奖得主德国生物化学家沃伯格 (Otto Heinrieh Warburg) 通过测定动物正常组织与肿瘤组织流入动脉及流出静脉中血糖变化,发现即便在氧供充足环境中,肿瘤组织更倾向于通过糖酵解方式来获取能量。
经过近 100 年的不断研究,科学家对肿瘤代谢的认识不断深化。现今,我们的研究借助 Agilent Seahorse 细胞能量代谢分析仪深入到肿瘤微环境内,研究不同细胞的代谢与肿瘤发生发展的关系。
T 细胞抗肿瘤的保护性免疫是由抗原特异性初始 T 细胞活化并扩增为效应 T 细胞介导的,为了维持其快速增殖和效应功能,初始 T 细胞增加有氧糖酵解水平,再通过线粒体代谢和氧化磷酸化,产生能量和信号分子,将静止代谢转换为合成代谢。然而,这种代谢重编程如何驱动 T 细胞的分化仍不清楚。
近日,瑞士洛桑大学的 Pedro Romero 团队在 Nature 上发表了 “Reductive carboxylation epigenetically instructs T cell differentiation”文章,阐明了增殖的效应 CD8+ T 细胞通过线粒体异柠檬酸脱氢酶 2(IDH2)还原羧化谷氨酰胺,同时发现编码 IDH2 的基因缺失并不损害 T 细胞的增殖及其效应功能,反而促进 CD8+ 记忆 T 细胞的分化。在 CAR T 细胞的体外培养过程中抑制 IDH2 可诱导其形成记忆 T 细胞,并增强其对黑色素瘤、白血病和多发性骨髓瘤的抗肿瘤活性。
1
IDH2 介导的谷氨酰胺的还原羧化(RC)是 TE 细胞独特的代谢特征
研究者利用同位素体外动力学标记 [U-13C]-glutamine 后对代谢产物进行分析,结果表明在 TE 细胞中,氧化和还原标记转化为柠檬酸盐很快就会达到平衡,而 TM 细胞中的 RC 几乎检测不到。此外,作者通过分析 RNA-seq 数据,发现在 IDH 亚型中,IDH2 的表达在 TE 中表现出最高的差异。表明 IDH2 介导的 RC 是 TE 细胞特异性的。
2
敲除 IDH2 促进 memory T 细胞分化
为了确定 IDH2 在 T 细胞功能和分化中的作用,作者将 IDH2-gRNA 转导的 P14 细胞接种到 Cas9 小鼠中,这些小鼠在 P14 T 细胞活化的同时感染淋巴细胞性脉络丛脑膜炎病毒(LCMV)-Armstrong。结果表明 IDH2 的缺失并没有改变 CD8+ T 细胞的动力学。然而,IDH2 缺陷的CD8+ T 细胞偏向记忆表型分化。这些数据揭示了 RC 对 T 细胞扩增和抗病毒效应是可有可无的,而 IDH2 基因的缺失反而促进了 T 细胞向 TM 细胞的分化。
Fig1. 缺失 IDH2 可抑制 TE 细胞的 RC,促进 TM 细胞的分化
3
体外培养抑制 IDH2 提高 CAR T 细胞抗肿瘤功能
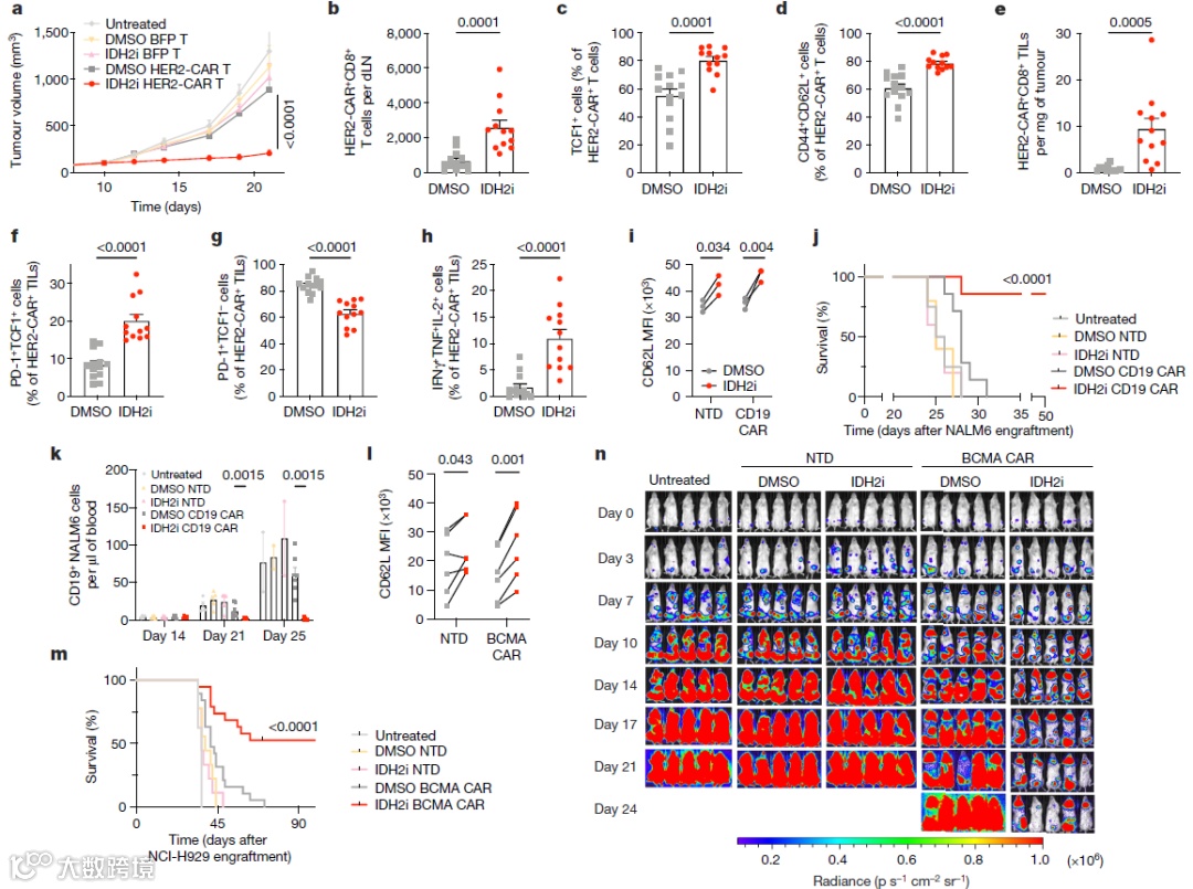
CAR T 细胞体外培养阶段使用 IDH2 小分子抑制剂 enasidenib(IDHi)处理,结果显示 IDHi 抑制 RC 诱导 memory marker CD62L 和 TCF1 的表达,但并未影响 CAR T 细胞的活化和增殖,同时展现更低的耗竭 marker 以及释放更多的杀伤相关细胞因子。在体内小鼠抗肿瘤研究中也验证 IDHi 预处理的 ACT 细胞治疗产品在黑色素瘤、ALL 和骨髓瘤中展现更强的抗肿瘤能力。
Fig2. 抑制 IDH2 可改善 CAR T 细胞的功能
4
抑制 IDH2 激活代谢补偿,调节维持 T 细胞记忆表型所需的基因表达
代谢组学分析表明,IDH2 抑制后棕榈酸代谢增多,这表明脂肪酸氧化(FAO)为维持乙酰 - CoA 的水平提供了主要的代谢流。利用 Seahorse 分析氧气消耗速率 OCR 发现抑制 IDH2 增加基础呼吸速率,但同时加入肉碱棕榈酰转移酶抑制剂依托莫西后发现 OCR 值较 DMSO 组明显下降。同时在抑制 RC 后,为了支持脂肪酸氧化的增加并维持柠檬酸盐水平,谷氨酰胺氧化也显著增加。因此脂肪酸和谷氨酰胺氧化弥补了抑制 IDH2 后 RC 的能量损失。
作者通过 RNA-seq 研究了 IDH2i 在基因转录层面诱导的变化,结果表明抑制 IDH2 后记忆 CD8+ T 细胞基因出现富集。同时 ATAC-seq 发现抑制 IDH2 介导的 RC 会改变代谢产物的水平并抑制 KDM5,从而维持在幼稚基因和记忆基因中 H3K4me3 组蛋白的高水平。
Fig4. 抑制 IDH2 可改变代谢物的平衡,同时决定表观遗传记忆
\ | /
作者表明 IDH2 介导的 RC 是 TE 细胞独特的代谢特征,但它对于增殖和效应功能是可有可无的。组蛋白的翻译后修饰是决定 CD8+ T 细胞基因表达和表型分化的关键机制,且组蛋白 H3K4me3 决定了 CD8+ T 细胞的多能性潜能。抑制 IDH2 介导的 RC 会改变代谢物的水平,抑制 KDM5,从而维持记忆基因有高水平的 H3K4me3。因此,作者认为 IDH2 小分子抑制剂是过继性 T 细胞疗法在体外扩增过程中保持多能性的一种有前景的解决方案,可显著改善抗肿瘤疗效。
肿瘤免疫疗法研究工具
安捷伦 Seahorse 代谢分析仪可以从能量代谢层面轻松测定改造后 CAR T 细胞的代谢水平以及代谢改变,xCELLigence RTCA 实时细胞分析仪无需对细胞做任何标记即可在体外模拟生理条件下的抗原重复刺激,进行多轮次的重复杀伤,从而筛选出持久和高效力的 CAR T 候选疗法。NovoCyte 系列流式细胞仪提供多达 5 激光 32 个检测参数,满足客户在早期药物筛选和后期产品放行中对细胞治疗产品的记忆表型和耗竭标志物的检测来预测候选产品的药效。
Seahorse 细胞能量代谢分析仪
xCELLigence RTCA 实时细胞分析仪
NovoCyte 流式细胞仪
- END -
About
关于睿捷生物科技有限公司
睿捷生物科技有限公司是 (realgen-bio Co., Ltd.,简称睿捷生物)致力于为国内生命科学领域提供先进、专业的仪器设备、试剂耗材的企业。公司目前是近20家国际知名生物公司的一级代理商,为客户提供从研发到生产的各类实验室仪器,检测试剂和生产设备。
公司产品领域涵盖分子生物学、免疫学、血液学、肿瘤研究、信号通路、药物筛选、干细胞研究、神经生物学、表观遗传学等等,为用户提供系统性的科学研究完整解决方案,成为众多研究者们可以信赖的选择。
公司成立于2011年,总部位于苏州,在南京、济南、合肥都设有办事处,公司客户主要为国内领先的生物制药、细胞治疗、生物医学和各类生物技术公司,以及大量的生命科学基础研究和政府实验室,目前已服务客户单位5000余家。
睿捷-企业文化
公司的使命:高效服务客户、为客户持续创造价值
公司的愿景:将人与科技相结合,成为生命科学领域一流的解决方案供应商。
公司的价值观:诚信、公开、坚持、分享
睿捷-合作伙伴

