搜索
首页
大数快讯
大数活动
服务超市
文章专题
出海平台
流量密码
出海蓝图
产业赛道
物流仓储
跨境支付
选品策略
实操手册
报告
跨企查
百科
导航
知识体系
工具箱
更多
找货源
跨境招聘
DeepSeek
首页
>
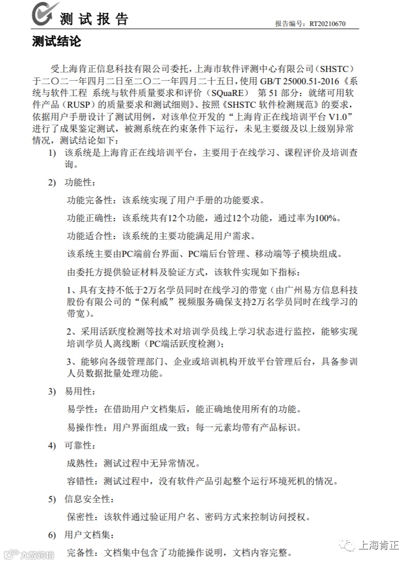
肯正在线培训平台通过软件评测中心成果鉴定测试!
>
肯正在线培训平台通过软件评测中心成果鉴定测试!
上海肯正
2021-05-18
4
导读:肯正在线培训平台通过软件评测中心成果鉴定测试!
为更好的
服务
广大企业,我司委托
上海
市软件评测中心有限公司,按照
沪人社职〔2020〕395号
规定要求,对于上海
肯正在线平台从功能性、易用性,可靠性、信息安全等多方面开展评测。现公布测试结果如下:
【声明】内容源于网络
0
0
上海肯正
上海产业工人技能学习平台
内容
15
粉丝
0
关注
在线咨询
上海肯正
上海产业工人技能学习平台
总阅读
29
粉丝
0
内容
15
在线咨询
关注