那么为什么脂肪肝这么难治呢?因为脂肪肝病因多样,如遗传学、生活方式、环境、并发症、肠道菌群等等。以2024年FDA批准的用于治疗F2-F3期MASLD/MASH患者的瑞司美替罗(Remetirom)为例,仅26%患者达到纤维化消退,某些患者甚至出现了严重的肝毒性。另一药物:司美格鲁肽 (Semaglutide)仅对37%的患者有效。以上结果显示药物仅对特定患者有效。
针对患者的异质性,科学家试图从以下方面解决,但仍面临诸多挑战:
筛查和早期检测高危患者
风险分层和疾病分期
预测疾病进展风险和速率
肝外并发症的发展预测
药物或药物组合治疗的有效性预测
药物诱发的肝毒性预测
近日来自匹兹堡大学的研究人员开发出一套“双胞胎技术”系统,正在改变这场困局。
研究者给每个患者制造两个“双胞胎”:患者数字双胞胎(Patient digital twins,PDTs)和患者仿生双胞胎(patient biomimetic twins,PBTs)。
PDT是包含多维度的可视化的患者数字模型,PBT是由患者来源的iPSC衍生构建的三维人体微生理系统(类器官或类器官芯片)。即可以精准预测患者用药的大模型和为患者试药验证其疗效的类器官模型的组合工具。
研究人员从900余患者建立大模型,收集标准化的临床数据含实验室检测、影像、药物、临床结果和生活方式数据以及如代谢组学、脂质组学、基因组学、微生物组学、细胞及组织等多组学数据共37类数据。并建立生物库资源包含患者血液、唾液和粪便样本,以及从这些样本中衍生出的iPSCs。iPSCs用于构建疾病状态的脂肪肝类器官(即PBTs)并进行药物测试,测试结果综合到大模型中。以上过程用于建立数字化患者模型即PDTs。
通过PDT分析,研究人员发现MASLD的2种亚型:
肝主导型(28%人群)
特征:快速肝纤维化进展,心血管风险低
首选药物:甲状腺激素受体β激动剂(如Resmetirom)
心代谢型(45%人群)
特征:高甘油三酯+糖代谢紊乱,易发心肾疾病
首选药物:GLP-1/GIP双激动剂(如Tirzepatide)
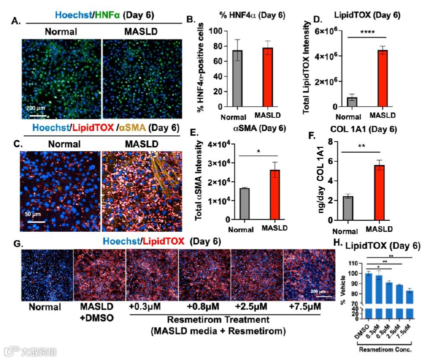
患者的血液中分离的PBMCs将作为起始材料用于重编程为iPSCs(也可以使用皮肤成纤维细胞),然后将这些iPSC分化为特定器官的细胞以生成PBTs。研究人员会将iPSC分化成肝细胞、肝窦状内皮细胞、库普弗细胞(巨细胞)和星形细胞,并可能根据特定研究目的添加胆管细胞和额外的免疫细胞,然后将这些细胞整合在一起,通过致病条件下培养建立MASLD模型,再利用MASLD模型评估治疗药物是否有效。用患者iPSC构建的PBT成功的复现了MASLD临床表型:脂肪变性↑3.2倍(LipidTOX荧光);星状细胞活化↑200%(α-SMA表达);Resmetirom剂量响应曲线与临床试验一致:7.5μM剂量使脂滴减少17%。
将患者数字双胞胎PDT用于治疗预测,再经过患者仿生双胞胎PBT进行药物疗效验证可实现患者的精准治疗。未来医生只要将患者的健康情况上传到云端,PDT会模拟你未来多年的疾病进展,并同时预测多种治疗药物及药物组合。医生只要从你身体上采集一点血液,实验里可以制造一个你的双胞胎肝脏PBT用来验证哪些药物或药物组合会使你获益。
Miedel MT et al. Integrated Patient Digital and Biomimetic Twins for Precision Medicine. Semin Liver Dis. 2025 (DOI: 10.1055/a-2649-1560)
▼
丹望医疗人肝实质类器官——人组织来源的肝类器官,拥有更好的扩增能力和基因编辑的可行性。其成功率超90%,均能够长期稳定传代。对于生长因子,如Wnt信号的响应更高效,在体外容易达成代谢与增殖的平衡,能为药物的肝毒性测试搭建系统性平台同时,可模拟肝细胞的发育过程,揭示肝细胞分化和成熟的关键信号通路,肝类器官也为脂肪肝等疾病的造模提供了基础,为各类肝病的发生和发展研究提供可靠模型。

丹望医疗基于人肝类器官模型,通过游离脂肪酸诱导,开发了非酒精性脂肪肝模型,可助力非酒精性脂肪肝的靶标发现及药物筛选。
- END -
About
关于睿捷生物科技有限公司
睿捷生物科技有限公司是 (realgen-bio Co., Ltd.,简称睿捷生物)致力于为国内生命科学领域提供先进、专业的仪器设备、试剂耗材的企业。公司目前是近20家国内外知名生物公司的一级代理商,为客户提供从研发到生产的各类实验室仪器,检测试剂和生产设备。
公司产品领域涵盖分子生物学、免疫学、血液学、肿瘤研究、信号通路、药物筛选、干细胞研究、神经生物学、表观遗传学等等,为用户提供系统性的科学研究完整解决方案,成为众多研究者们可以信赖的选择。
公司成立于2011年,总部位于苏州,在南京、济南、合肥都设有办事处,公司客户主要为国内领先的生物制药、细胞治疗、生物医学和各类生物技术公司,以及大量的生命科学基础研究和政府实验室,目前已服务客户单位4000余家。
睿捷-企业文化
公司的使命:高效服务客户、为客户持续创造价值
公司的愿景:将人与科技相结合,成为生命科学领域一流的解决方案供应商
公司的价值观:诚信、公开、坚持、分享
睿捷-合作伙伴

