
2016年政府工作报告再一次提及消费金融,“在全国开展消费金融公司试点,鼓励金融机构创新消费信贷产品。”在供给侧改革的大背景下,以消费金融为代表的服务性行业正在成为解决需求和供给结构不平衡的突破口。那么何为消费金融政策?消费金融政策发展历程是什么?消费金融经历过哪些发展阶段?
一、消费金融政策发展历程
消费金融是指向各阶层消费者提供消费贷款的现代金融服务方式。无论从金融产品创新还是扩大内需角度看,消费金融试点都具有积极意义。在我国当前的宏观经济形势下,我国消费金融政策,经历过主要三个时期,适时地出台相关政策是适应客观经济形势的趋势和需要。
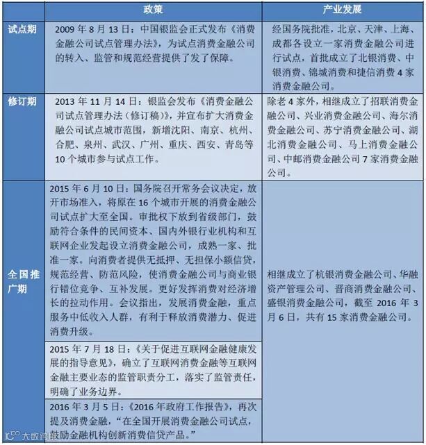
表1:消费金融政策发展历程
数据来源:国务院官方网站、互联网资料、大卫城资本
二、消费金融试点期
2009年7月银监会公布《消费金融公司试点管理办法》(以下简称《试点办法》),在北京、天津、上海、成都启动消费金融公司试点审批工作。2010年初,银监会相继批准了北银、中银、四川锦程和捷信四家消费金融公司。首批试点的消费金融公司中,除了捷信以外,其余三家均为银行系。
图1:试点期成立的消费金融公司
数据来源:银监会、大卫城资本
根据《消费金融公司试点管理办法》,金融机构作为消费金融公司主要出资人,要求最近1年年末总资产不低于600亿元人民币;而非金融企业作为消费金融公司主要出资人,要求最近1年营业收入不低于300亿元人民币,最近1年年末净资产不低于资产总额的30%。
但消费金融牌照对于绝大多数非银机构而言,仍可望而不可及。主要是资质要求太高,所以对于绝大多数非银机构而言,只能通过谋求与大公司、大金融集团合作拿牌照。故而首批消费金融公司以银行系为主。从银行的自身的业务端来看,在消费金融领域的布局主要以信用卡分期和消费贷款为主。而消费贷款,在某种程度上来说,可以看成是大额的信用卡。目前银行越来越倾向于成立单独的消费金融子公司,并拿到消费金融牌照,“在利率市场化的背景下,消费信贷业务对银行利润贡献度凸显出来。”
二、消费金融修订期
2013年11月14日,银监会发布《消费金融公司试点管理办法(修订稿)》,为贯彻落实《国务院办公厅关于金融支持经济结构调整和转型升级的指导意见》(国办发〔2013〕67号)关于“扩大消费金融公司试点城市范围”、“尝试由民间资本发起设立自担风险的消费金融公司”的有关要求,进一步深化消费金融公司试点工作,促进行业持续、健康发展,银监会在认真总结3年来的试点经验,并广泛征求社会各界意见的基础上,并宣布扩大消费金融公司试点城市范围,新增沈阳、南京、杭州、合肥、泉州、武汉、广州、重庆、西安、青岛等10个城市参与试点工作。
修订后的《办法》分为5章,共计39条。立足于满足试点公司深化发展的实际需要,此次修订主要在以下几方面做出重要调整:一是增加主要出资人类型,促进消费金融公司股权多样化,以充分利用民间资本和消费金融优势资源;二是放开营业地域限制,允许消费金融公司在风险可控的基础上逐步开展异地业务,以利于试点公司尽早实现规模效应,增强行业整体实力;三是根据业务发展实际需要,增加吸收股东存款业务,以进一步拓宽资金来源,更好地支持消费金融公司业务发展;四是将消费金融公司发放消费贷款的额度上限由“借款人月收入5倍”修改为“20万元人民币”,以充分体现其功能定位,增强业务可操作性;五是增加公司风险管理的自主权,删除“消费金融公司须向曾从本公司申请过耐用消费品贷款且还款记录良好的借款人发放一般用途个人消费贷款”等限制性要求;六是增加消费者保护条款,要求消费金融公司在业务办理中应遵循公开透明原则,充分履行告知义务。
经国务院同意,此次新增沈阳、南京、杭州、合肥、泉州、武汉、广州、重庆、西安、青岛等10个城市参与消费金融公司试点。此外,根据CEPA相关安排,合格的香港和澳门金融机构可在广东(含深圳)试点设立消费金融公司。扩大试点掌握“一地一家”的原则,将可新增12家试点机构。《办法》正式施行后,银监会将坚持商业化、市场化原则,在市场主体自愿申请的基础上,严格依照《办法》规定的各项准入条件进行审批,启动扩大试点工作。
修订期,消费金融产业发展状况,除老4家外,相继成立了招联消费金融公司、兴业消费金融公司、海尔消费金融公司、苏宁消费金融公司、湖北消费金融公司、马上消费金融公司、中邮消费金融公司7家消费金融公司。
图2:修订期成立的消费金融公司
数据来源:银监会、大卫城资本
四、消费金融全国推广期
2015年6月10日:国务院召开常务会议决定,放开市场准入,将原在16个城市开展的消费金融公司试点扩大至全国。审批权下放到省级部门,鼓励符合条件的民间资本、国内外银行业机构和互联网企业发起设立消费金融公司,成熟一家、批准一家。向消费者提供无抵押、无担保小额信贷,规范经营、防范风险,使消费金融公司与商业银行错位竞争、互补发展。更好发挥消费对经济增长的拉动作用。会议指出,发展消费金融,重点服务中低收入人群,有利于释放消费潜力、促进消费升级。
2015年7月18日:《关于促进互联网金融健康发展的指导意见》,确立了互联网消费金融等互联网金融主要业态的监管职责分工,落实了监管责任,明确了业务边界。在指导意见中,(1)指出积极鼓励互联网金融平台、产品和服务创新,激发市场活力。鼓励消费金融等金融机构依托互联网技术,实现传统金融业务与服务转型升级,积极开发基于互联网技术的新产品和新服务。支持有条件的金融机构建设创新型互联网平台开展网络消费金融等业务。(2)鼓励从业机构相互合作,实现优势互补。支持小微金融服务机构与互联网企业开展业务合作,实现商业模式创新。支持消费金融与互联网企业开展合作,拓宽金融产品销售渠道,创新财富管理模式。(3)消费金融公司通过互联网开展业务的,要严格遵循监管规定,加强风险管理,确保交易合法合规,并保守客户信息。消费金融公司要制定完善产品文件签署制度,保证交易过程合法合规,安全规范。互联网消费金融业务由银监会负责监管。(4)明确消费金融是互联网金融主要业态之一。互联网金融的主要业态包括互联网支付、网络借贷、股权众筹融资、互联网基金销售、互联网保险、互联网信托和互联网消费金融等。
2016年3月5日,李克强总理在《2016年政府工作报告》中提到,“在全国开展消费金融公司试点,鼓励金融机构创新消费信贷产品。” 今年政府工作报告关于消费金融有两层含义:第一,放开市场准入,这其实是去年6月10日国务院常务会议相关决策的延续。该会议后,原在16个城市开展的消费金融公司试点扩大至全国,审批权下放到省级部门,符合条件的民间资本即可放行。第二,“鼓励金融机构创新消费信贷产品”,则是第一次明文出现。
从国家层面看,国家意在鼓励消费金融领域的创新发展,适应消费升级趋势,增强消费拉动经济增长的基础作用。截至2016年3月6日,最近成立杭银消费金融公司、华融资产管理公司、晋商消费金融公司、盛银消费金融公司,共有15家消费金融公司。
图3:全国推广期成立的消费金融公司
数据来源:银监会、大卫城资本
综述,笔者认为,消费金融已经逐渐在“政策支持+需求拉动”的双重驱动下,有望迎来爆发式增长。从2009年中国银监会发布《消费金融公司试点管理办法》到2016年明确写进政府工作报告,消费金融公司从最初的4家增长到目前的15家,整个消费金融产业正在经历“政策试点期—政策修订期—政策全国推广期”的典型产业演变历程,经历6年多的发展,有望在整体消费升级中迎来新的发展契机。【来源:未央网】
中国第一家提供身份(人脸)识别服务的互联网平台





